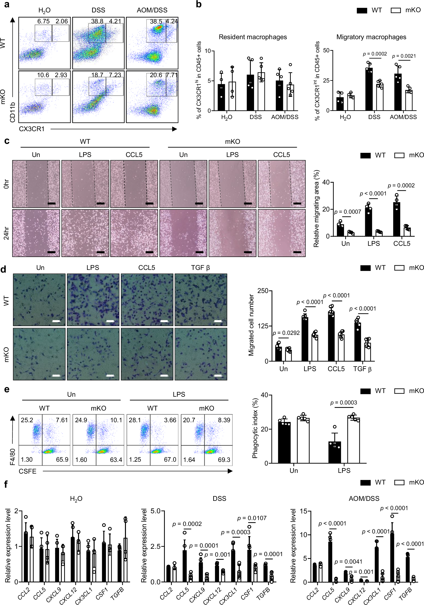
Fig. 5: Pellino1 deficiency inhibits the migration of macrophages during colitis and CAC.

a Representative flow cytometry plots gated on CD45+ living cells isolated from colonic lamina propria of WT and Pellino1-mKO male mice in normal, acute 1.5% DSS, and AOM/DSS groups. Migratory macrophages (CD11b+CX3CR1int), resident macrophages (CD11b+CX3CR1hi). b (Left) Percentage of CD11b+CX3CR1hi macrophages, (Right) CD11b+CX3CR1int macrophage infiltration into the colonic lamina propria in WT and Pellino1-mKO male mice in normal, acute 1.5% DSS, and AOM/DSS groups (H2O, n = 4; DSS, n = 5; AOM/DSS, n = 5). These percentages for both CD11b+CX3CR1hi and CD11b+CX3CR1int were determined by gating among CD45+ cells. c (Left) Representative images of the wound healing assay. Wound healing assays were performed to examine the migration of BMDMs of WT and Pellino1-mKO under stimulation of 100 ng/mL LPS and 20 ng/mL CCL5 for 24 h. Initial wounded areas were marked with a dashed line. Scale bar = 100 μm. (Right) Quantification of migration areas using ImageJ (n = 4). d (Left) Representative images of the migration assay. BMDMs from WT and Pellino1-mKO mice were induced to migrate with stimulation from 100 ng/mL LPS, 20 ng/mL CCL5, and 100 ng/mL TGF β for 24 h. Scale bar = 50 μm. (Right) Quantification of migrated cells within the field of view area using ImageJ (n = 7). e (Left) CFSE-labeled MC38 tumor cells were co-cultured with BMDMs from WT and Pellino1-mKO mice for 6 h in the presence of 100 ng/mL LPS. (Right) Phagocytic index was calculated using the following formula: phagocytic index (%) = (number of F4/80+CSFE+ cells)/(number of F4/80+ cells) × 100 (n = 5). f Expression levels of mRNA associated with macrophage migration in colon tissues of WT and Pellino1-mKO male mice of normal (WT, n = 5; Pellino-mKO, n = 4), acute 1.5% DSS (n = 6), and AOM/DSS (WT, n = 5; Pellino-mKO, n = 6) groups were assessed by qRT-PCR and normalized to GAPDH expression. Data were represented as mean ± SD in (b–f). All statistical comparisons were made using two-tailed Student’s t-test. Source data are provided as a Source Data file.