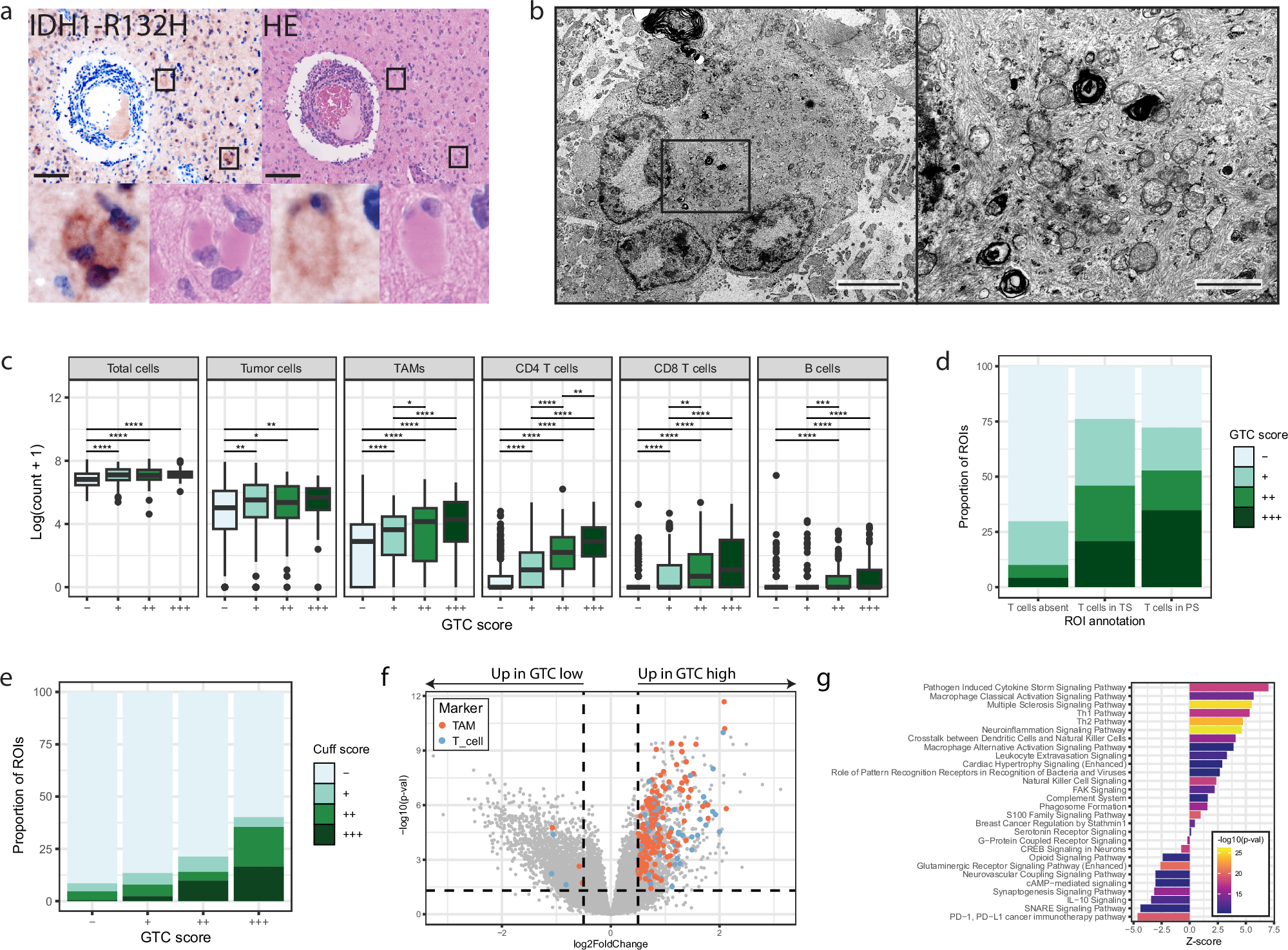
Fig. 2: Gemistocytic tumor cells are localized in tumor stroma surrounding T cell cuffs and associate with the accumulation of immune cells.

a Representative images of IDH1-R132H and H&E staining of the stroma surrounding a T cell cuff. Insets show gemistocytes that stain positive for the IDH1-R132H mutation. b Electron microscopy images of a gemistocytic tumor cell (GTC; left, magnification = 6000) and a magnification of the insert (right, magnification = 25.000). c ROI (immune) cell quantities separated by GTC scores (n = 494 −, n = 216 +, n = 122 ++, n = 127 +++). Wilcoxon rank sum test, two-sided, fdr corrected (p values from top to bottom per header: Total cells: 1.16 × 10⁻¹⁰, 5.57 × 10⁻⁷, 1.16 × 10⁻¹⁰; Tumor cells: 0.0003, 0.0115, 0.0011; TAMs: 0.0193, 4.30 × 10⁻⁵, 4.00 × 10⁻¹², 2.22 × 10⁻⁷, 2.46 × 10⁻⁵; CD4 T cells: 0.0046, 9.90 × 10⁻⁷, 3.63 × 10⁻¹⁵, 1.80 × 10⁻⁴², 1.09 × 10⁻²⁸, 1.09 × 10⁻¹⁷; CD8 T cells: 0.006, 6.86 × 10⁻⁶, 2.38 × 10⁻²², 2.11 × 10⁻¹⁶, 8.73 × 10⁻¹⁰; B cells: 9.00 × 10⁻⁵, 2.26 × 10⁻⁷, 4.69 × 10⁻¹⁶, 1.16 × 10⁻¹⁰). Four bins were used to separate GTC quantity (Supplementary Fig. 5a). d Fractions of GTC ROI scores for the three spatial T cell phenotypes (n = 560 T cells absent, n = 144 T cells PS, n = 255 T cells in S). e Faction T cell cuff size for GTC scores (n = 494 -, n = 216 +, n = 122 ++, n = 127 +++). f Volcano plot of the differential gene expression test between GTC-high (n = 39; positive log2fc) and GTC-low (n = 118; negative log2fc) tumors from bulk RNA sequencing. Colors indicate marker genes for T cells and TAMs. Wald test, two-sided, fdr corrected. Lines indicate fdr-adjusted p-value and log2FoldChange cutoffs. g Gene set enrichment analysis for the differentially expressed genes from (f) between GTC-low (negative z-score) and GTC-high (positive z-score) samples. Fisher’s Exact Test, right-tailed. Scale bars in (a) show 100 µm. Scale bars in (b) show 4 µm (left) and 1 µm (right). S stroma, PS perivascular space, TAM tumor associated macrophage, GTC gemistocytic tumor cell, ROI region of interest. All GTC quantities were evaluated by three independent reviewers. Boxplots in (c) show the hinges at the first and third quartiles with the median as the center. The whiskers show min and max value until 1.5 times the interquartile range.