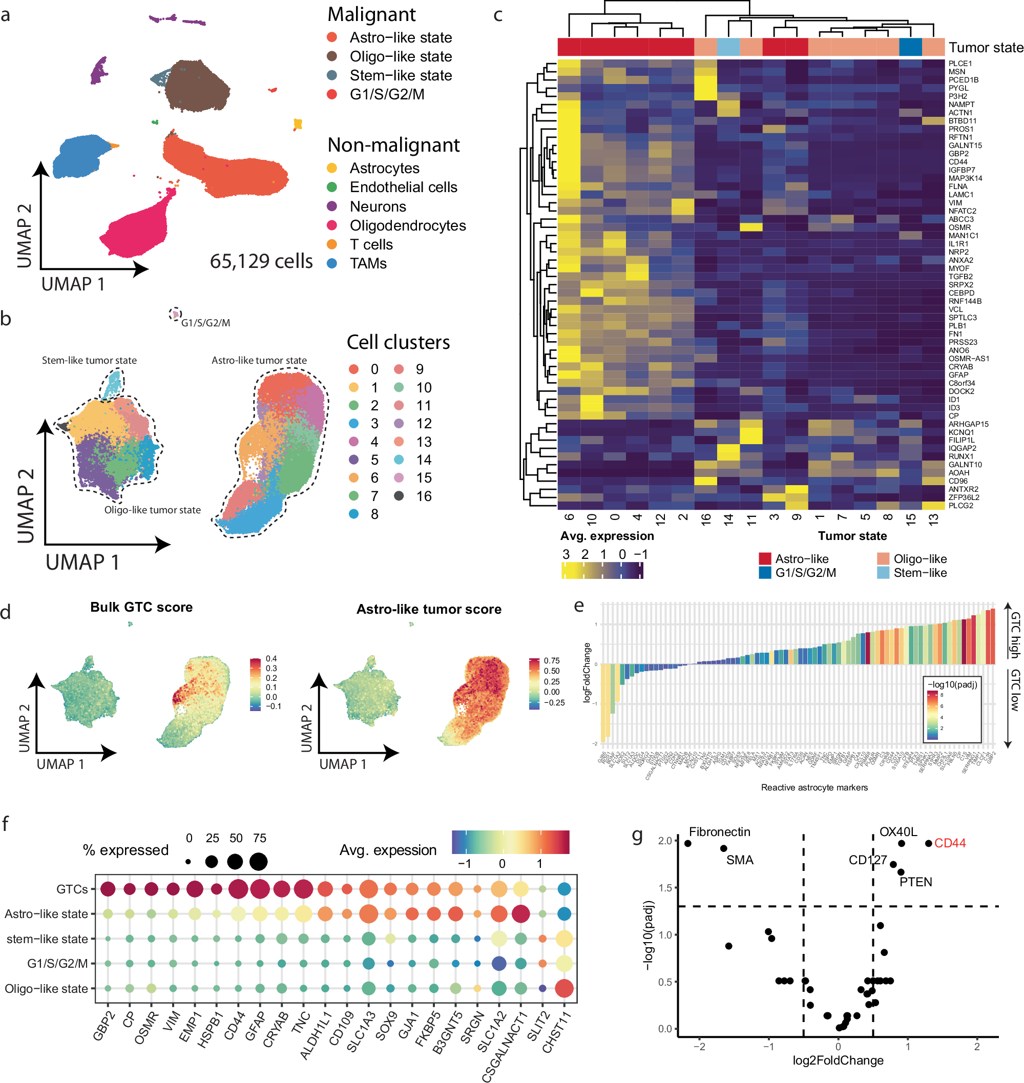
Fig. 3: Gemistocytic tumor cells represent a transcriptionally distinct sub-population that expresses reactive astrogliosis markers.

UMAP of all cells (a; n = 65,129) and tumor cells (b; n = 42,011) for integrated snRNA-seq glioma samples (n = 7). Estimated transcriptional tumor cell states from Supplementary Fig. 6c are indicated. c Expression of bulk GTC DE genes in tumor cell clusters from (b). d Enrichment scores for bulk GTC DE genes and astrocyte-like tumor cell state markers in tumor cells from snRNA-seq data. e Log2-fold change of reactive astrogliosis markers between GTC-high and low samples in bulk RNA-seq data. Wald test, two-sided, fdr corrected. f Reactive astrogliosis marker expression in transcriptional tumor cell subpopulations from snRNA-seq data. g Differential protein presence in GTC-low (n = 53; negative log2FoldChange) and GTC-high (n = 7; positive log2FoldChange) ROIs from the NanoString GeoMx DSP proteomics data. Wald test, two-sided, fdr corrected. GTC: gemistocytic tumor cell; padj: adjusted p value; avg: average.