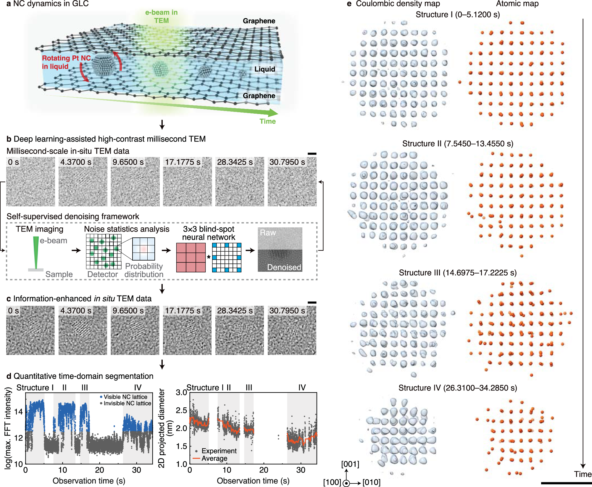
Fig. 1: Time-resolved Brownian tomography of a Pt nanocrystal during etching.
From: Time-resolved Brownian tomography of single nanocrystals in liquid during oxidative etching

a Schematic illustration for Pt nanocrystals undergoing etching in a GLC. b Deep-learning-assisted high-contrast millisecond TEM for enhancing structural features of nanocrystals in millisecond-scale TEM images without compromising the temporal resolution. Raw images from a time-series GLC TEM are processed by the self-supervised denoising framework. The contrast of the raw image frames is adjusted (raw images without contrast adjustment are shown in Supplementary Fig. 9). c Selected denoised images from a time series. Denoised images are used for quantitative time-domain analysis. d Time-domain analysis on maximum FFT intensity of the denoised Pt nanocrystal images and the nanocrystal diameter obtained from the frames with high FFT intensity. Blue symbols denote frames with relatively high FFT intensity, and gray symbols denote frames with relatively low FFT intensity. The red line denotes moving-window average over 100 frames. e Reconstructed time-series 3D Coulombic density maps and atomic maps. Scale bars, 10 Å. Source data are provided as a Source Data file.