Fig. 3: EZH2 in myeloma cells enhances osteoclastogenesis and inhibits osteogenesis in vitro.
From: EZH2 serves as a viable therapeutic target for myeloma-induced osteolytic bone destruction

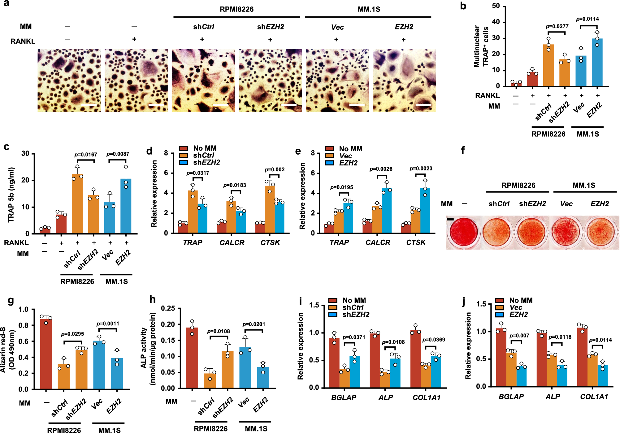
Precursors of osteoclasts were co-cultured with myeloma cell lines RPMI8226 (shCtrl, shEZH2) or MM.1S (Vec, EZH2) in osteoclast medium. Shown are the numbers (a, b) of multinuclear (≥3) TRAP+ cells, TRAP 5b levels (c), and relative expression of the TRAP, CALCR, and CTSK genes in precursors of osteoclasts (d, e) (n = 3 biological replicates). Scale bars, 100 μm. MSCs were cocultured with myeloma cell lines RPMI8226 (shCtrl, shEZH2) or MM.1S (Vec, EZH2) in osteoblast medium. Shown are representative images (f) and summarized data of Alizarin Red S staining (g), ALP activity (h), and the relative expression of BGLAP, ALP, and COL1A1 genes in MSCs (i, j) (n = 3 biological replicates). Scale bar: 0.4 cm. Data are means ± SD. All p values were determined using one-way ANOVA with Tukey’s test. Source data are provided as a Source data file.