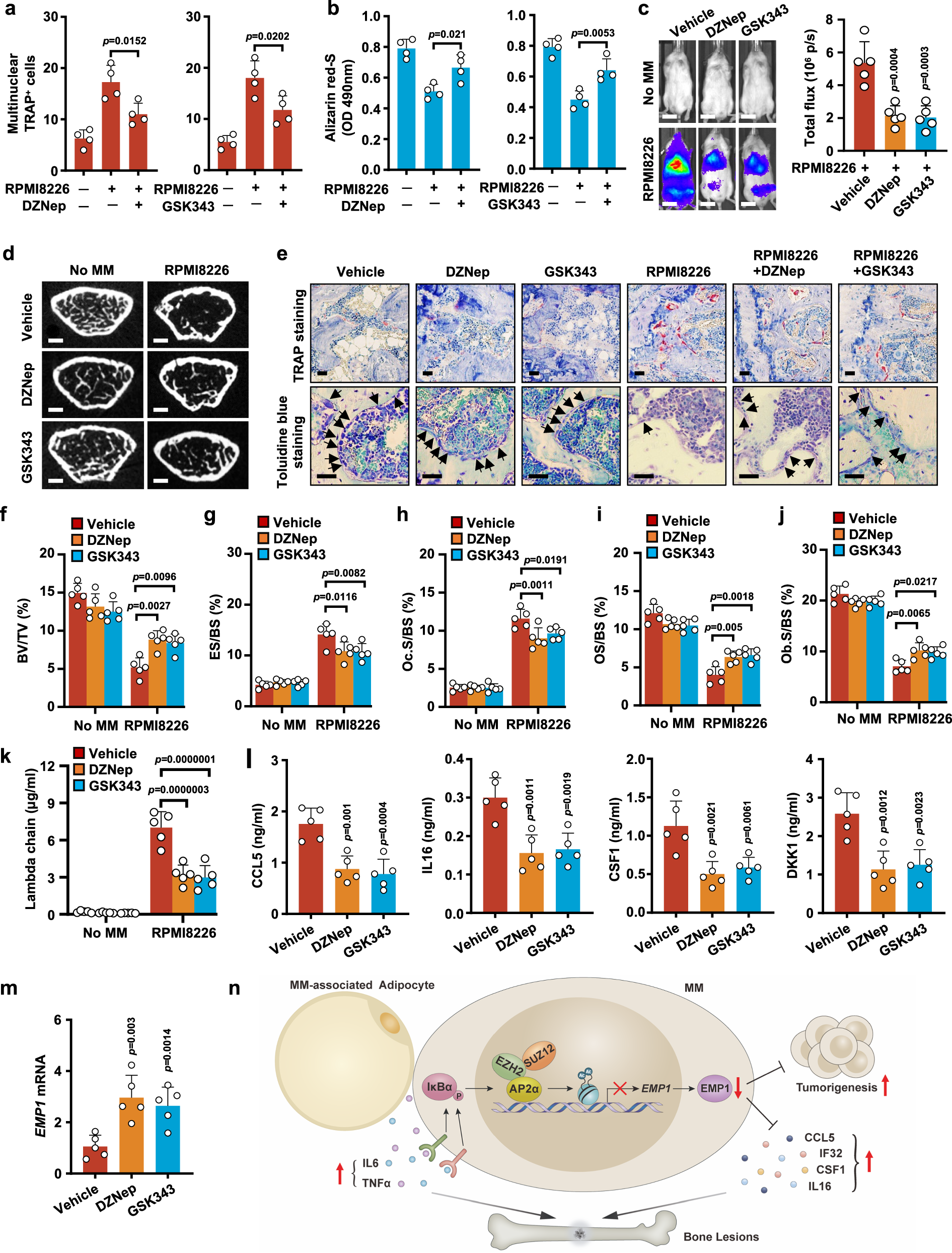
Fig. 7: EZH2 inhibitors reduce bone lesions and osteoclastogenesis and enhances osteoblastogenesis in vitro and in vivo.
From: EZH2 serves as a viable therapeutic target for myeloma-induced osteolytic bone destruction

a, b We pre-treated myeloma cells (RPMI8226 or MM.1S) with DZNep (1 μM) or GSK343 (4 μM) and collected conditional medium. Shown are the formation of TRAP+ cells from preOCs and Alizarin red-S staining for osteoblast differentiation from MSCs, cultured with different myeloma cells conditional medium (30% volume ratio). Addition of PBS or no addition of conditional medium served as a control (n = 4 biological replicates). 6–7 weeks old female NSG mice were intravenously injected with luciferase-labeled RPMI8226 cells, and intraperitoneal administration of DZNep or GSK343 (100 μg/kg body weight) three times per week for a duration of two weeks, beginning two weeks after cell injection. c Representative images and summarized data of bioluminescent signals in NSG mice (n = 5 mice/group). d Shown are the representative microcomputed tomography images. NSG mice left femurs were extracted, fixed, TRAP- or toluidine blue-stained, and analyzed (n = 5 mice/group). Scale bar: 0.5 mm. e Representative images of TRAP- or toluidine blue-stained femurs of mice (n = 5 mice/group). Scale bar: 50 μm. Black arrow, osteoblast. Shown are the percentages of BV/TV (f), ES/BS (g), Oc.S/BS (h), OS/BS (i), Ob.S/BS (j), and human λ chain levels (k) (n = 5 mice/group). l ELISA analysis shown the concentrations of human CCL5, IL16, CSF1 and DKK1 in mouse serum (n = 5 mice/group). m After treatment, myeloma cells were also isolated from the right femurs of NSG mice using anti-CD138 antibody-coated magnetic beads. EMP1 mRNA levels were compared in isolated myeloma cells treated with or without EZH2 inhibitors (n = 5 mice/group). n Depiction of EZH2-mediated signaling pathways in myeloma cells and adipocytes. MM, multiple myeloma. Data are means ± SD. All p values were determined using one-way ANOVA with Tukey’s test. Source data are provided as a Source data file.