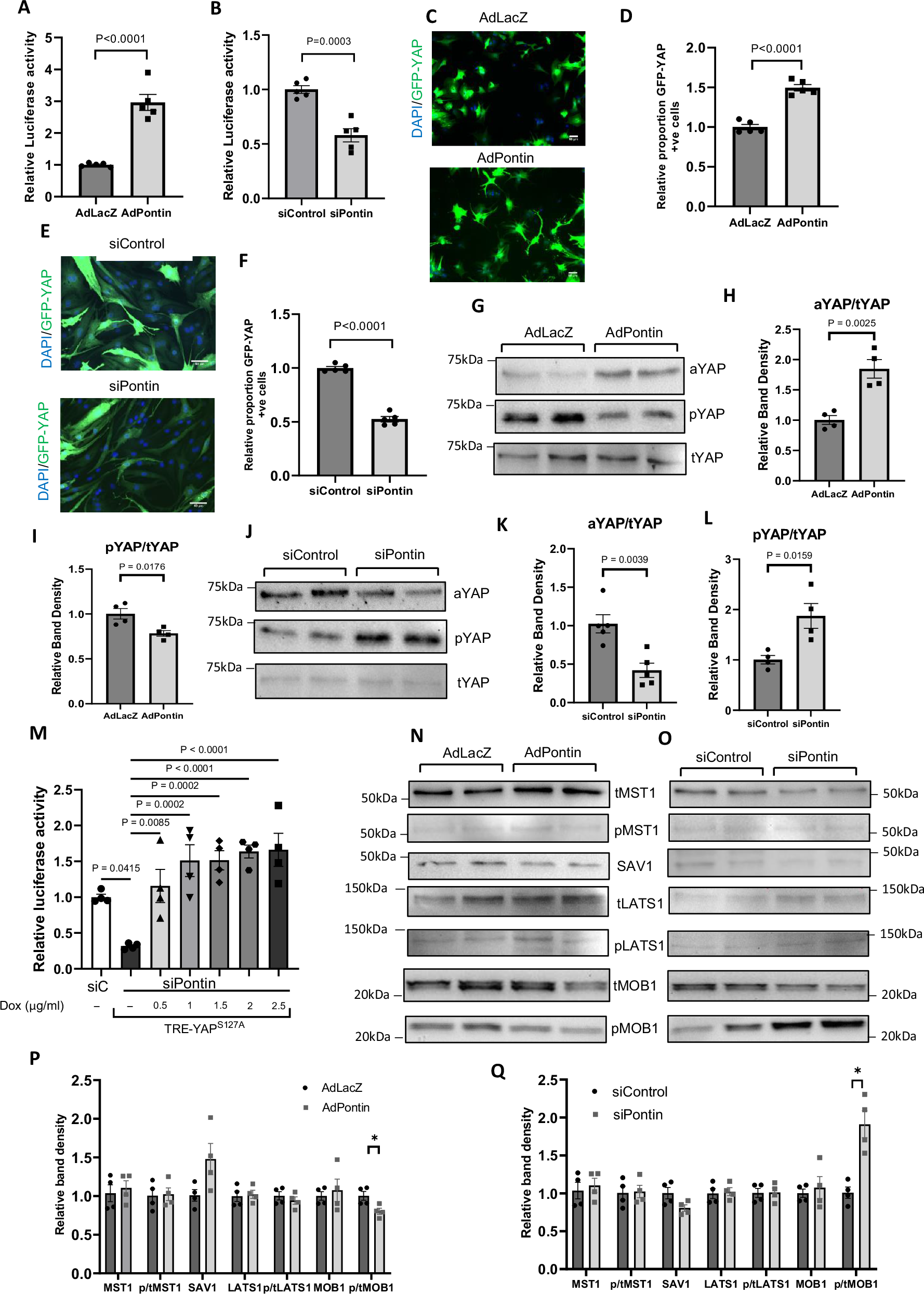
Fig. 7: Pontin modulates YAP activity in cardiomyocytes.

A Analysis of NRCM overexpressing Pontin using YAP-luciferase reporter system showed enhancement of YAP activity in Pontin overexpressing cells and (B) reduction of YAP activity in Pontin deficient cells (n = 5 independent experiments in each group). YAP nuclear translocation was monitored using GFP-YAP construct in NRCM expressing Pontin (C, D) and NRCM lacking Pontin (E, F) (scale bars = 50 µm). The data suggested that Pontin expression positively modulated YAP nuclear translocation whilst Pontin knockdown reduced YAP nuclear translocation (n = 5 independent experiments in each group). G Western blot assay followed by quantification of (H) active and (I) phosphorylated YAP in NRCM overexpressing Pontin showed that Pontin overexpression increased the level of active YAP but reduced phospho-YAP expression (n = 5 independent experiments in each group). Consistently, Pontin knock down reduced active YAP (J, K) and increased phospho- YAP level (L) as indicated by Western blot and quantification of band density (n = 5 independent experiments in each group). M Expression of constitutively active YAPS127A in NRCM lacking Pontin (siPontin) rescued the reduction of YAP-luciferase signal due to Pontin knockdown (n = 4 independent experiments). N Representative Western blots of core components of Hippo pathway in NRCM following Pontin overexpression and (O) Pontin gene silencing. P Analysis of band density from Pontin overexpression model and (Q) Pontin gene silencing showed that the level of phosphorylated MOB1 was downregulated in the overexpression model and upregulated in the knockdown model, whilst expression and phosphorylation level of other members of Hippo pathway were unaltered (n = 4 independent experiments in each group). Data are presented as mean ± SEM. Statistical tests used: (A–L) two-tailed Student’s t-test, (M) one-way ANOVA followed by multiple comparison test. (P, Q) multiple t-test. Source data are provided as a Source Data file.