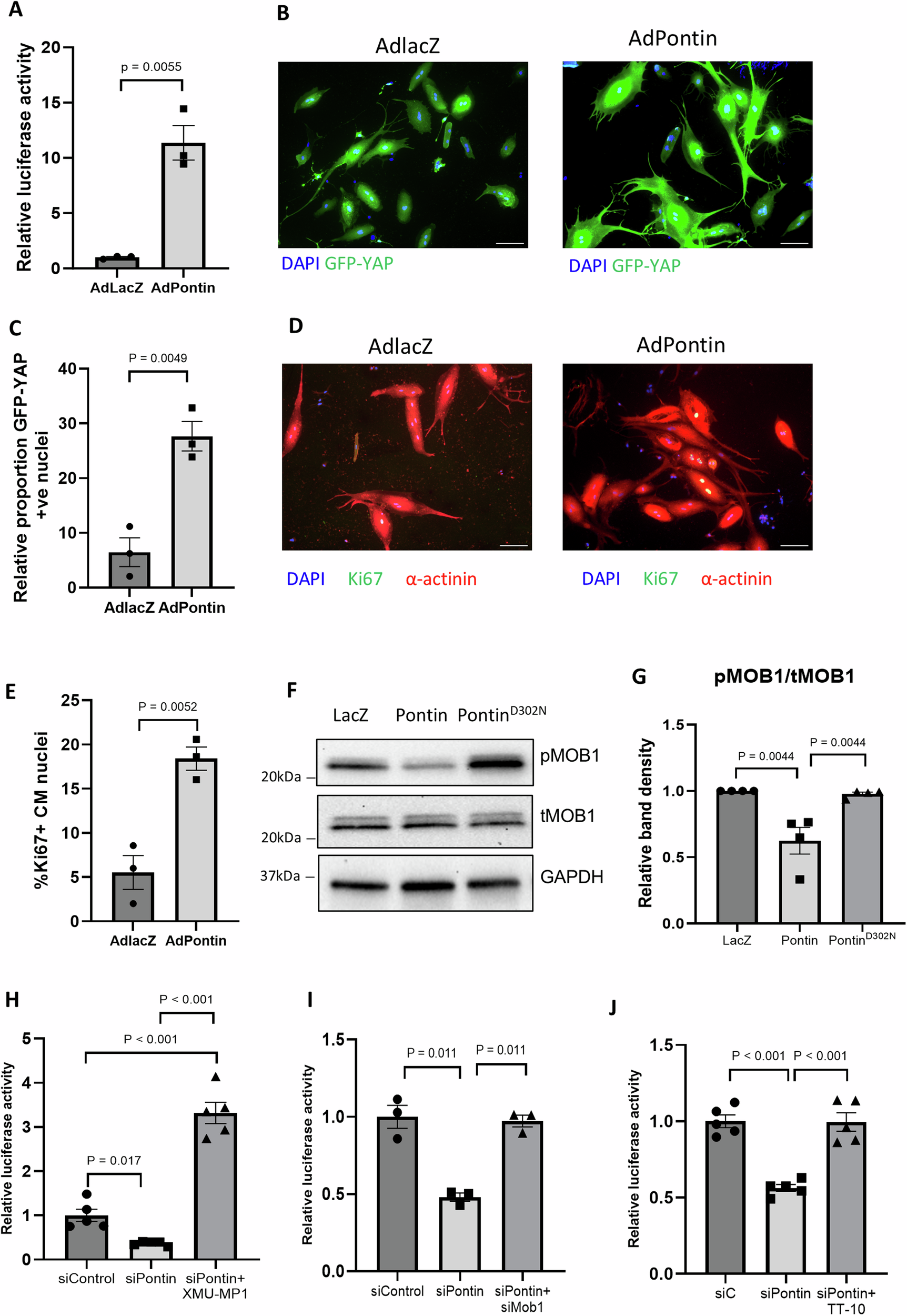
Fig. 8: Regulation of Hippo/YAP pathway by Pontin in adult and neonatal rat cardiomyocytes.

A Overexpression of Pontin in adult rat cardiomyocytes (ARCM) significantly increased YAP-luciferase activity (n = 3 independent experiments in each group). B, C Analysis of GFP-YAP localization in ARCM showed that Pontin overexpression induced YAP nuclear translocation (n = 3 independent experiments, scale bars = 100 µm). D Representative images of Ki67 staining in ARCM (scale bars = 100 µm) and (E) quantification of Ki67 positive cells suggested that Pontin overexpression significantly enhanced ARCM proliferation (n = 3) independent experiments. F Representative Western blots and (G) analysis of band density showed that overexpression of Pontin significantly reduced MOB1 phosphorylation, however, overexpression of inactive mutant PontinD302N did not alter MOB1 phosphorylation in cardiomyocytes (n = 4 independent experiments). H YAP activity was significantly reduced in Pontin-deficient cardiomyocytes (siRNA Pontin), however, YAP activity in these cells was restored at the level or higher than control following treatment with MST1/2 inhibitor (XMU-MP-1, 3 μM), (I) siRNA MOB1 and (J) YAP activator (TT-10, 10 μM). (n = 5) independent experiments per group for (H, J) and n = 3 independent experiments for (I). Data are presented as mean ± SEM. Statistical tests used: (A–G) two-tailed Student’s t-test, (G) Kruskal Wallis test followed by multiple comparison tests, (H–J) and (G) one-way ANOVA followed by multiple comparisons test. Source data are provided as a Source Data file.