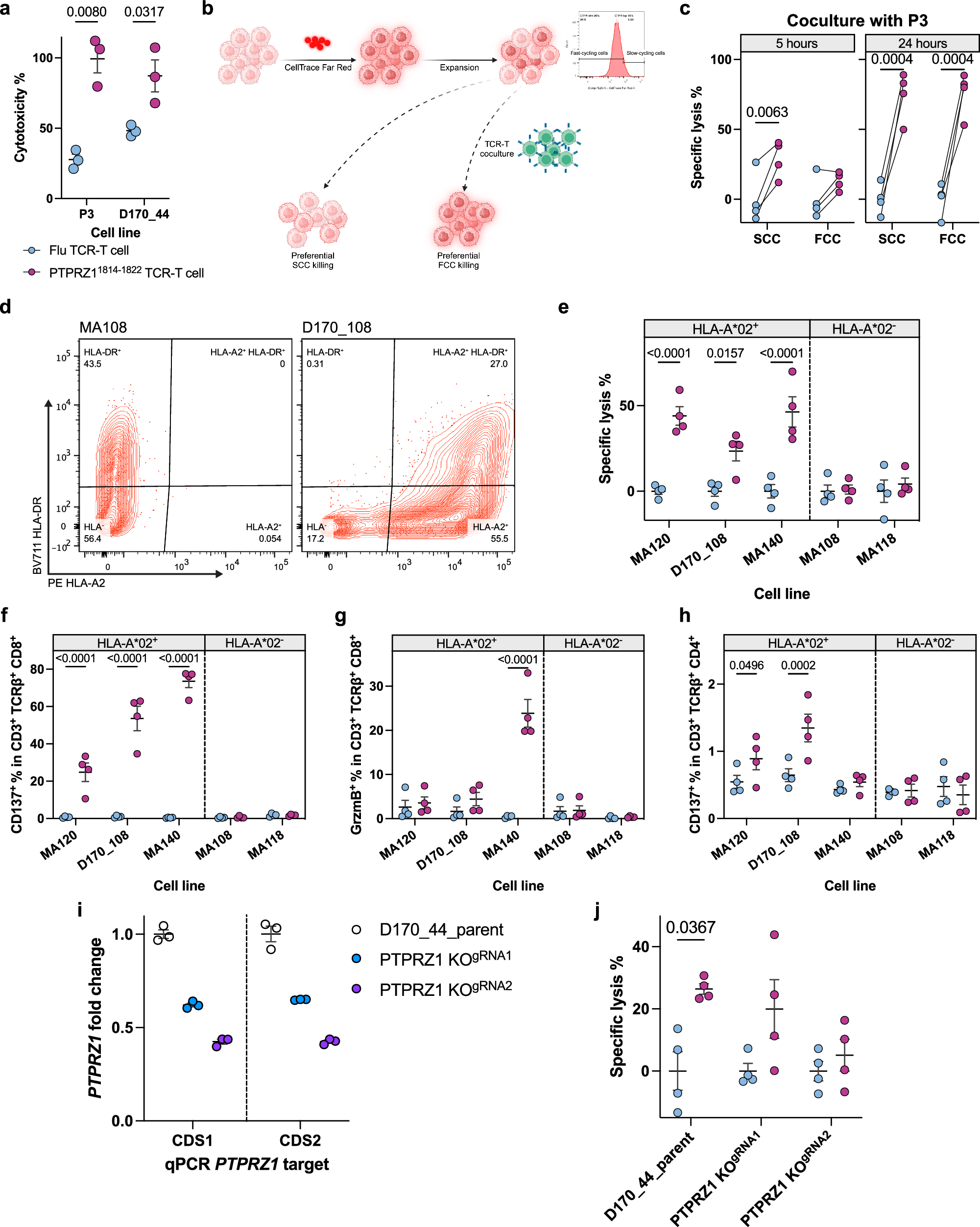
Fig. 5: PTPRZ11814-1822 TCR-T cells broadly lyse HLA-A*02+ primary glioblastoma cells, particularly stem-like SCCs.
From: Vaccine-induced T cell receptor T cell therapy targeting a glioblastoma stemness antigen

a Cytotoxicity measured with LDH release of primary cell line upon coculture with TCR-T cells. N(biological)=3. b Experimental design to assess preferential killing of TCR-T cells on dye-retaining SCCs or dye-losing FCCs. c Assessment of specific lysis of SCCs and FCCs upon short-term, 5 h, or long-term, 24 h, coculture with TCR-T cells, measured with cell counting by flow cytometry. d HLA-A2 typing of established glioblastoma primary cell lines. e Assessment of specific lysis by PTPRZ11814-1822 TCR-T cells normalized to Flu TCR-T cell-treated HLA-A*02+ or HLA-A*02- tumors. f and g Activation of CD8+ TCR-T cells after 24 h coculture with various glioblastoma primary cell lines that are HLA-A*02+ or HLA-A*02-. h Activation of CD4+ TCR-T cells after 24 h coculture with glioblastoma primary cell lines. i PTPRZ1 expression levels in parental and CRISPR PTPRZ1 KO D170_44 cell lines measured with RT-qPCR. The expression levels were normalized to the parental line, and two qPCR targets were assessed for two different coding sequences (CDS) of PTPRZ1. n(technical)=3. j Assessment of specific lysis of cell lines as in i by PTPRZ11814-1822 TCR-T cells normalized to Flu TCR-T cell-treated samples. In c, e–h, and j, N(biological)=4. All analyses were performed with two-way ANOVA multiple comparison corrected with Holm-Šidák method. Blue, Flu TCR-T control cells; purple, PTPRZ11814-1822 TCR-T cells in a, c, e–h, j). Data are presented as mean values ± SEM. Created in BioRender. D170, P. (2025) https://BioRender.com/z72g103 (b).