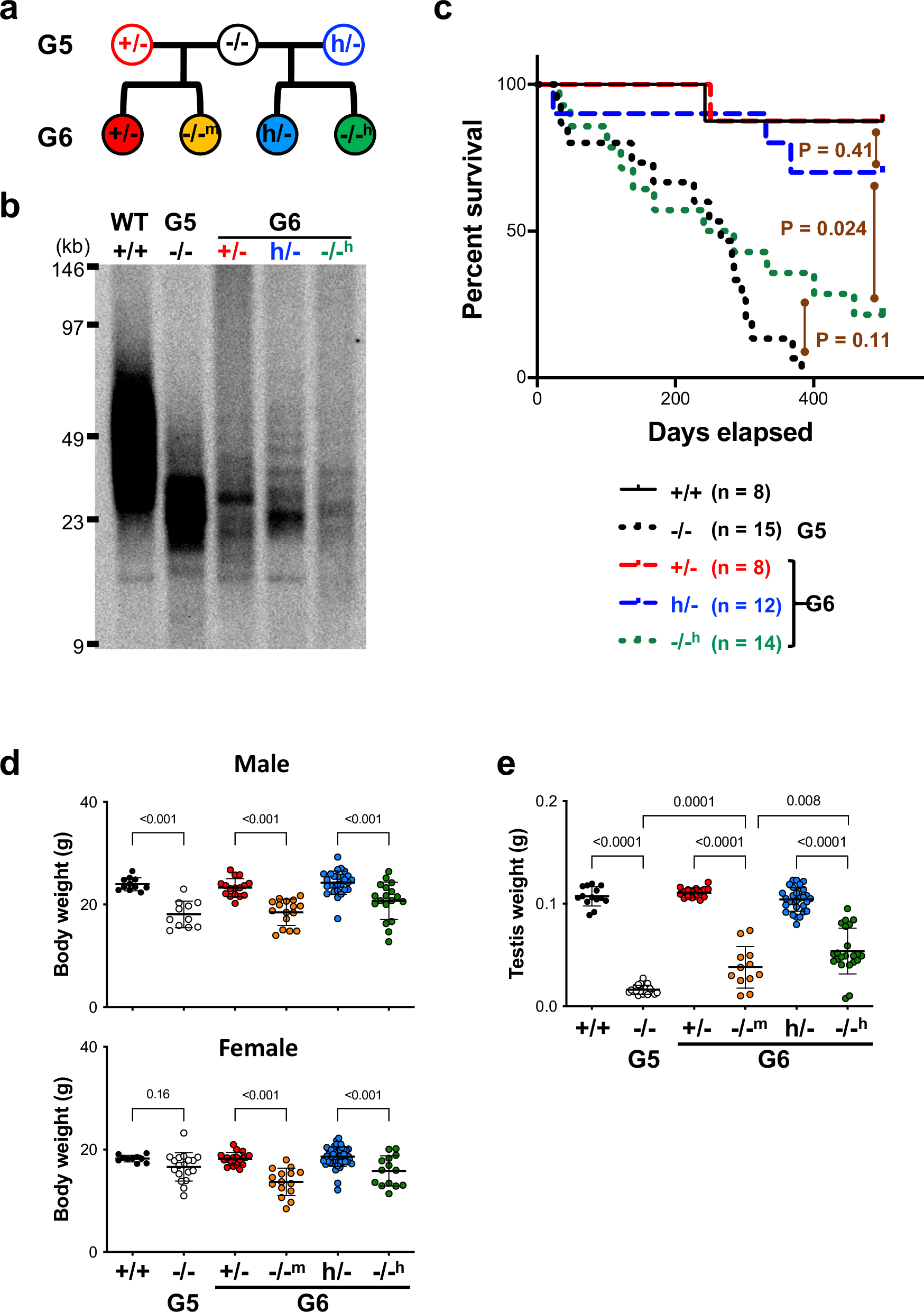
Fig. 3: Comparisons of G6 mice with mTert and hmTert alleles.

a Mouse breeding scheme. b TRF analysis of representative animals. Splenocyte genomic DNAs were digested with HinfI and RsaI, followed by pulsed-field gel electrophoresis and Southern blotting. c Kaplan-Meier survival curves of mice. P-values comparing indicated paired curves were determined using logrank tests. d Body weight of male (upper) and female (lower) mice at 8-week of age. e Testis weight of mice at 10−15-week age. Each datapoint in panels d & e represents a biological repeat. Means ± SDs are shown. P values shown are calculated using one-way Anova. Source data for panels b–e are provided as Source Data files.