Fig. 3: In vitro characterization of Per2-IL1Ra:Luc chronogenetic circuit.
From: A synthetic chronogenetic gene circuit for programmed circadian drug delivery

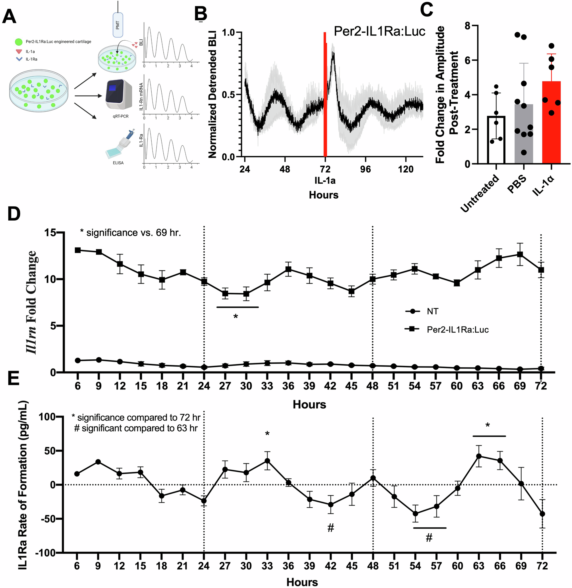
A Schematic of experiments. B BLI of Per2-IL1Ra:Luc constructs before and after addition of 1 ng/mL of IL-1α (n = 6). C Fold change in BLI amplitude of circadian oscillation from one day before to one day after IL-1 treatment compared to the same measurement in untreated cells (n = 6) and cells treated with PBS (n = 18) (no significance). D Gene expression analysis of Il1rn (n = 6/group, fold change relative to NT control at 0 h). Samples collected every 3 hours for 72 h. In the Per2-IL1Ra:Luc group there were oscillations of Il1rn mRNA abundance and a significant decrease in expression at 27 h (p = 0.04) and 39 h (p = 0.03) compared to peak expression at 69 hvia one-way ANOVA. Asterisks denotes significance compared to 69h. E IL-1Ra protein production over the course of 3 days in the Per2-IL1Ra:Luc circuits (n = 6). The chronogenetic circuit produced oscillating IL-1Ra levels (ARSER test, p = 0.03) with a significant decrease in expression at 42 h (p = 0.04), 57 h (p = 0.004), and 60 h (p = 0.03) compared to peak expression time of 63 h and a significant increase in expression at peak times 33 h (p = 0.01), 63 h (p = 0.004), and 66 h (p = 0.01) compared to 72 h via one-way ANOVA. Asterisks denotes significance compared to 72 h and hash denotes significance compared to 63 h. Source data are provided as a Source Data file. Created in BioRender. Guilak, F. (2025) https://BioRender.com/n75d206.