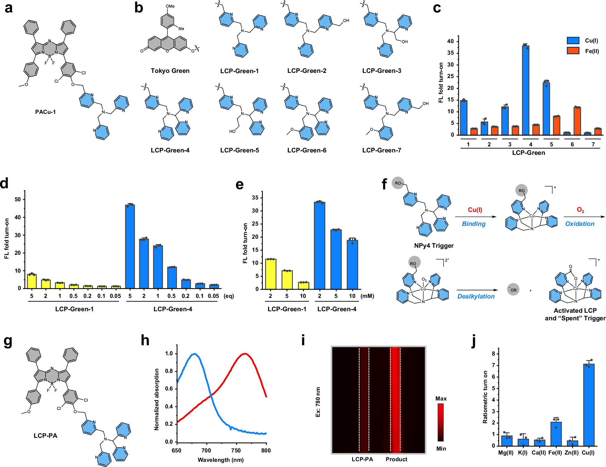
Fig. 1: Development and characterization of NPy4 trigger.

a Chemical structure of PACu-1. b Chemical structures of LCP-Green-1 to 7. c Fluorescence fold turn-on after treating LCP-Green-1 to 7 (5 μM) with 20 eq of Cu(I) or Fe(II) in the presence of 2 mM GSH for 60 min (n = 3 independent replicates). d Fluorescence fold turn-on after treating LCP-Green-1 and LCP-Green-4 (5 μM) with 0.05, 0.1, 0.2, 0.5, 1, 2, or 5 eq of Cu(I) in the presence of 2 mM GSH (n = 3 independent replicates). e Fluorescence fold turn-on after treating LCP-Green-1 and LCP-Green-4 (5 μM) with 20 eq of Cu(I) in the presence of 2, 5 or 10 mM GSH (n = 3 independent replicates). f Proposed mechanism of Cu(I)-mediated activation of the NPy4 trigger. g Chemical structure of LCP-PA. h Absorption spectrum of LCP-PA (blue line, λmax = 680 nm) and turned over product (red line, λmax = 767 nm). i PA signal of FEP (fluorinated ethylene-propylene) tubes filled with 50 μM LCP-PA (left) or the turned over product (right) in 1:1 v/v HEPES:DMSO in a tissue-mimicking phantom. Excitation = 780 nm. j Ratiometric PA turn-on of LCP-PA (5 μM) after treating with 20 eq of various metal ions in the presence of 2 mM GSH. (n = 3 independent replicates). All assays were performed in 50 mM HEPES buffer (pH = 7.4, 1:1 v/v HEPES:DMF). All data is reported as the mean ± standard deviation. Error bars = SD. Source data are provided as a Source Data file.