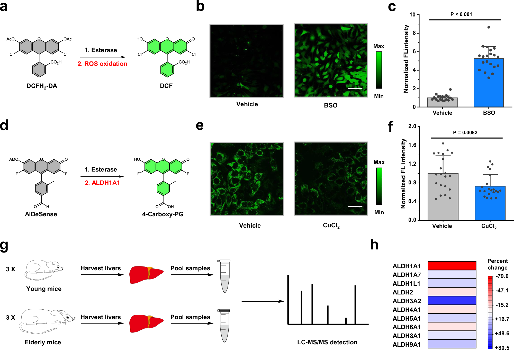
Fig. 5: Measurements of ROS production and ALDH1a1 activity and protein expression levels.

a Schematic showing ROS-mediated activation of DCFH2-DA. b) Representative fluorescence images of HepG2 cells pretreated with a vehicle (water) or BSO (500 μM) for 24 h prior to staining with DCFH2-DA (10 μM). Scale bar = 40 μm. c Quantified data for panel (b) (n = 20 biological replicates). d Schematic showing ALDH1A1-catalyzed activation of AlDeSense. e Representative fluorescence images of HepG2 cells pretreated with a vehicle (water) or CuCl2 (100 μM) for 24 h prior to staining with AlDeSense (2 μM). Scale bar = 40 μm. f Quantified data for panel e (n = 20 biological replicates). g Schematic to show the procedure for mass spectrometric analysis of liver samples from young and elderly mice. h Quantified data from mass spectrometric analysis of ALDH isoforms of pooled samples from young and old mice groups. Percentage change refers to change of protein expression in elderly mice compare to that in young mice. All data is reported as the mean ± standard deviation. Error bars = SD. Statistical analysis was performed using a two-tailed t-test. Source data are provided as a Source Data file.