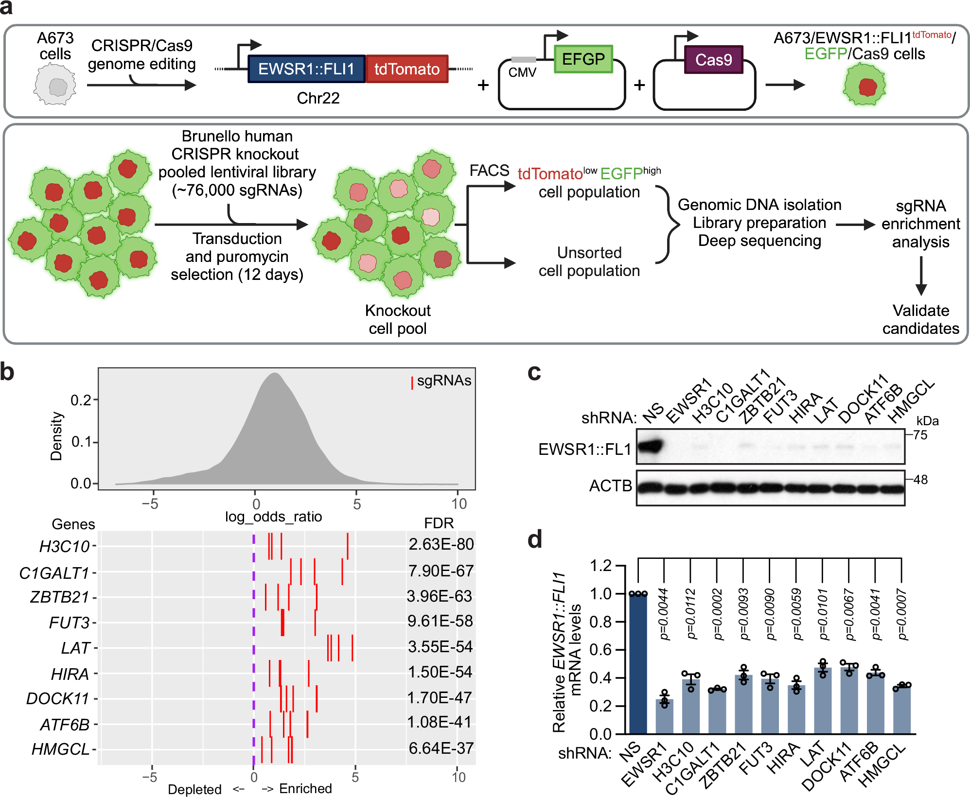
Fig. 1: A genome-scale CRISPR/Cas9 screen identifies factors that promote EWSR1::FLI1 expression.

a Schematic of the reporter cell line construction (top) and genome-scale CRISPR/Cas9-based screening strategy (bottom). Created in BioRender.com68. b False-discovery rate (FDR) plot showing the distribution of sgRNAs (shown as red lines) targeting candidate genes enriched in the tdTomatolow EGFPhigh population. P-values were calculated using a two-tailed Fisher’s Exact test with Benjamini-Hochberg adjustment to control for FDR in the context of multiple comparisons. c Representative immunoblot showing EWSR1::FLI1 protein levels (monitored using an anti-FLI1 antibody) in A673 cells stably expressing an shRNA targeting each of the nine validated candidates, or as control a NS or EWSR1 shRNA. β-actin (ACTB) was monitored as a loading control. d qRT-PCR analysis monitoring relative EWSR1::FLI1 mRNA levels following knockdown of each of the nine candidates. EWSR1::FLI1 mRNA was detected using a primer pair spanning the fusion junction and is shown relative to that obtained with an NS shRNA, which was set to 1. Data are presented as mean ± SEM (n = 3 biologically independent experiments). P-values were calculated using one-way ANOVA with post-hoc Dunnett’s multiple comparisons test. Source data are provided as a Source Data file.