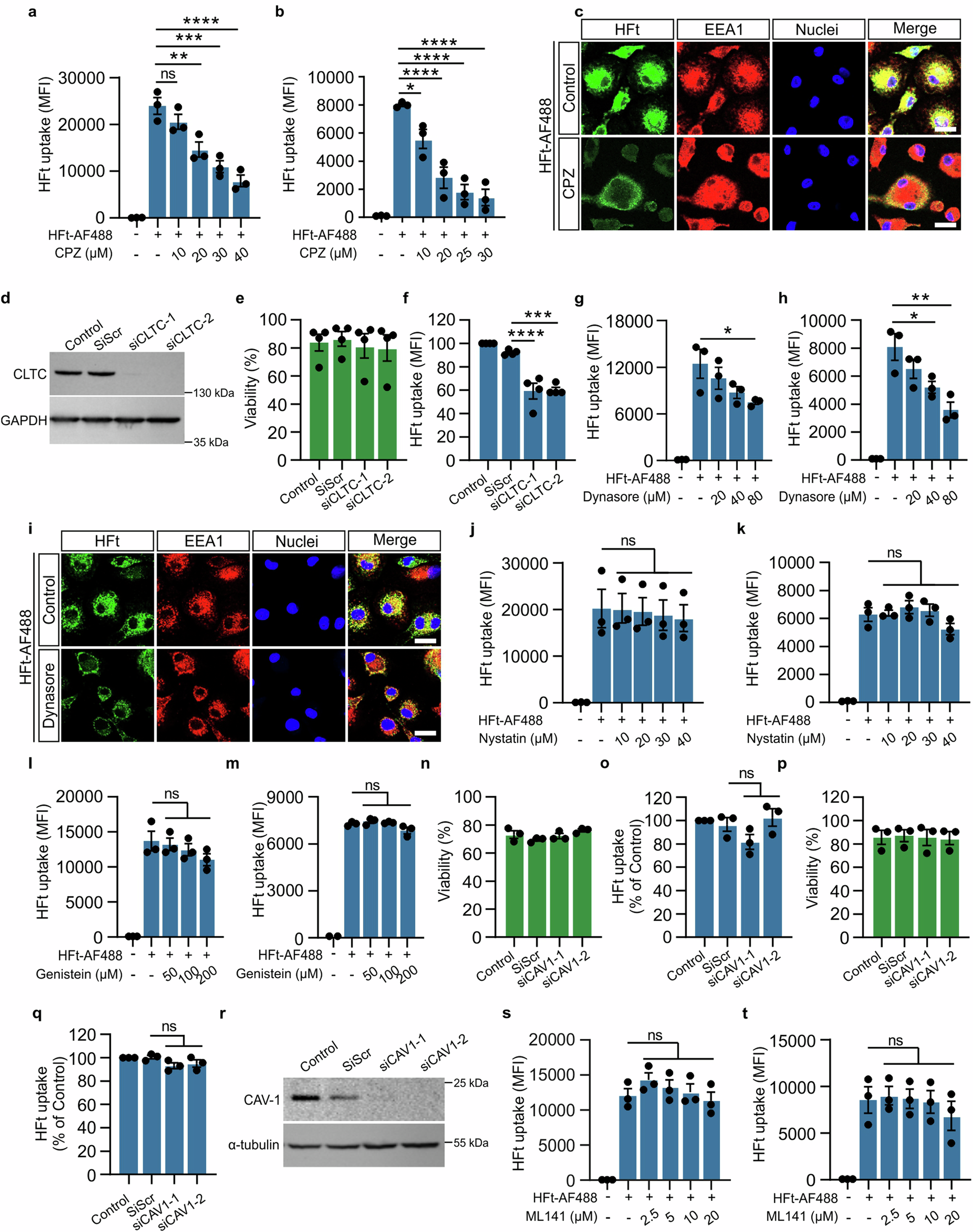
Fig. 2: Human macrophages internalize H-ferrtin via clathrin-dependent endocytosis.

a and (b) Flow cytometry analysis of internalized HFt-AF488 (100 μg/ml) by hMDM (a) and THP-1 macrophages (b) in the absence or presence of chlorpromazine (CPZ) at indicated concentrations within 30 min at 37 °C. Data are mean ± SEM from n = 3 separate donors (a, hMDM) or n = 3 independent replicates (b, THP-1). c Representative confocal microscopy images of internalized HFt-AF488 (100 μg/ml) (green) by hMDM in the absence or presence of CPZ (30 μM) within 30 min at 37 °C. After HFt-AF488 uptake cells were fixed and stained with anti-EEA1 antibody (red) and Hoechst 33342 (blue). Scale bar = 20 μm. d Western blot analysis showing clathrin heavy chain (CLTC) expression in either untransfected THP-1 macrophages (Control) or cells transfected with one of the following siRNA sequences: scramble siRNA (siScr), no. 1 siRNA targeting CLTC (siCLTC-1), no. 2 siRNA targeting CLTC (siCLTC-2), 72 h after transfection. e Flow cytometry analysis of THP-1 macrophages’ viability at 72 h upon transfection with scramble siRNA (siScr) or siRNA targeting CLTC (siCLTC-1 and siCLTC-2). For comparison, untreated, control cells were used. Data are presented as % of live cells. f Flow cytometry analysis of internalized HFt-AF488 (100 μg/ml) by THP-1 after CLTC gene-knockdown within 30 min at 37 °C. For comparison, untreated cells, control cells, or cells treated with a negative scramble control siRNA (siScr) were used. Flow cytometry data are presented as % of HFt-AF488 uptake in control cells. g and (h) Flow cytometry analysis of internalized HFt-AF488 (100 μg/ml) by hMDM (g) and THP-1 macrophages (h) in the absence or presence of dynasore at indicated concentrations within 30 min at 37 °C. e–h Data are mean ± SEM from n = 3 separate donors (hMDM) or n = 4 (e and f) independent replicates (THP-1). i Representative confocal microscopy images of internalized HFt-AF488 (100 μg/ml) (green) by hMDM in the absence or presence of dynasore (80 μM) within 30 min at 37 °C. After HFt-AF488 uptake, cells were fixed and stained with anti-EEA1 antibody (red) and Hoechst 33342 (blue). Scale bar = 20 μm. j and (k) Flow cytometry analysis of internalized HFt-AF488 (50 μg/ml) by hMDM (j) and THP-1 macrophages (k) in the absence or presence of nystatin at indicated concentrations within 30 min at 37 °C. l and (m) Flow cytometry analysis of internalized HFt-AF488 (50 μg/ml) by hMDM (l) and THP-1 macrophages (m) in the absence or presence of genistein at indicated concentrations within 30 min at 37 °C. j–m Data presented as mean ± SEM from n = 3 separate donors (hMDM) or n = 3 independent replicates (THP-1). n and (p) Flow cytometry analysis of hMDM (n) and THP-1 macrophages‘ (p) viability at 72 h upon transfection with scramble siRNA (siScr) or siRNA targeting CAV1 (siCAV1-1 and siCAV1-2). For comparison, untreated, control cells were used. Data are presented as mean ± SEM % of live cells from n = 3 separate donors (hMDM) or n = 3 independent replicates (THP-1). o and (q) Flow cytometry analysis of internalized HFt-AF488 (50 μg/ml) by hMDM (o) and THP-1 macrophages (q) after CAV1 gene-knockdown within 30 min at 37 °C. For comparison, untreated cells, control cells, or cells treated with a negative scramble control siRNA (siScr) were used. Data are presented as mean ± SEM % of live cells from n = 3 separate donors (hMDM) or n = 3 independent replicates (THP-1). r Western blot analysis showing CAV1 expression in either untransfected THP-1 macrophages (Control) or cells transfected with one of the following siRNA sequences: scramble siRNA (siScr), no. 1 siRNA targeting CAV1 (siCAV1-1), no. 2 siRNA targeting CAV1 (siCAV1-2), 72 h after transfection. s and (t) Flow cytometry analysis of internalized HFt-AF488 (50 μg/ml) by hMDM (s) and THP-1 macrophages (t) in the absence or presence of ML-141 at indicated concentrations within 30 min at 37 °C. Flow cytometry data are presented as the mean fluorescence intensity (MFI) of HFt-AF488. Data presented as mean ± SEM from n = 3 separate donors (s, hMDM) or n = 3 independent replicates (t, THP-1). The one-way ANOVA and Dunnett’s post-hoc tests were used for statistical analysis. For all panels, *P ≤ 0.05, **P ≤ 0.01, ***P ≤ 0.001, ****P ≤ 0.0001. Source data are provided as a Source Data file.