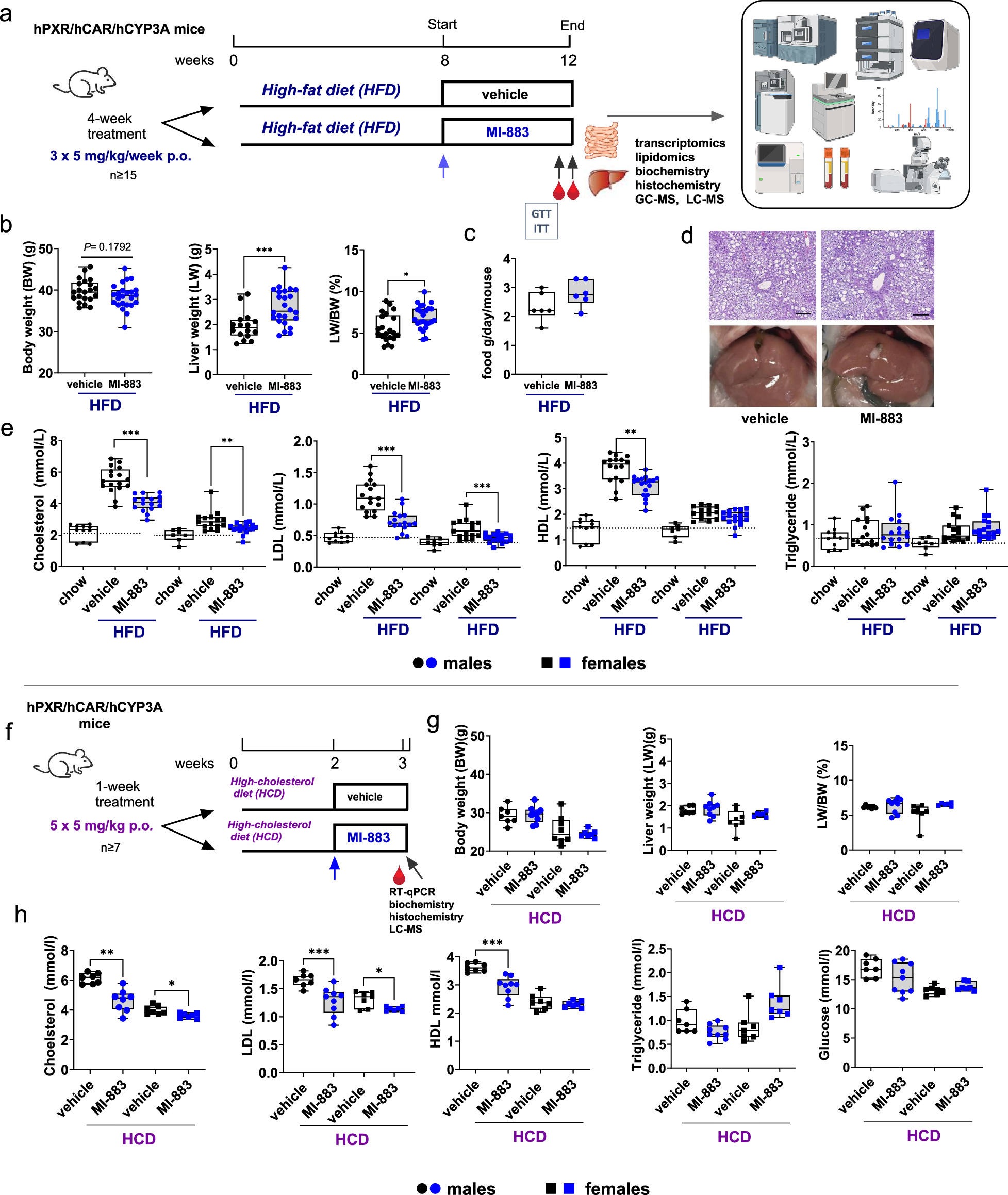
Fig. 4: Metabolic effects of MI-883 in the model of diet-induced hypercholesterolemia with high-fat diet (HFD) or high-cholesterol diet (HCD).

a Both male and female humanized PXR-CAR-CYP3A4/3A7 mice were fed for 8 weeks with HFD and treated with MI-883 (5 mg/kg 3× per week) via p.o. gavage for one month (n ≥ 15). In parallel, control group were treated with vehicle via p.o. gavage. b Body weight (BW), liver weight (LW), LW/BW ratio, and c food intake were monitored. d Representative microscopic (H&E staining, bar 100 μm) and macroscopic pictures of the livers in the vehicle- or MI-883-treated mice fed with HFDs. e Plasma total cholesterol, LDL cholesterol, HDL cholesterol, and triglyceride levels were assessed at the end of the studies after 3 h of fasting. f Both male and female humanized PXR-CAR-CYP3A4/3A7 mice were fed for two weeks with a high-cholesterol diet HCD (n ≥ 7). MI-883 (5 mg/kg 3× per week) was applied via p.o. gavage for 10 days. (5 mg/kg every other day). g Body weight (BW), liver weight (LW), LW/BW ratio were monitored. h Plasma total cholesterol, LDL cholesterol, HDL cholesterol, triglyceride, and glucose levels were assessed at the end of the studies after 3 h of fasting. In parallel, control groups were treated with vehicle via p.o. gavage. Animals were randomly and independently assigned to control or treatment groups before interventions. *P value < 0.05; **P value < 0.01; ***P value < 0.001, the significant effect of MI-883 to vehicle-treated control mice (Mann–Whitney U test, two-sided). Data are presented in box-and-whisker representing the 25th to 75th percentiles (box) and median (line). Whiskers represent minimum to maximum values. The dotted lines represent average plasma concentrations in humanized PXR-CAR-CYP3A4/3A7 mice on a chow diet. The figure in panel a was created using the BioRender tool.