Fig. 3: Engineering optimization of NAPUNE assay.
From: NAPTUNE: nucleic acids and protein biomarkers testing via ultra-sensitive nucleases escalation

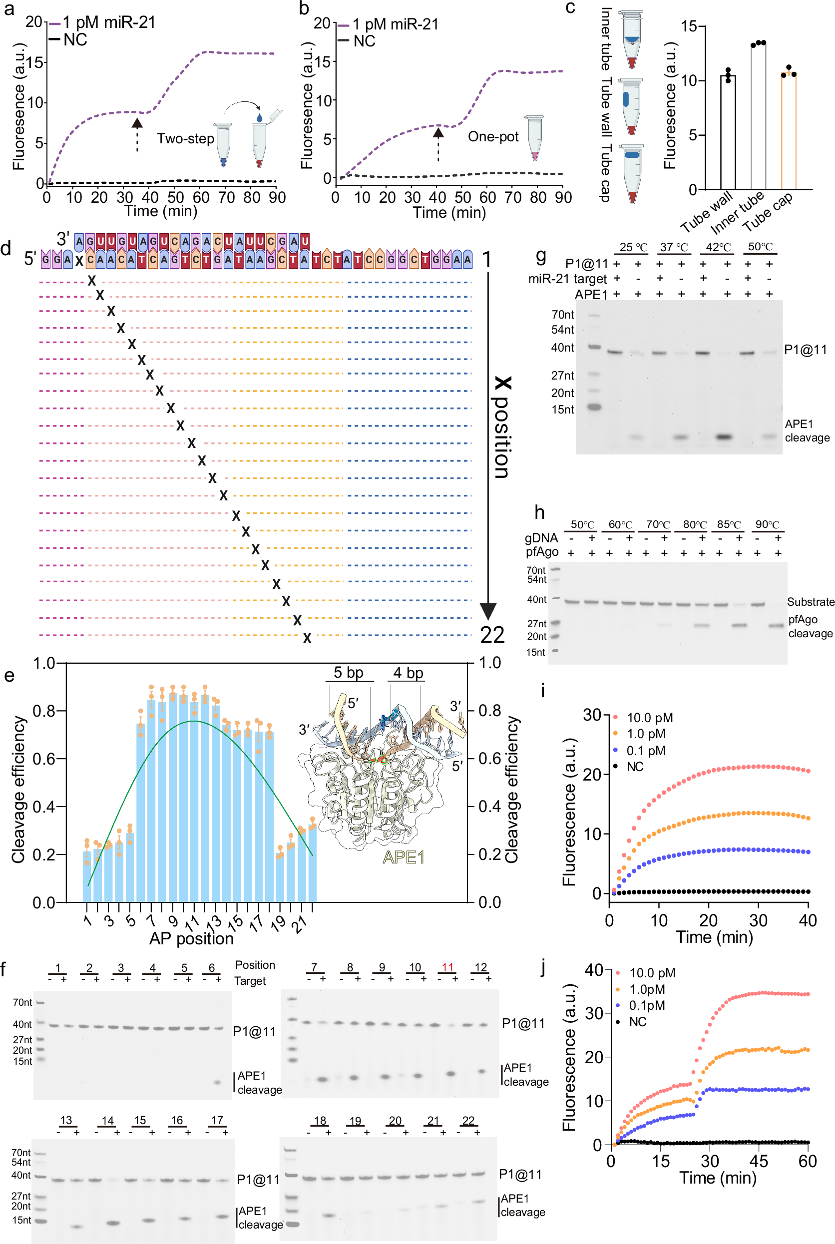
a Real-time analysis of APE1-PfAgo cascade in two-step assay. [Created in BioRender. Dbs, D. (2025) https://BioRender.com/p72c816]. b Real-time analysis of APE1-PfAgo cascade in one-pot assay. [Created in BioRender. Dbs, D. (2025) https://BioRender.com/p72c816]. c Study of the APE1-PfAgo one-tube reaction method involved inner tube, tube cap, and tube wall placement of PfAgo reaction mixture droplet to achieve the best performance. 1 pM of target were used in this study. All the experiments were conducted in three technical replicates and error bars represent mean value ± SD (n = 3). [Created in BioRender. Dbs, D. (2025) https://BioRender.com/p72c816]. d Schematic diagram of the designed AP sites from position 1 to 22 covering the miR-21 sequence of P1. 1 pM of target were used in this study. e Cleavage efficiency of APE1 activity for different AP site positions. The structure model (PDB code: 1DE8) highlights the substrate DNA fragment length besides the AP site. Error bars represent the mean ± SD, where n = 3 technical replicates. f Denaturing PAGE displaying the APEI activity for different AP site positions. g Denaturing PAGE evaluation of the best activity of APE1 in different temperatures. h Denaturing PAGE study of the best temperature for PfAgo-mediated cleavage. i Fluorescence profiling of APE1 cleavage reaction as a function of time in the presence of different miR-21 concentrations (NC, negative control assay with buffer to substitute miR-21 target, 0.1 pM, 1.0 pM, and 10.0 pM). j Real-time fluorescence changes of PfAgo cleavage reaction as a function of time in the presence of different miR-21 concentrations (NC, negative control assay with buffer to substitute miR-21 target, 0.1 pM, 1.0 pM, and 10.0 pM). All Denaturing PAGE experiments were repeated three times.