Fig. 6: Harnessing NAPTUNE for protein biomarkers testing.
From: NAPTUNE: nucleic acids and protein biomarkers testing via ultra-sensitive nucleases escalation

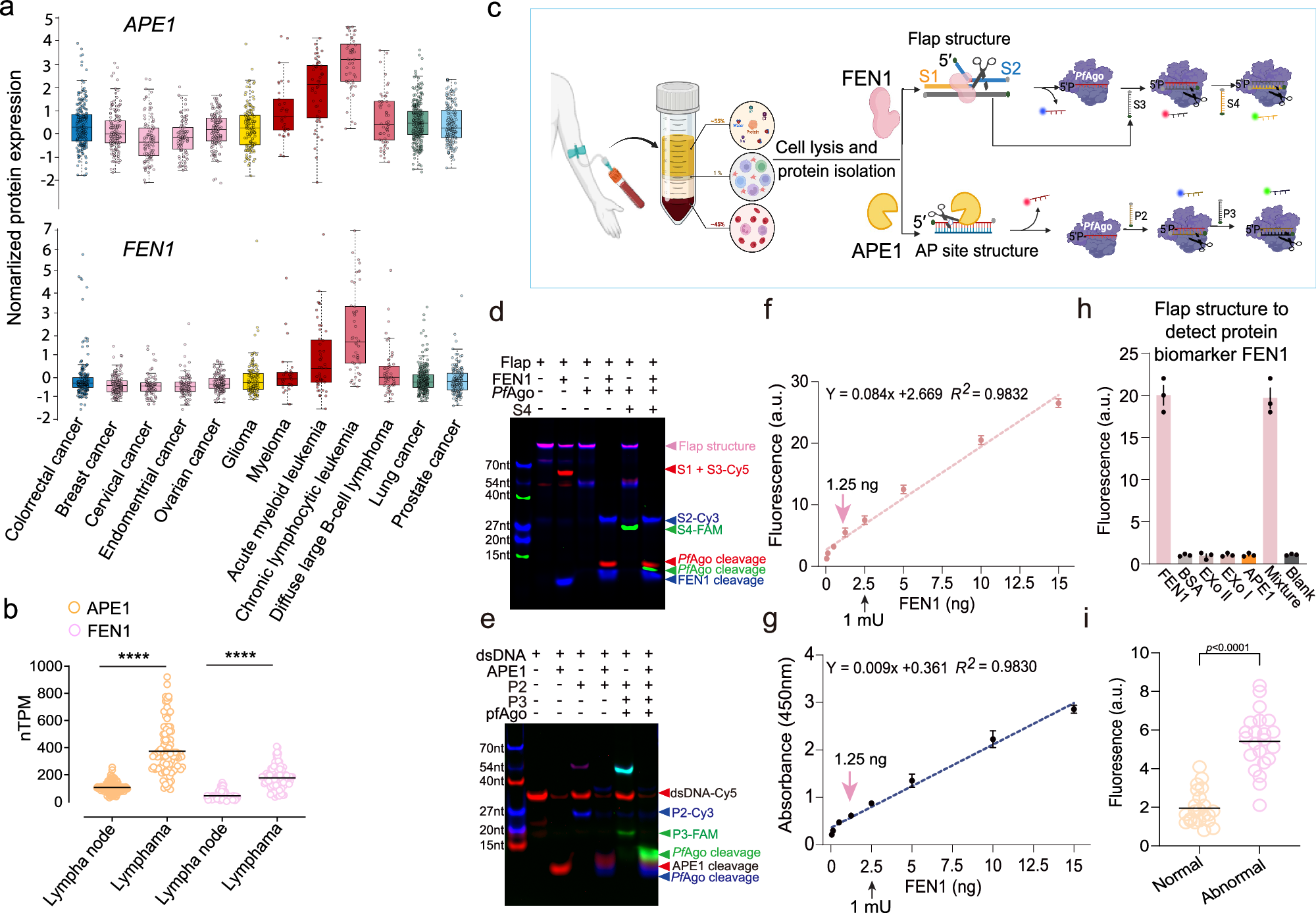
a Diagram illustrating the normalized protein expression levels across various cancers for APE1 and FEN1. These data were obtained from the open-access database, the Human Protein Atlas. The results highlight a significant expression increase of both protein biomarkers in chronic lymphocytic leukemia. Each dot represents a patient. The center line represents the median expression level, the bounds of the box indicate the interquartile range, and the whiskers indicate the maximum and minimum values. b The mRNA normalized transcripts per million (nTPM) distribution of APE1 and FEN1 in normal lymph nodes and lymphama cell lines, where each dot represents a reported test result (N = 107, 113, 130, and 104 samples, respectively). The black line represents the median expression level. Statistical significance was determined as follows: * for p ≤ 0.05, ** for p ≤ 0.01, *** for p ≤ 0.001, and **** for p ≤ 0.0001, two-tailed t-test. c The diagram outlines the testing of protein biomarkers using NAPTUNE. [Created in BioRender. Dbs, D. (2025) https://BioRender.com/j94m460]. Native-PAGE showing the feasibility of NAPTUNE in the presence of FEN1 (d) and APE1 (e), respectively. S2, S3, and S4 are labeled with Cy3 (Blue), Cy5 (Red), and FAM (Green). P1 of the dsDNA, P2, and P3 are labeled with FAM (Red), Cy3 (Blue), and Cy5 (Green) Red + Blue = Pink; Blue + Green = Cyan. All Denaturing PAGE experiments were repeated three times. Calibration curves for quantitative analysis of FEN1 protein biomarker using NAPTUNE (f) and ELISA method (g), respectively. h Specificity evaluation of NAPTUNE for recognition of FEN1, from BSA, ExoII, ExoI, APE1. i Signal intensities of NAPTUNE profiling of FEN1 for negative and spiked groups. The black line represents the median expression level, where each dot represents a reported test result (N = 22 samples). Statistical significance was determined as follows: * for p ≤ 0.05, ** for p ≤ 0.01, *** for p ≤ 0.001, and **** for p ≤ 0.0001, two-tailed t-test.