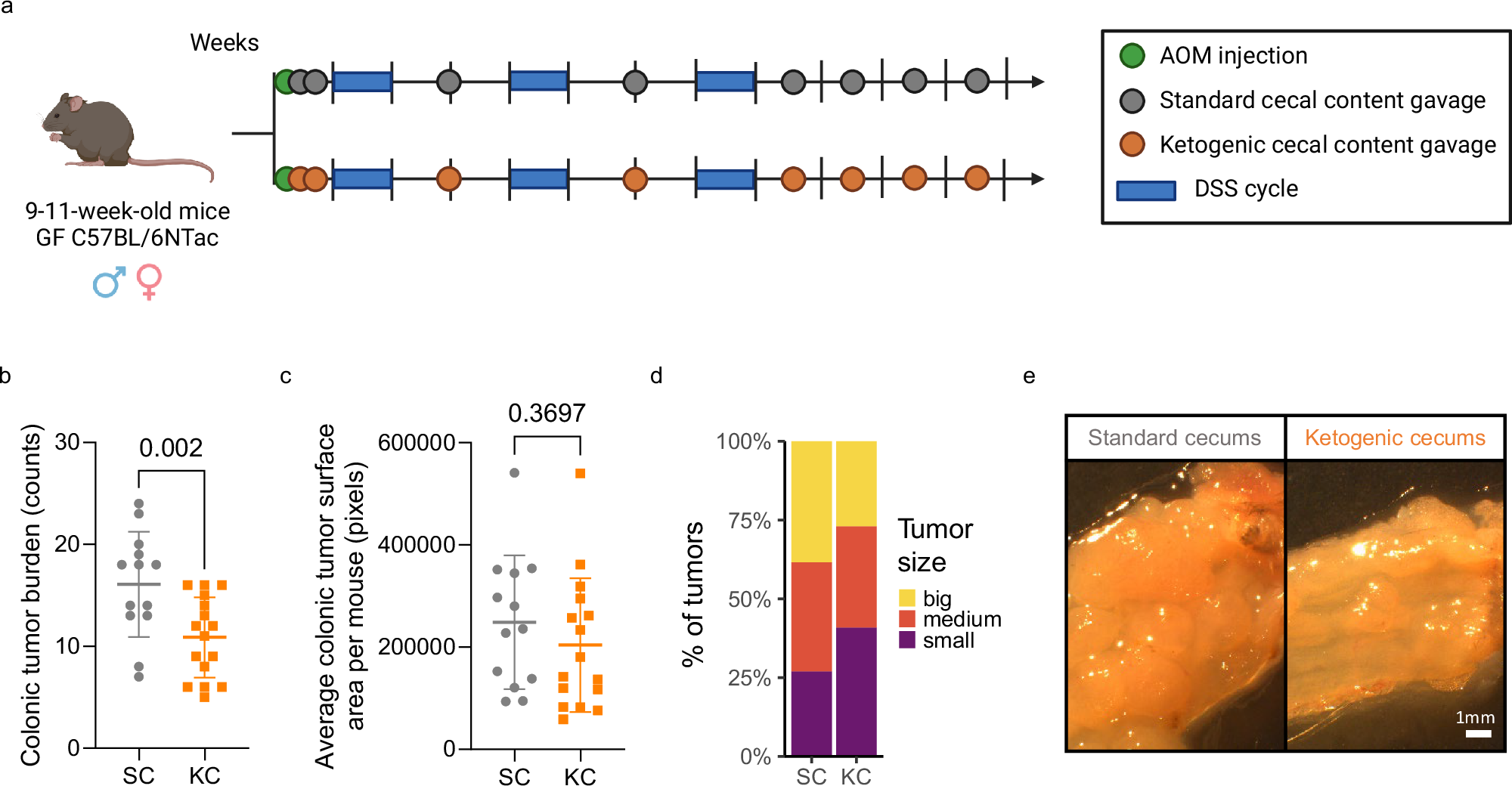
Fig. 2: The tumor-inhibitory effect of ketogenic diet is mediated by the gut microbiome.

a Schematic representation of the cecal microbial transfer experimental setup in the GF facility (Created in BioRender. Rodriguez, F. (2024) BioRender.com/w69g496). b–e Colonic tumor burden (b), average colonic tumor surface area per mouse (in pixels) (c) and tumor surface area distribution (small=first tertile, medium=second tertile, big=third tertile; one-sided right-tailed Chi-squared test χ2 (2, N = 384) = 10.3, p = 0.00586; d in KC and SC recipient mice. n = 16 KC recipient mice and n = 13 SC recipient mice. Cecal matter from n = 8 different donor mice per condition was used for CMT. Data shown as mean ± SD in (b) and (c). Analysis of deviance of a negative-binomial generalized linear model regressing the number of tumors against treatment in (b). Two-sided Mann Whitney U test in (c). e Representative images of the distal portion of the colon from one KC and SC recipient mouse. Scale bar = 1 mm. Source data are provided as a Source Data file.