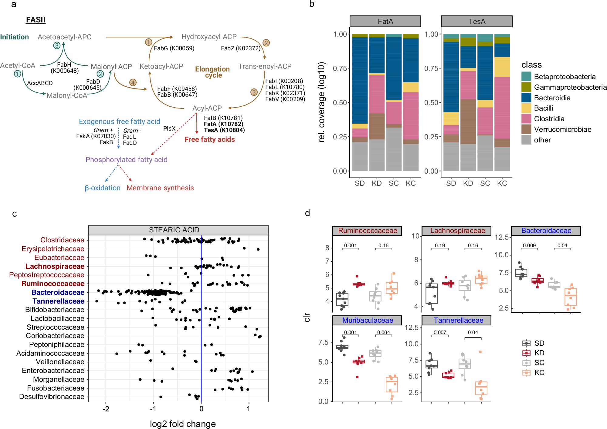
Fig. 5: Stearate is a microbial metabolite.

a Schematic representation of type II bacterial fatty acid synthesis created in BioRender. Rodriguez, F. (2024) BioRender.com/w69g496. Core enzymes are shown with their corresponding KEGG orthologs (KOs). Abbreviations: acetyl-CoA carboxylase enzyme complex (AccABCD), β-ketoacyl-ACP synthase 1 (FabB), malonyl-CoA:ACP transacylase (FabD), β-ketoacyl-ACP synthase II (FabF), β-ketoacyl-ACP reductase (FabG), β-ketoacyl-ACP synthase III (FabH), enoyl-ACP reductase enzyme isoforms (FabI, FabK, FabL and FabV), β-hydroxyacyl-ACP dehydratase (FabZ), long-chain-fatty-acid-CoA ligase (FadD), long-chain fatty acid transport protein (FadL), fatty acid kinase (FakA, FakB), acyl-ACP thioesterase (FatA), iron transport protein (FatB), thioesterase 1/protease 1/lysophospholipase L1 (TesA), phosphate acyltransferase (PlsX), Coenzyme A (CoA), acyl carrier protein (ACP). Thioesterases of interest are bolded. b Contigs from metagenomic sequencing data carrying the KOs of the bacterial acyl-CoA thioesterases FatA and TesA were assigned to bacterial classes using Kraken2. Relative proportions (log10-transformed coverage of contigs) of relevant bacterial classes are displayed. Remaining bacterial classes were summarized as other. c Levels of stearic acid measured in bacterial cultures (in relation to sterile growth medium, shown as log2) of the Sonnenburg dataset published by Han et al. Families of the class Clostridia are listed in red, while families of the class Bacteroidia are listed in blue. d Relative abundance (centered-log transformed total read counts) of stearate-producing and -consuming families of interest (bolded in c) detected in murine fecal samples from KD-, SD-fed, KC and SC recipient mice at endpoint. Boxplots show medians with 1st and 3rd quantiles. The whiskers from the hinges to the smallest/largest values represent 1.5*inter-quartile range (IQR). Two-sided Wilcoxon signed-rank test with Bonferroni correction. Data shown in (d) are from n = 9 SPF SD-fed and n = 8 SPF KD-fed mice, pooled from two independent experiments (red and black) and from n = 8 mice per SC/KC condition (gray and orange). Source data are provided as a Source Data file.