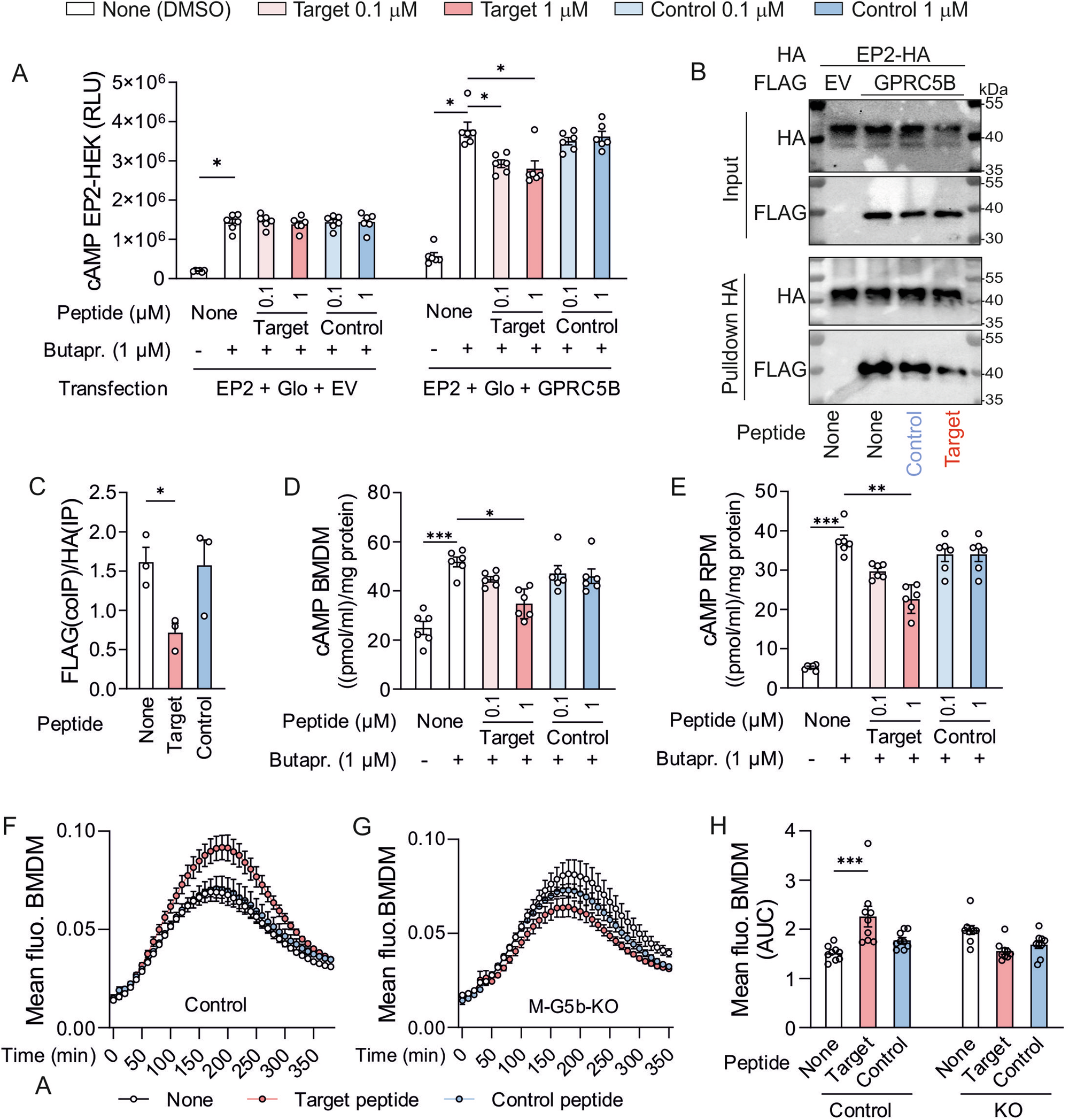
Fig. 7: Blocking GPRC5B-mediated facilitation of EP2 signaling using a decoy peptide.

A Effect of target and control peptides (0.1 or 1 µM each) on butaprost-induced cAMP production in HEK cells transfected with cAMP GloSensor plasmid, HA-EP2, empty vector (EV) or GPRC5B-FLAG/Myc as indicated (n = 6). B, C Effect of target and control peptides (10 µM) on co-immunoprecipitation of GPRC5B-FLAG/Myc with HA-EP2 in HEK cells: exemplary blots (B) and densitometric analysis of signal strength for co-precipitated GPRC5B-FLAG (FLAG(coIP)) relative to immunoprecipitated HA-EP2 (HA(IP)) (n = 3). D, E Peptide effect (0.1 or 1 µM each) on butaprost-induced cAMP production was determined in M0 BMDM (D) and RPM (E) (n = 6). F–H, Peptide effect (1 µM each) on phagocytosis of pHrodo E. coli bioparticles in M0 BMDM: Exemplary traces from control (F) and KO (G) mice; H: statistical evaluation of AUC (n = 9). Note that basal difference between control and KO is less pronounced in the presence of vehicle. Preincubation with peptides was 1 h in all cases. Data are means ± SEM; differences between peptide-treated and untreated groups were analyzed using Kruskal-Wallis test with Dunn’s multiple comparisons test (A, D, E, H) or one-way ANOVA with Dunnett’s correction for multiple testing (C). n, number of independent experiments); *P < 0.05; **P < 0.01; ***P < 0.001. Source data are provided as a Source Data file.