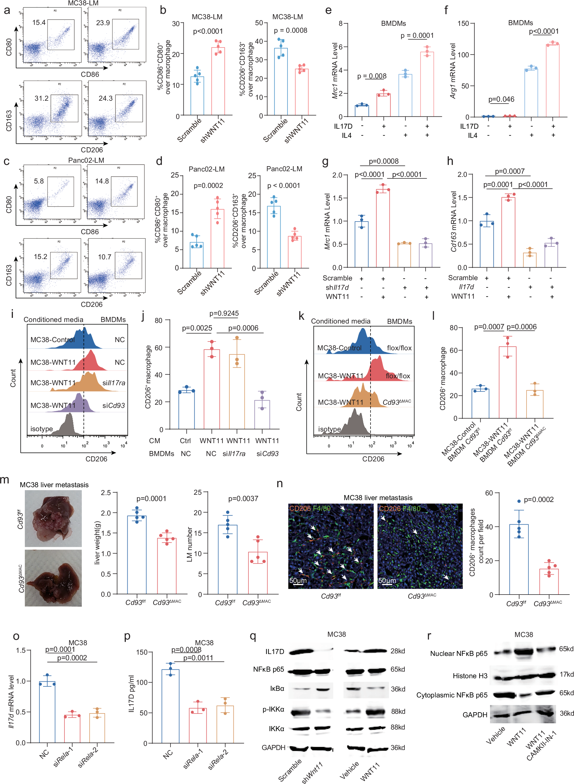
Fig. 6: WNT11 promotes polarization of CD206+ macrophages via an IL17D-CD93 axis in liver metastases.
From: WNT11 Promotes immune evasion and resistance to Anti-PD-1 therapy in liver metastasis

a, b FACS analysis confirmed the infiltration of CD86+ CD80+ macrophages and CD206+CD163+ macrophages in MC38 scramble and shWNT11 liver metastases. c, d FACS analysis confirmed the infiltration of CD86+ CD80+ macrophages and CD206+CD163+ macrophages in Panc02 scramble and shWNT11 liver metastases. e, f The effects of IL17D on M2 polarization (Mrc1, Arg1) of macrophages. g, h Conditioned media from MC38 scramble and shIl17d cells treated with WNT11 was used to culture BMDMs. The expression of M2 markers (Mrc1, Cd163) was detected using qPCR. i, j BMDMs transfected with siRNA targeting Il17ra or Cd93 were cultured with conditioned medium from MC38 cells treated with vehicle or WNT11. Flow cytometry analysis was used to detect CD206 expression in the BMDMs treated with the conditioned medium. k, l Cd93f/f, and Cd93ΔMAC BMDMs were cultured with conditioned medium from MC38 cells treated with vehicle or WNT11. m, n Representative images and quantification of liver weight, number of metastases, and mIHC analysis of CD206+ macrophage infiltration in the mouse LM model established using MC38 cells in Cd93f/f and Cd93ΔMAC mice. o, p mRNA levels and secretion of IL17D were detected in MC38 cells following Rela knockdown. q Western blotting was used to detect alterations in IL17D, NF-κB p65, p-IKKα, and IκBα protein expression levels in MC38 cells following WNT11 knockdown or WNT11 treatment. r NF-κB p65 distribution was examined in nuclear and cytoplasmic extracts from MC38 cells treated with vehicle, WNT11, and WNT11/CAMKII-IN−1 treatments. b, d, m, n P-values were calculated using a Student’s t test (two-tailed), n = 5 biological replicates. e–h, j, l, o, p P-values were calculated using a one-way ANOVA followed by Tukey’s multiple comparison test, n = 3 biological replicates. Data are presented as the mean ± SD. Source data are provided as a Source Data file.