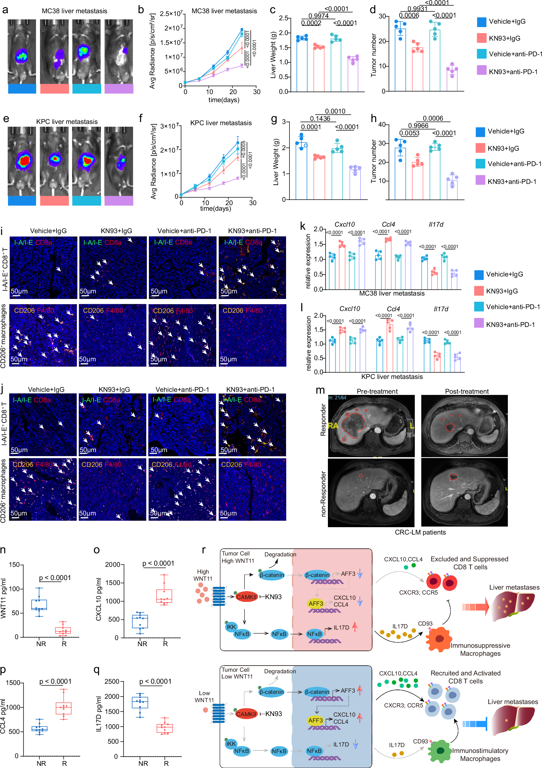
Fig. 7: CAMKII antagonist potentiates the efficacy of anti-PD−1 therapy in a mouse LM model.
From: WNT11 Promotes immune evasion and resistance to Anti-PD-1 therapy in liver metastasis

a, b Anti-PD−1 and CAMKII antagonist KN93 treatment in mice bearing MC38 liver metastases. Tumor progression was monitored post-tumor cell inoculation using live animal bioluminescent imaging. c, d Quantification of the liver weight and number of metastases in the mouse LM model established using MC38 cells in each group at the endpoint. e, f Anti-PD-1 and CAMKII antagonist (KN93) treatment in mice bearing KPC liver metastases. Tumor progression was monitored post-tumor cell inoculation using live animal bioluminescent imaging. g, h Quantification of the liver weight and number of metastases in the mouse LM model established using KPC cells in each group at the endpoint. i, j mIHC staining of I-A/I-E, CD8, CD206, and F4/80 in the sections of MC38 (i) and KPC (j) liver metastases in each group. k, l The mRNA expression levels of CXCL10, CCL4, and IL17D in tissues of MC38 (k) and KPC (l) liver metastases in each group. m Representative abdominal MRI images of responder and non-responder to immunotherapy before and after treatment. n–q ELISA analysis of WNT11, CXCL10, CCL4, and IL17D levels in serum samples from responder (n = 10) and non-responder (n = 10) mice to immunotherapy. r Schematic representation of the WNT11-mediated immunosuppressive mechanism in liver metastases. b–d, f–h, k, l P-values were calculated using a one-way ANOVA followed by a post hoc Tukey’s multiple comparison test, data are presented as the mean ± SD, n = 5 biological replicates. n–q P-values were calculated using a Student’s t test(two-tailed), in the box plots, bounds of the box spans from 25% to 75% percentile, the line represents the median, and the whiskers show minima and maxima of data points. Source data are provided as a Source Data file.