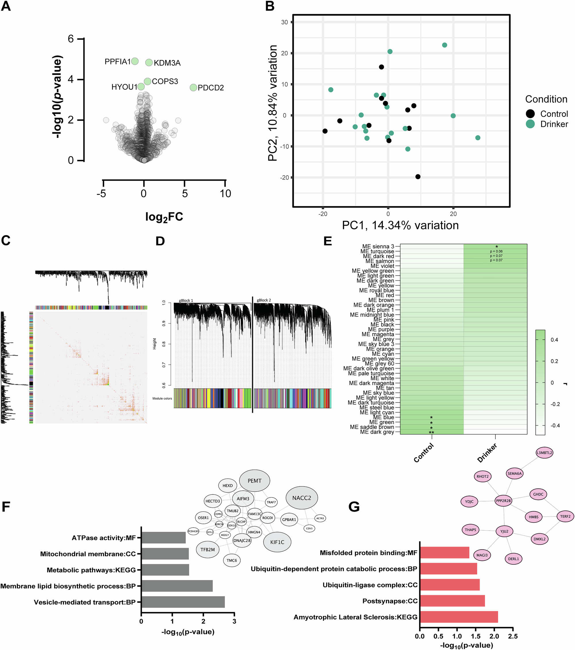
Fig. 2: Minimal changes to the expression of individual genes or coexpression networks in midbrain following chronic alcohol intake and protracted abstinence.

Deep sequencing was performed on the ventral tegmental area (VTA) from 28 macaques (paired-end 150 bp, roughly 150 million read pairs per sample). Reads were aligned to the Macaca mulatta genome (Mmul_10) and read counts were calculated and normalized for each subject. A A volcano plot of gene expression showing log2(fold change) between drinkers and controls and the raw p-value. After Benjamini Hochberg FDR <0.05 correction of p-values, zero genes were significantly different between drinkers and controls. While no genes passed false-discovery rate correction, the transcripts with the five lowest p values are labeled and highlighted in green. B Dimensionality reduction via principal component analysis did not produce appreciable segregation between drinkers and controls across pairwise visualizations of the top 2 principal components. C Adjacency plot of weighted co-expression between the top 500 genes defining modules after WGNA analysis. D Tree dendrogram of weighted gene co-expression. Module eigengenes that reached a threshold of 0.99 or above were included for network analysis. E Heatmap showing module-trait relationships by group from WGCNA analysis. Color axis indicates Pearson’s r value. F Genes and connectivity, and significant GO terms of interest of the dark grey module most correlated with controls. G Genes and connectivity, and significant GO terms of interest of the sienna 3 module most correlated with alcohol drinkers. All statistical tests were two-tailed. (*p ≤ 0.05, **p ≤ 0.01, ***p ≤ 0.001, ****p ≤ 0.0001) (controls: n = 11; drinkers: n = 17).