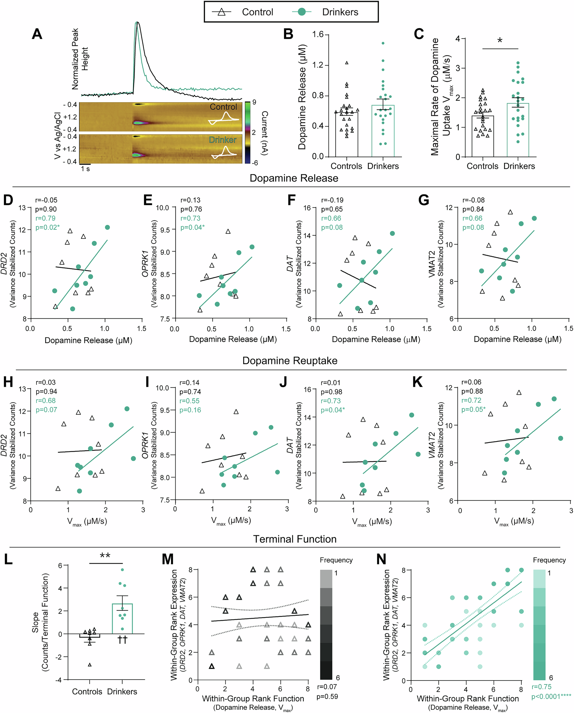
Fig. 4: Chronic drinking induced long-lasting changes in dopamine reuptake concomitant with synchrony between upstream transcription and downstream dopamine release dynamics.

A Representative normalized concentration versus time traces, pseudo-color plots, and current by voltage traces for a drinker and a control subject. B There was no difference in dopamine release between drinkers and controls (unpaired t-test; t44 = 1.13, p = 0.2647). C Alcohol history increased the rate of dopamine reuptake (Vmax) (unpaired t-test; t44 = 2.239, p = 0.0302). D–K The best-fit linear regression is plotted and Pearson’s correlation coefficient r and p values are reported as an inset. Covariance between expression and function emerged following drinking: r values of 0.6 or greater were observed for (D) the dopamine receptor 2 (DRD2), (E) the kappa opioid receptor (OPRK1), (F) the dopamine transporter (DAT), (G) and the vesicular monoamine transporter 2 (VMAT2). H For DRD2, there was a trend towards a positive correlation between gene expression and Vmax in drinkers, not controls. I Expression of OPRK1 was not correlated with Vmax in either group. Vmax and transporter expression did not correlate in controls, but in drinkers, Vmax showed a positive correlation with the expression of DAT (K) and VMAT2 (J). L The mean slope of gene expression over terminal function was greater in drinkers (unpaired t-test; t14 = 4.14, p = 0.001). The mean slope differed from zero in drinkers (one sample t-test; t7 = 4.18. p = 0.004), but not in controls (one sample t-test; t7 = 1.01, p = 0.35). M, N The best-fit linear regression is shown with a 95% confidence band. Inset: Spearman’s r- and p-values. M There was no correlation between expression of homosynaptic regulators and terminal release in control subjects. N Alcohol history induced a positive correlation between gene expression and function. All statistical tests were two-tailed and unless otherwise indicated, values indicate mean ± SEM. (*p ≤ 0.05, **p ≤ 0.01, ***p ≤ 0.001, ****p ≤ 0.0001, ††p ≤ 0.01 vs 0) (controls: n = 8 [23 slices]; drinkers: n = 8 [23 slices]).