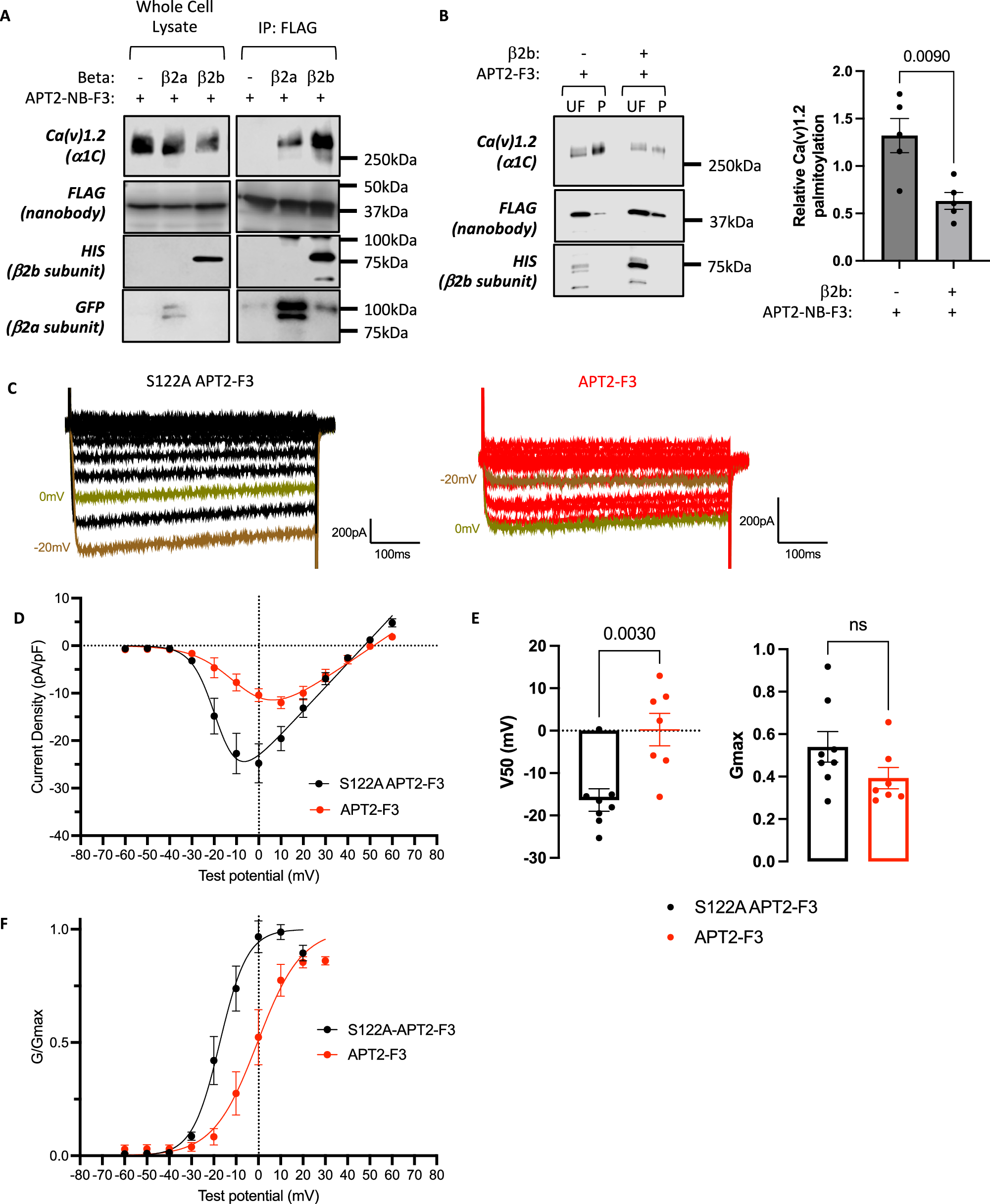
Fig. 5: Nanobody-mediated depalmitoylation of Ca(v)1.2 α1C subunit in engineered cell lines.
From: Nanobody-thioesterase chimeras to specifically target protein palmitoylation

A APT2-Nanobody-F3 fusion protein recruitment to the Ca(v)1.2 complex assessed by immunoprecipitating the FLAG tagged nanobody. Experiment was repeated independently three times with similar results. B APT2 fused to Ca(v)1.2 beta subunit nanobody F3 depalmitoylates Ca(v)1.2 α1C subunit only when co-expressed with HIS-tagged beta2b subunit to facilitate nanobody recruitment to Ca(v)1.2. Data are means ± SEM from n = 5 independent experiments. Statistical comparison: unpaired two-tailed t-test. C 293 T-REx cells stably expressing α1C and transfected with β2b and α2δ1 subunits, plus either APT2-F3 or catalytically inactive (S122A) APT2-F3, were voltage-clamped at −60 mV. 500 ms voltage steps from −60 mV to +60 mV at 10 mV increments were applied at 1 Hz. Representative examples of currents from cells expressing inactive (black, left) or active (red, right) APT2 fused to nanobody F3 with barium as charge carrier are shown. D Current voltage relationship for Ca(v)1.2 mediated barium currents in the presence of active APT2-F3 (red, data are means ± SEM from n = 9 independent experiments) or catalytically inactive APT2-F3 (black, data are means ± SEM from n = 8 independent experiments). E A Boltzmann function was fitted to the I–V relationships to yield V50 and Gmax parameters for catalytically inactive APT2-F3 (black, data are means ± SEM from n = 8 independent experiments) or APT2-F3 (red, data are means ± SEM from n = 7 independent experiments). Statistical comparison: unpaired two-tailed t-test. F G–V curves were drawn by calculating G/Gmax using parameters obtained from the Boltzmann fits of I–V curves from individual cells. Data are means ± SEM from n = 8 (catalytically inactive APT2-F3, black) and n = 7 (APT2-F3, red) independent experiments. Statistical comparisons: unpaired t-test. Source data are provided as a Source Data file.