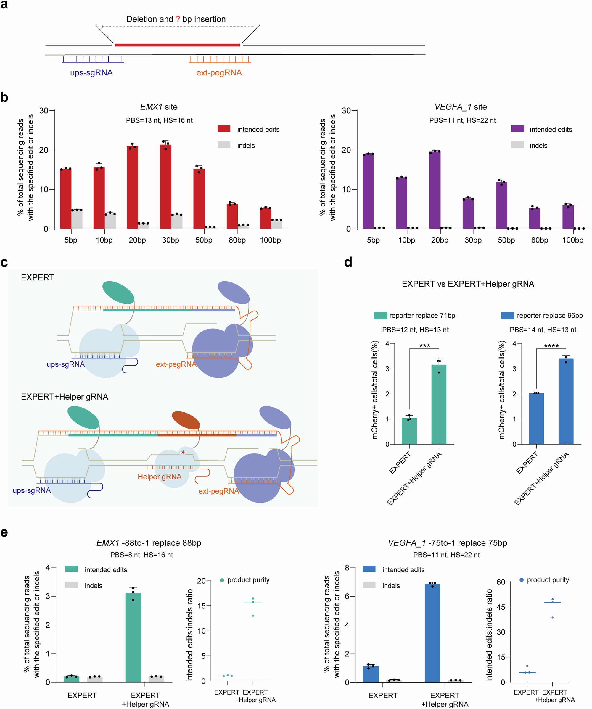
Fig. 3: EXPERT enables the insertion and replacement of large DNA fragments at the upstream region of the ext-pegRNA nick.
From: EXPERT expands prime editing efficiency and range of large fragment edits

a Schematic diagram for deletion of the sequence between two nicks and insertion of fragments of different lengths. b Frequencies of fragment insertions of varying lengths (5, 10, 20, 30, 50, 80, 100 bp) and indels introduced by EXPERT at the EMX1 and VEGFA_1 sites, respectively. Bars represent the mean of n = 3 independent biological replicates. Data are presented as mean ± s.d. c Schematics of EXPERT and EXPERT + Helper gRNA. In comparison to EXPERT, EXPERT + Helper gRNA incorporates an additional sgRNA in the middle region between the ups-sgRNA and ext-pegRNA, referred to as the Helper gRNA. d Frequencies of edits introduced by EXPERT and EXPERT + Helper gRNA were quantified using flow cytometry. Bars represent the mean of n = 3 independent biological replicates. Data are presented as mean ± s.d. The P value was calculated using a two-tailed t-test, and no adjustments were made for multiple comparisons. Preporter replace 71 bp = 0.0002, Preporter replace 96 bp = 0.00005; ***P < 0.001; ****P < 0.0001. e Frequencies of intended edits, indels, and product purity introduced by EXPERT and EXPERT + Helper gRNA. Bars represent the mean of n = 3 independent biological replicates. Data are presented as mean ± s.d. All sequencing data were collected from transfection-positive cells. Source data are provided as a Source Data file.