Fig. 7: Antitumor efficacy of DMSN@Pla-Lipo in orthotopic colorectal tumor model.
From: A multistage drug delivery approach for colorectal primary tumors and lymph node metastases

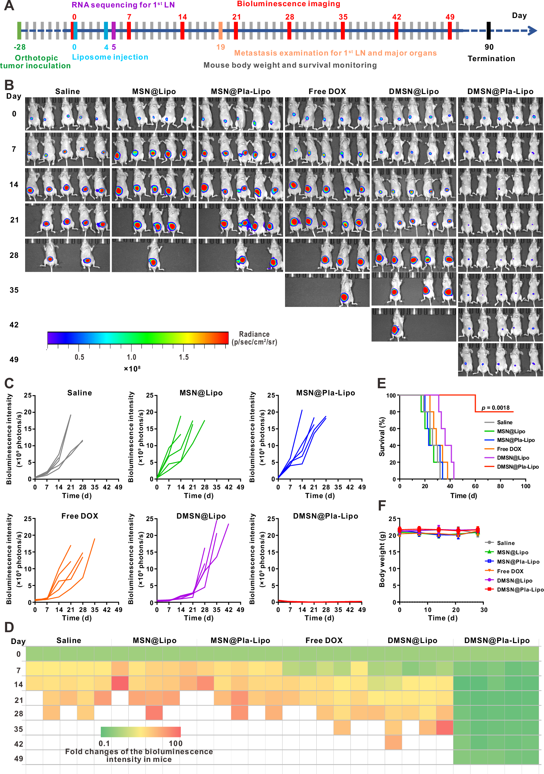
A Treatment regimen and time points for RNA sequencing and metastasis examination. The DOX dose was 7 mg/kg for each injection for the groups of free DOX, DMSN@Lipo, and DMSN@Pla-Lipo. Saline, MSN@Lipo (empty), and MSN@Pla-Lipo (empty) were included as controls. B Bioluminescence imaging of the tumor growth in mice every week till day 49. Dead mice were not imaged. C Bioluminescence intensity over the time of each mouse in the various treatments. D Fold changes of the bioluminescence intensity compared to that on day 0 were shown as a heat map. E Survival curve of the mice with the indicated treatments. Five mice were included in each group. Statistical significance was determined using log-rank (Mantel-Cox) test. F Mouse body weight monitoring till day 28. The n changed in the groups of saline, MSN@Lipo, MSN@Pla-Lipo, and free DOX, as the mice died during this period. n = 5 mice in all groups on Days 0, 7, and 14. On Day 21, n = 4 mice in the groups of saline, and MSN@Pla-Lipo, 3 mice in the group of MSN@Lipo, and 5 mice in the groups of Free DOX, DMSN@Lipo, and DMSN@Pla-Lipo. On Day 28, n = 2 mice in the groups of saline, and MSN@Lipo, 1 mouse in the group of MSN@Pla-Lipo, 3 mice in the group of Free DOX, and 5 mice in the groups of DMSN@Lipo and DMSN@Pla-Lipo. Data are presented as mean ± s.d.