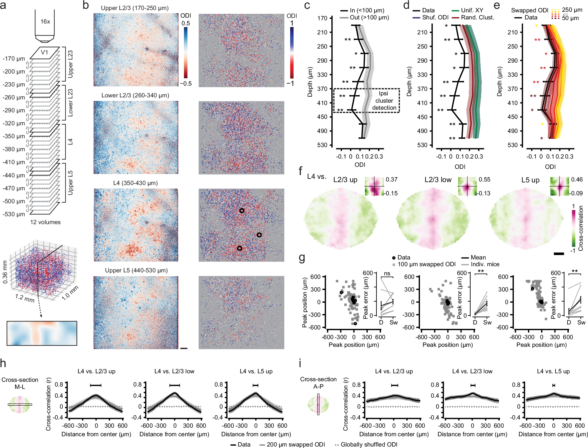
Fig. 2: A column-like organization for ocular dominance in mouse visual cortex layers 2/3, 4 and 5.
From: A column-like organization for ocular dominance in mouse visual cortex

a Approach for recording ocular dominance across a cortical volume. Top: Schematic showing 12 multilevel imaging stacks (acquired in random order) resulting in 37 uniquely imaged planes, spaced 10 μm apart in depth. Middle: ODI of all visually responsive neurons in an example volume (n = 22898; color bar: b right). Bottom: Projection of ODI across a 100 μm thick vertical slice (color bar: b, left). b Left: Pixelwise ODI maps using imaging data combined across multiple imaging planes spanning four depth ranges (see a). Scale bar: 100 μm. Right: ODI of all visually responsive neurons across the same depth ranges. Black circles: Ipsi-clusters. a, b Data of mouse M02. c Mean (±s.e.m. across 9 mice) ODI “In” (<100 μm; black) and “Out” (100–200 μm; gray) of ipsi-clusters, detected in layer 4 (dashed box), across nine depth bins (tick marks indicate bin-edges). d, e As (c) real data (mean ± s.e.m., black) “In” ipsi-clusters versus global and local randomization controls. d Global randomization control. Blue: Shuffled ODI. Green: Uniformly resampled XY coordinates. Red: Randomly placed ipsi-cluster centers. Note: Green line overlays blue line. e Local randomization control. Dark red to yellow mark swap distances from 50 μm to 250 μm. c–e, Statistical comparison of ODI “In” ipsi-cluster centers versus all controls (“Out”, local and global shuffles), Kruskal-Wallis tests per depth bin, p < 0.05, corrected for 9 comparisons; post hoc two-sided WMPSR tests, *p < 0.05, **p < 0.01, in e color coded for smallest significant swap distance, n = 9 mice. f 2D cross-correlation of L4 ODI maps with those of L2/3 and L5 (see “Methods”; see Supplementary Fig. 11a; Data of mouse M02). Insets show cropped map centers with the cross-correlations scaled to individual minima and maxima (see values on the right, scale identical to full cross-correlation map). Scale bar: 200 μm. g Spatial position of the cross-correlation peak (real data, “D”, black) compared to locally randomized data (“Sw”, swapped ODIs at 100 μm, 10 repeats, gray). Left: Upper L2/3, middle: Lower L2/3, right: Upper L5. Inset shows the peak error (mean ± s.e.m.), i.e., the Euclidian distance between the detected peak and the center of the cross-correlation map (L2/3 up: Two-sided WMPSR test, W = 10, p = 0.16; L2/3 low: Two-sided WMPSR test, W = 0, p = 0.004; L5 up: Two-sided WMPSR test, W = 0, p = 0.004; n = 9 mice; ns not significant, **p < 0.01). h Left: Schematic showing a cross-section (box) of a cross-correlation map, orthogonal to the anterior-posterior (long) axis of binocular V1. Right three plots: Cross-correlation (mean ± s.e.m. across mice) along the cross-section. Black: Real data. Gray solid line: Local shuffle control (swapped ODIs at 200 μm). Gray dotted line: Global shuffle control (shuffled ODI). Statistical testing: Linear mixed-effects model (see “Methods”), interaction effect of condition (data vs. local shuffle) and measurement (distance from center), black bar above data indicates the range for which p < 0.01. i As (h), but for cross-sections of the cross-correlation map parallel to the anterior-posterior (long) axis of binocular V1.