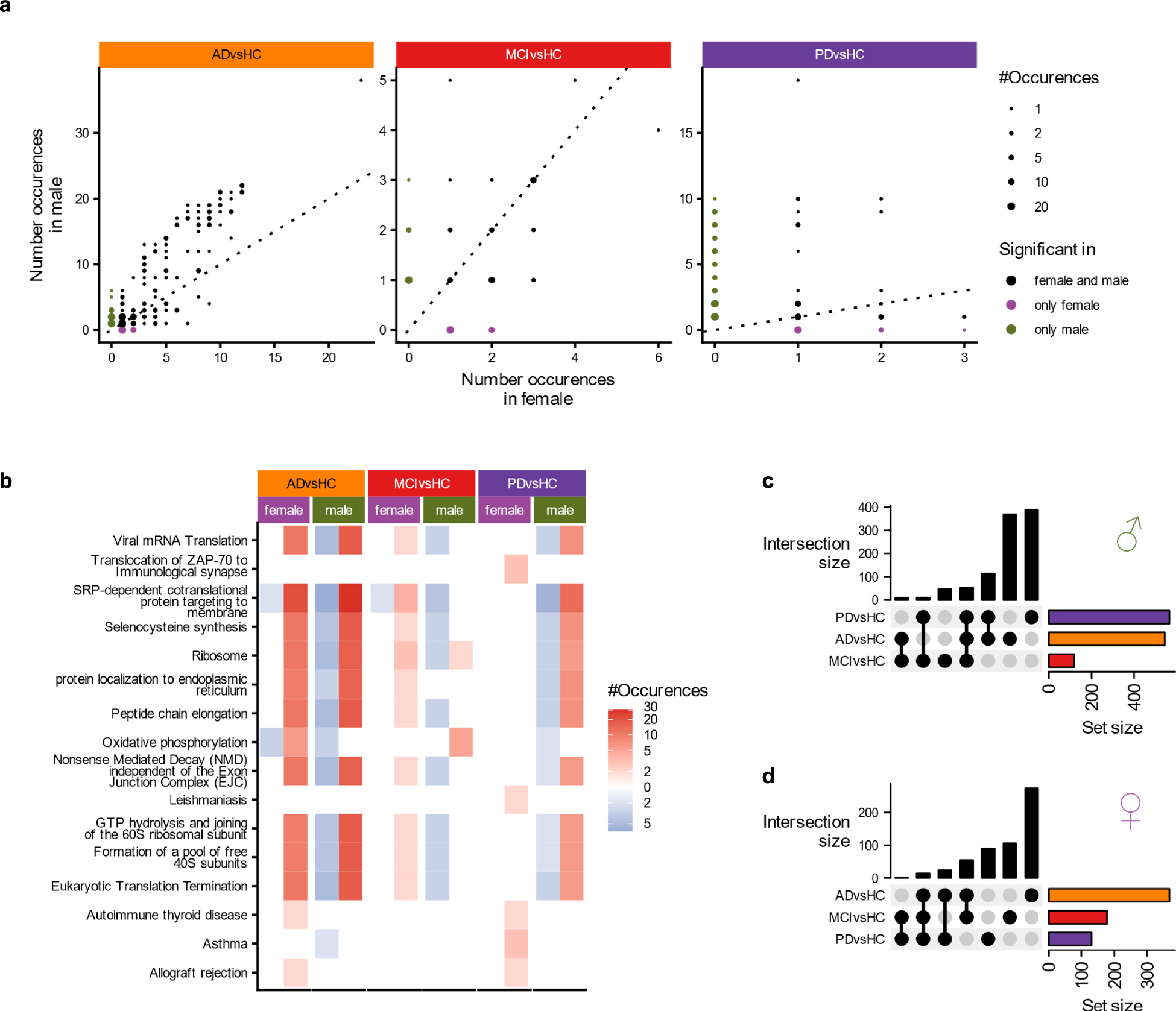
Fig. 4: Pathways analysis shows sex-dependent changes in PD and MCI.
From: A single-cell atlas to map sex-specific gene-expression changes in blood upon neurodegeneration

a The number of cell types in which a pathway is enriched or depleted in males and females in the different comparisons. The dots are colored if they occur only in males or in females. b Number of occurrences of the top 5 most frequently enriched and depleted pathways in each comparison and sex. c, d Size of the overlap of the pathways in the different comparisons, independent of cell type for males (c) and females (d).