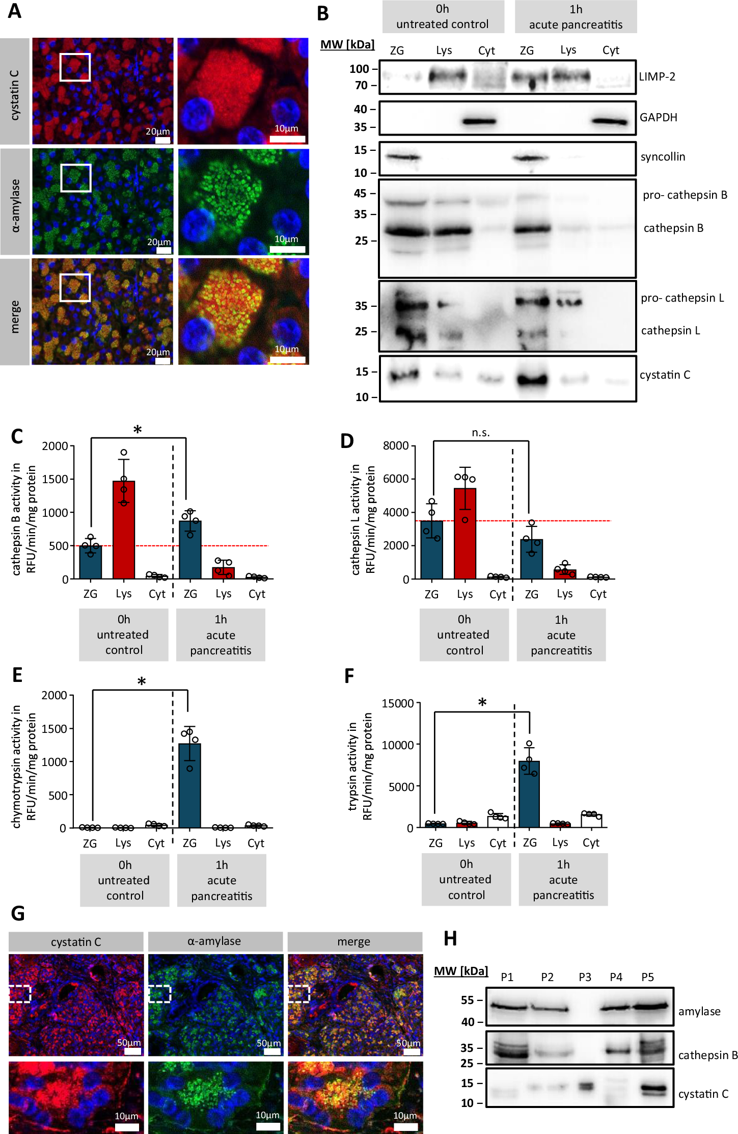
Fig. 1: Cystatin C expression in the secretory compartment of pancreatic acinar cells.

A Representative immunofluorescent labelling of cystatin C (red) and pancreatic α-amylase (green) in sections of mouse pancreatic tissue, the experiment was repeated at least three times independently with a similar result (the scale bar represents 20 µm and 10 µm). B Western blot analysis of subcellular fractions (ZG zymogen granules, Lys lysosomal fraction, and Cyt cytosolic fraction) from tissue lysates of mouse pancreas, taken from untreated control mice and animals 1 h after induction of pancreatitis by caerulein, the experiment was repeated four times independently with a similar result. Enzyme activity measurements of CTSB (p = 0.0073) (C), CTSL (D), chymotrypsin (p < 0.0001) (E) and trypsin (p < 0.0001) (F) in mouse subcellular fractions (n = 4). G Immunofluorescent labelling of cystatin C (red) and pancreatic α-amylase (green) in sections of human pancreatic tissue the experiment was repeated three times independently with a similar result (the scale bar represents 50 µm and 10 µm). H Western blot analysis of five different human pancreatic fluid samples. C–F show four independent experiments; significance was calculated by two-tailed Student t-test for independent samples. Results are shown as mean ± SD. Significance levels of p < 0.05 are marked by an asterisk. Source data are provided as Source Data file.