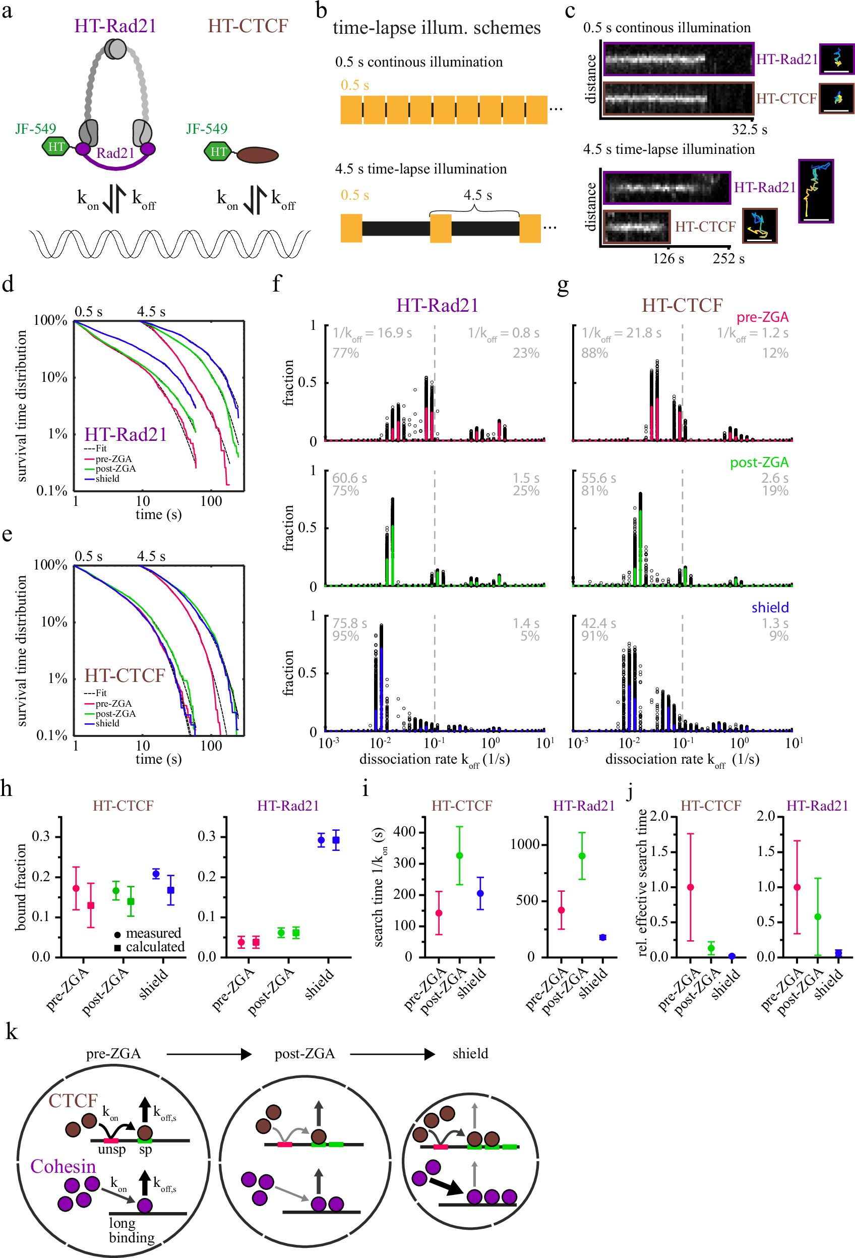
Fig. 3: Binding kinetics of cohesin and CTCF change during zebrafish embryogenesis.

a Scheme depicting the rate constants of chromatin association (kon) and dissociation (koff) of HT-Rad21 and HT-CTCF. b Schemes of continuous illumination. c Left: Kymographs propagating with the spot-center of continuous and 4.5 s time-lapse illumination. Right: Corresponding tracks, color-coded according to time. Scale bar: 1 µm. Survival time distributions of (d) HT-Rad21 and (e) HT-CTCF of different time-lapse conditions indicated on the top and the respective GRID fits (dashed lines). pre-ZGA (red): 64-, 128-, 256, 512-cell stages pooled; post-ZGA (green): high, oblong, sphere stages pooled; shield (blue). Statistics are provided in Supplementary Table 14. GRID state spectra of dissociation rates of (f) HT-Rad21 and (g) HT-CTCF using all data (solid line, colored according to stages) and 500 resampling runs with randomly selected 80% of data (black spots) as an error estimation of the spectra. Grey insets: Average residence times and percentages of dissociation rates larger or smaller than 0.1 s−1 (dashed line). Detailed residence times and fractions are provided in Supplementary Tables 12−13. h Measured bound fractions (circle) and bound fractions calculated from kinetic rates (square) of HT-CTCF (left) and HT-Rad21 (right). Data represented as value ± s.d. (Gaussian error propagation (see Methods). Statistics are provided in Supplementary Tables 1 and 14. i Search times (inverse on-rates) for a single HT-CTCF or HT-Rad21 molecule to find any binding site (Methods and Supplementary Tables 15−16). j Relative effective search times for any HT-CTCF or HT-Rad21 molecule to find any specific binding site. Data represented as value ± s.d. (Gaussian error propagation). Calculated values in (h)–(j) are based on data in (d), (e) and Fig. 1d, e. Statistics are provided in Supplementary Tables 1 and 14. k Scheme depicting the concentration model: During early embryo development, the nuclear volume (outer black circle) decreases, CTCF- (brown) and cohesin (purple) molecule counts, and accessible CTCF binding sites increase. Changes in kinetic rates are depicted as variations in arrow width and color. unsp: unpecific, sp: specific binding. Source data are provided as a Source Data file for Fig. 3d–j.