Fig. 1: Cph1-PM activation alters cellular migration and coordination.
From: Intercellular adhesion boots collective cell migration through elevated membrane tension

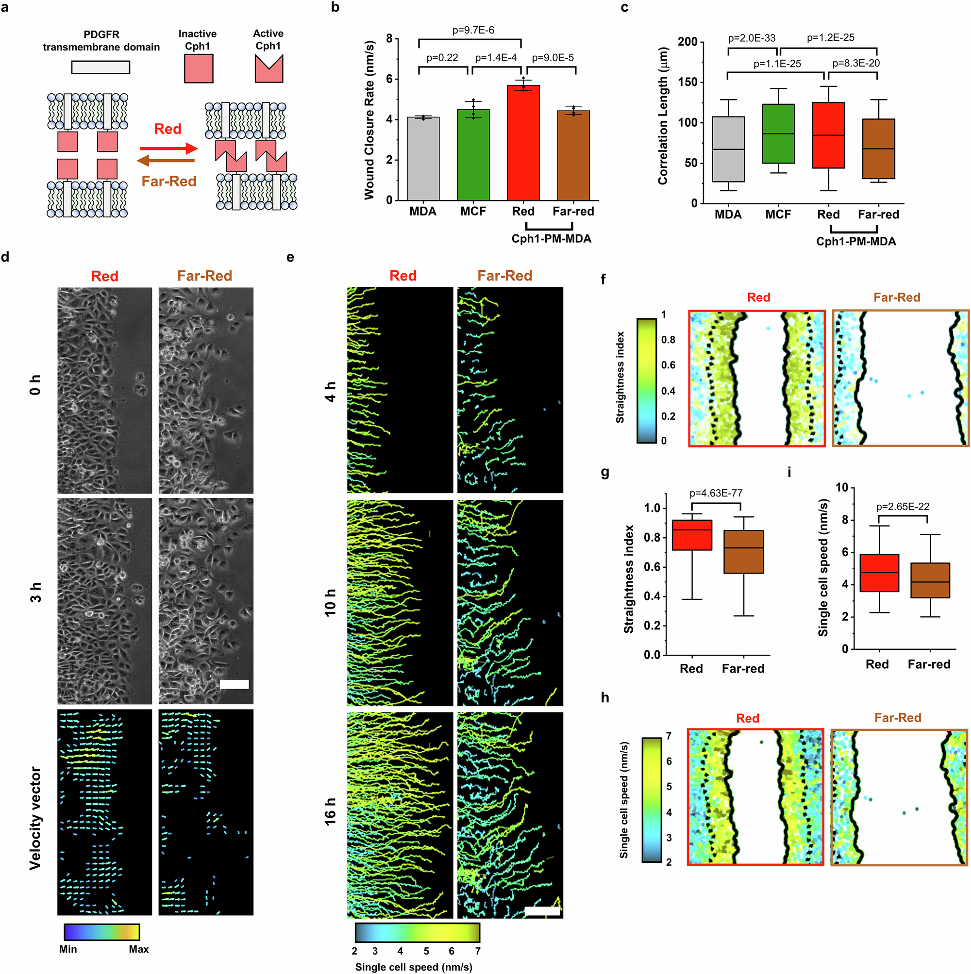
a Schematic of Cph1-PM-based adhesion. b Average wound closure rate of parental MDA (n = 4), MCF7 (n = 4), and Cph1-PM-MDA under red (n = 4) and far-red (n = 4) light from 4 biological replicates (one-way ANOVA with Tukey’s multiple comparisons test). c Correlation length denotes the persistence length of the velocity vector components of MDA (n = 3443), MCF7 (n = 793), and Cph1-PM-MDA under red (n = 732) and far-red (n = 1553) light from 4 biological replicates (one-way ANOVA with Scheffe’s multiple comparisons test). d Phase-contrast micrographs (top) and velocity vector maps (bottom) depicting cell migratory trajectory of Cph1-PM-MDA cells under red (left) and far-red (right) light. On the vector map, yellow indicated the maximum and blue the minimum. e Single-cell tracking by using nuclei to evaluate cell movement trajectory. Cell trace showing movement for first 4, 10, and 16 h. Blue represented 2 nm/s, yellow indicates 7 nm/s, with other colors reflecting intermediate speed. f Plots of Cph1-PM-MDA cell tracks with color code for straightness index under red or far-red light. Blue represented 0, yellow indicates 1, with other colors displaying intermediate index. g Straightness index, which evaluates the efficiency of wound healing, from 2 to 4 h on Cph1-PM-MDA under red (n = 2823) or far-red (n = 2122) light from 2 biological replicates (two-tailed, two-sample Kolmogorov-Smirnov test). h Plots of Cph1-PM-MDA cell tracks with color code for single-cell speed under red or far-red light. Blue represented 2 nm/s, yellow indicates 7 nm/s, with other colors reflecting intermediate speed. i Single-cell speed based on cell tracking from 2 to 4 h under red (n = 2377) and far-red (n = 1956) light from 2 biological replicates (two-tailed, two-sample Kolmogorov-Smirnov test). Bar plots (b) are denoted as the mean with standard deviation. Box plots (c, g, i) present the median and 25th and 75th percentiles, and lower and upper boundaries of whiskers show the 5th and 95th percentiles. Scale bars (d, e), 100 µm. Data source and statistical details are provided as a source data file.