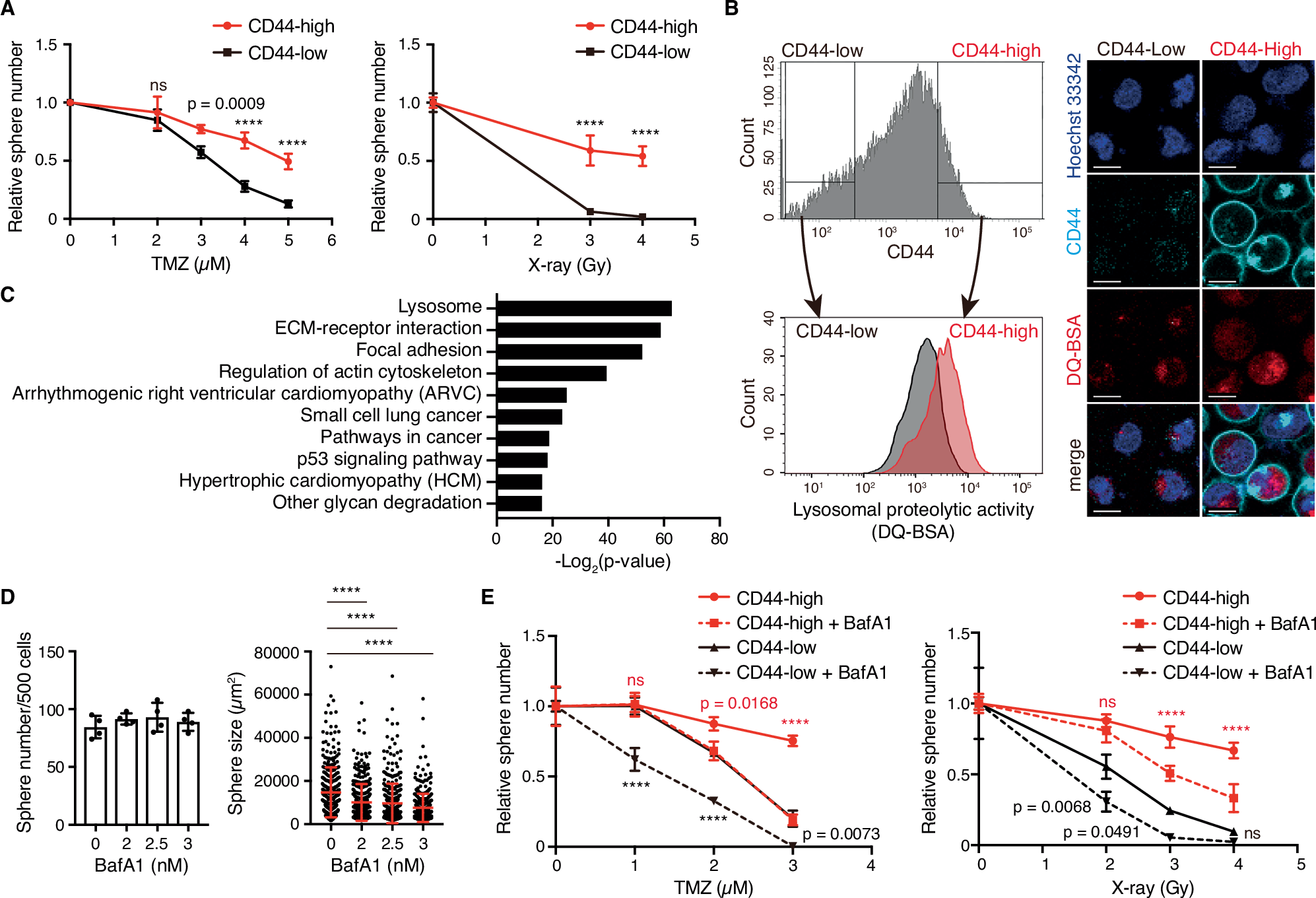
Fig. 2: Lysosomal proteolytic activity contributes to therapeutic resistance in GBM.

A TGS04 cells stained with fluorescently labeled anti-CD44 antibodies were sorted by a fluorescence-activated cell sorter into CD44-high (highest 15% of total) or CD44-low (lowest 15% of total) cells. Sensitivities of the CD44-high and CD44-low cells to TMZ and X-ray were examined by the sphere formation assay (n = 3 technical replicates). B After treatment with DQ-BSA for 6 h, the TGS04 cells were stained with fluorescently labeled anti-CD44 antibodies. The lysosomal proteolytic activity of CD44-high (highest 15% of total) or CD44-low (lowest 15% of total) cells was detected with flow cytometry and confocal fluorescence microscopy after separation on a fluorescence-activated cell sorter. Scale bars, 10 µm. C Gene ontology analysis (KEGG) for CD44-high and CD44-low TGS04 cells was performed by using protein-coding genes with more than 2-fold difference (RPKM of CD44-high ≧ 10). D The sphere formation ability of TGS04 cells was examined in the presence or absence of 2~3 nM bafA1 (n = 4 technical replicates). E Sensitivities of CD44-high and CD44-low TGS04 cells to TMZ (n = 3) and X-ray (n = 4 technical replicates) were examined in the presence or absence of 2 nM (for TMZ) or 2.5 nM (for X-ray) bafA1. Data are presented as the means ± SD. Statistical significance (A and E) using a two-way ANOVA. Statistical analysis (C) using hypergeometric test. Statistical analysis (D) using unpaired two-tailed Student’s t-tests. ns, not significant, ****p < 0.0001. Experiments were repeated at least three times with similar results. Source data are provided with this paper.