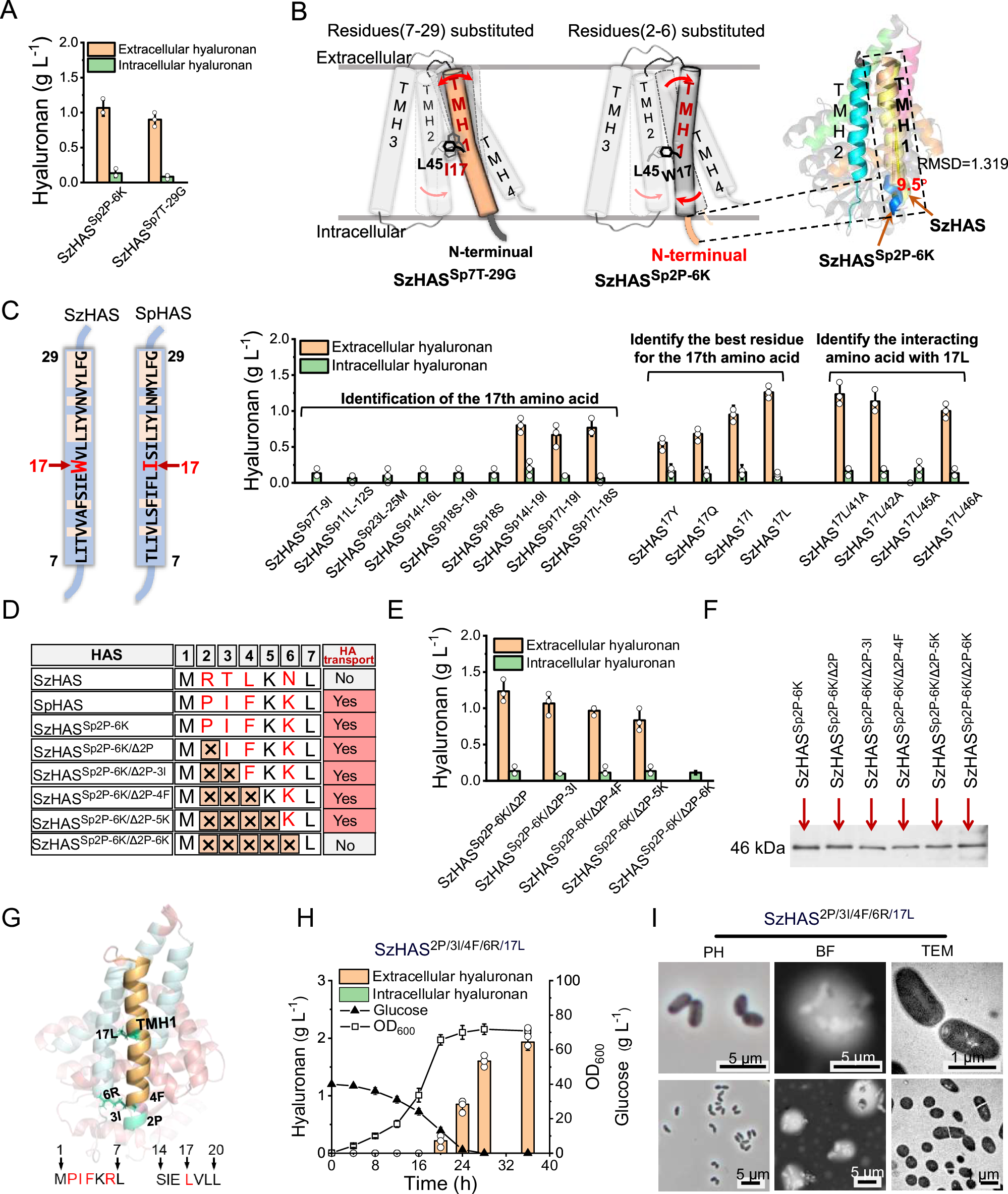
Fig. 3: Critical TMH1 region affecting HA transport.

A Analysis of HA synthesis by SzHAS mutants (SzHASSp2P-6K, and SzHASSp7T-29G). B Schematic showing residues (2–6) and (7-29) that affect the conformation of the HAS transport channel. AlphaFold2 predictions for the protein structure of SzHAS and SzHASSp2P-6K are presented. C Identification of key sites in the transmembrane region of TMH-1 affecting HA transport. Analysis of HA synthesis by SzHAS mutants (SzHASSp7T-9I, SzHASSp11L-12S, SzHASSp14I-19I, and SzHASSp23L-25M), (SzHASSp14L-16L, SzHASSp17I-19I, SzHASSp17I-18S, SzHASSp18S-19I, and SzHASSp18S), and (SzHAS17Y, SzHAS17Q, SzHAS17I, and SzHAS17L). D–F HA synthesis, transmembrane transport, and WB assay of N-terminal amino acid truncated mutants of SzHASSp2P-6K in C. glutamicum. G Modification of the HAS transmembrane region for highly efficient secretion of HA. H Growth, glucose consumption, and HA synthesis of C. glutamicum expressing SzHAS2P/3I/4F/6R/17L. I PH, BF, and TEM micrographs of C. glutamicum cells expressing SzHAS2P/3I/4F/6R/17L. Labels with × indicate the loss of an amino acid. All data are expressed as mean ± S.D. from three (n = 3) independent biological replicates. Source data are provided as a Source Data file.