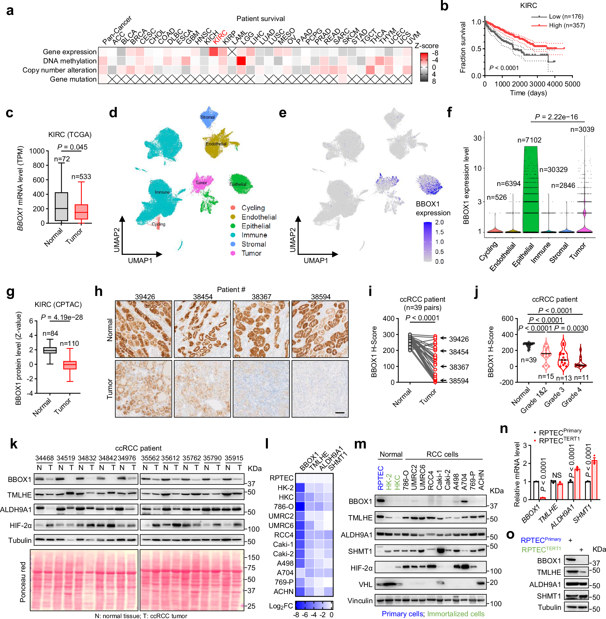
Fig. 1: BBOX1 is significantly downregulated in ccRCC.
From: BBOX1 restrains TBK1-mTORC1 oncogenic signaling in clear cell renal cell carcinoma

a Comprehensive analysis of genetic features of BBOX1 linked with cancer patient outcome in The Cancer Genome Atlas (TCGA). Z scores were calculated to indicate the directions of outcomes, Z score <0: favorable, red color, Z score >0: unfavorable, gray color. KIRC: Kidney Renal Clear Cell Carcinoma. Other TCGA cancer type abbreviations are listed in Supplementary Table 1. b The overall survival of patients with high/low BBOX1 expression in KIRC subtypes from the TCGA dataset. The number of patients is indicated. c BBOX1 mRNA level of normal kidney tissues and primary tumor tissues in KIRC subtypes from the TCGA dataset. The number of patients is indicated. The median value (center line), lower quartile and upper quartile (box edges) and maximum and minimum value whiskers are indicated in the boxplot. Global single cell transcriptional map of ccRCC (d), and BBOX1 expression pattern from the RNA-seq of primary ccRCC tumors (e, f) obtained from Zvirblyte et al.35. Number of cells analyzed for each category: Cycling n = 526, Endothelial n = 6394, Epithelial n = 7102, Immune n = 30329, Stromal n = 2846, Tumor n = 3039. g BBOX1 expression level of ccRCC patients in normal kidney/primary tumor tissues in the CPTAC database. The median value (center line), lower quartile and upper quartile (box edges) and maximum and minimum value whiskers are indicated in the boxplot. Representative immunohistochemistry staining images of BBOX1 (h) and H-score quantification stratified by adjacent normal kidney/primary tumor tissues (i), or tumor grade (j) of 39 paired ccRCC patient samples. Scale bar, 100 μm. k Immunoblot analysis of BBOX1 protein level in 10 pairs of adjacent normal kidney/primary tumor tissues from ccRCC patients. A heatmap illustrated the log2 fold mRNA level quantified by qRT-PCR (n = 3 technical replicates) (l) and immunoblot (m) of BBOX1 and related carnitine synthesis enzymes in a panel of normal and RCC cells. qRT-PCR (n = 3 biological cell samples, this experiment has been performed twice with similar results) (n) and immunoblot (o) of BBOX1 and related carnitine synthesis enzymes expression level in primary or hTERT1 immortalized RPTEC cells. Statistical analysis was conducted by log-rank test (b) or two-tailed Student’s t test (c, f, g, j, and n, unpaired; i, paired). Error bars represent SEM, NS denotes no significance. Representative immunoblots and gels shown in figures were repeated at least two times independently with similar results. Source data are provided as a Source Data file.