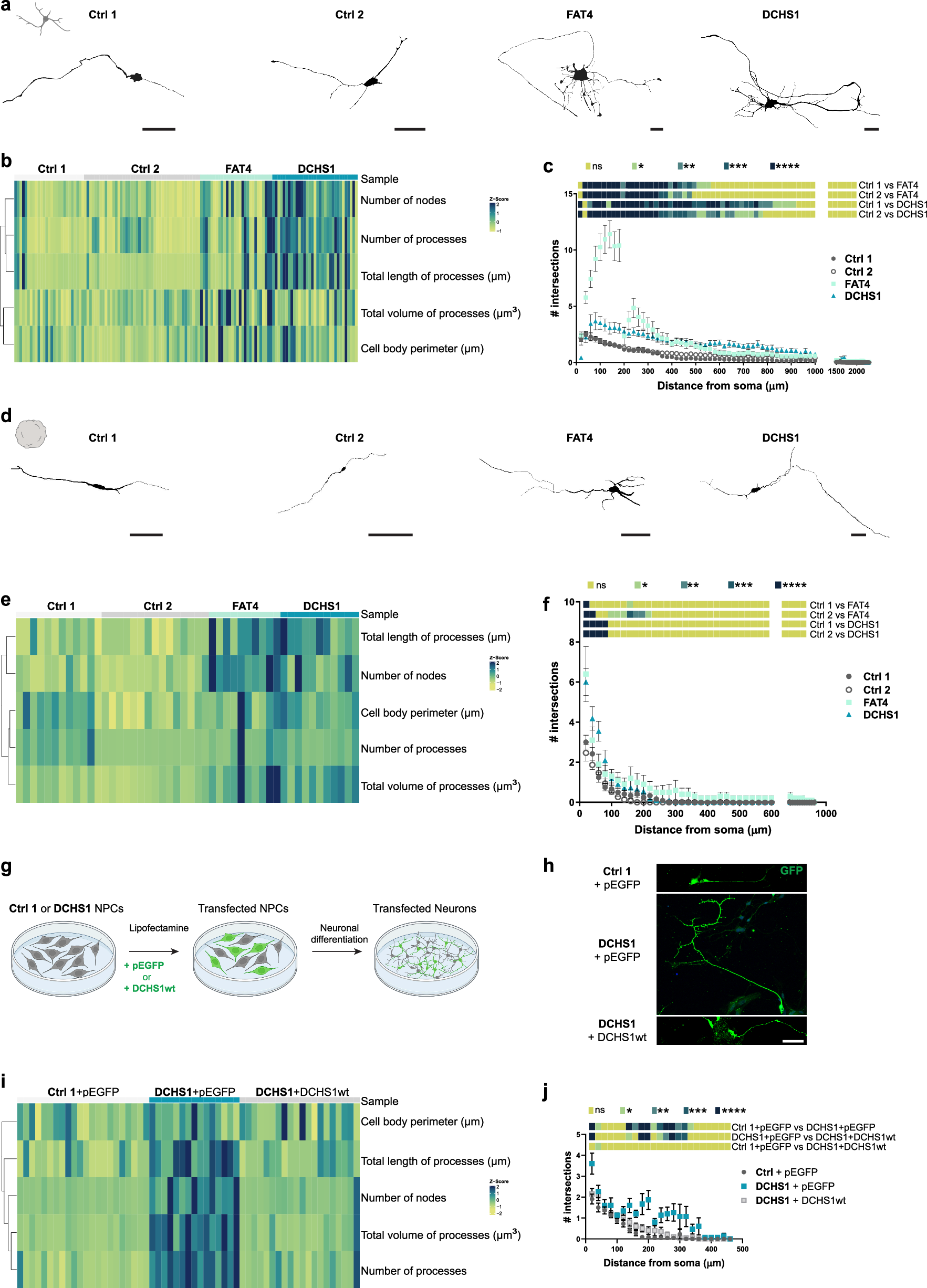
Fig. 4: Morphological analysis of control- and patient-derived 2D and 3D neurons.
From: Neuronal hyperactivity in neurons derived from individuals with gray matter heterotopia

a Morphologies of representative 10 weeks old control- and patient-derived 2D neurons reconstructed with Neurolucida software. b Heatmap of the morphological characterization of reconstructed 2D neurons. Z-scores of analyzed parameters are displayed as colors ranging from yellow to blue as shown in the key. c Quantification of the number of intersections related to the distance from the soma of control- and patient-derived 2D neurons, obtained by Sholl analysis. d Morphologies of representative 9 months old control- and patient-derived 3D neurons reconstructed with Neurolucida software. e Heatmap of the morphological characterization of reconstructed 3D neurons. Z-scores of analyzed parameters are displayed as colors ranging from yellow to blue as shown in the key. f Quantification of the number of intersections related to the distance from the soma of control- and patient-derived 3D neurons, obtained by Sholl analysis. g Scheme of the 2D neuronal differentiation of Ctrl 1 or DCHS1 neural progenitor cells (NPCs) upon expression of GFP (pEGFP) or DCHS1-wt. h Micrographs of sections of 7 days old control and DCHS1 neurons (9dpt) immunostained for GFP. i Heatmap of the morphological characterization of control and DCHS1 neurons upon DCHS1-wt expression. pEGFP vector was used as control. Z-scores of analyzed parameters are displayed as colors ranging from yellow to blue as shown in the key. j Quantification of the number of intersections related to the distance from the soma of control and DCHS1 neurons (9dpt), obtained by Sholl analysis. Scale bars: 100 µm (a, d), 50 µm (h). Data are represented as mean ± SEM. Statistical significance was based on two-way ANOVA with Turkey’s multiple comparison tests (c, f, j) and Fisher’s Exact (b, e, i) (*P < 0.05, **P < 0.01, ***P < 0.001, ****P < 0.0001). Independent wells (c, j) or hCOs (f) were analyzed. At least ten (n = 10) randomly chosen neurons were analyzed across three independent batches (N = 3). Source data are provided as a Source Data file, including the exact p-values and n numbers. Created in BioRender. Di Matteo, F. (2025) https://BioRender.com/m95d251, https://BioRender.com/v53q942.