Fig. 4: In vitro intestinal epithelial barrier permeability properties.
From: Bioactive nanomotor enabling efficient intestinal barrier penetration for colorectal cancer therapy

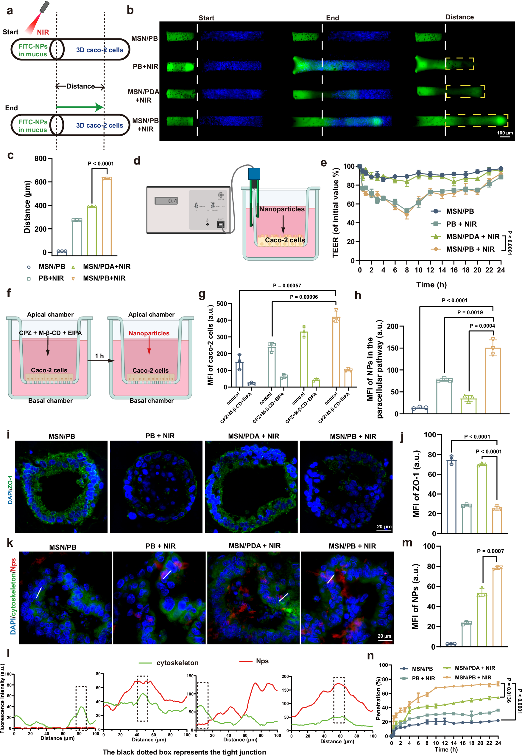
a Schematic representation of the movement of different FITC-loaded nanoparticles in artificial intestinal epithelial tissue containing hydrogel and Caco-2 cells under under NIR (808 nm) irradiation for 5 min. b Time-lapse fluorescence imaging (Hoechst-33342-labelled Caco-2 cells, blue, FITC-nanoparticles, green, 5 min). c The distance traveled by different nanoparticles through the artificial intestinal epithelium (n = 3 independent experiments). d Schematic diagram of the Transwell model of monolayer intestinal epithelium and the measurement of resistance values. e TEER resistance changes at 2 h intervals after 24 h incubation with different nanoparticles in the apical chamber (n = 3 independent experiments). f Schematic diagram of trafficking pathway experiment. After incubating with different endocytosis inhibitors for 1 h, the Transwell intestinal epithelial models were incubated with nanoparticles for 4 h. g Mean fluorescence intensity (MFI) measured in Caco-2 cells by CLSM after incubation with different nanoparticles (n = 3 independent experiments). h Fluorescence intensity of nanoparticles in the pathway paracellular pathway (n = 3 independent experiments). i Fluorescence images showing ZO-1 expression and j corresponding fluorescence intensity quantification in mouse colon organoids after incubation with different nanoparticles for 4 h (n = 3 independent experiments). k Fluorescence images of colonic organoids incubated with nanoparticles loaded with different Rhodamine B (RhB) for 4 h. l Signal plots of different nanoparticles (red) colocalized with the cytoskeleton (green). m The MFI of different nanoparticles inside the organoid (n = 3 independent experiments). n The basal chamber fluorescence intensity changes every 2 h after incubation with different nanoparticles in the apical chamber (n = 3 independent experiments). Data are presented in the form of mean values ± SD. Significance was assessed via one-way ANOVA with Tukey’s post hoc test. Source data are provided as a Source Data file.