Fig. 5: Activation of a contra-S2 → S2 → S1HL circuit during contralateral pain-induced hindpaw analgesia.
From: Intra-somatosensory cortical circuits mediating pain-induced analgesia

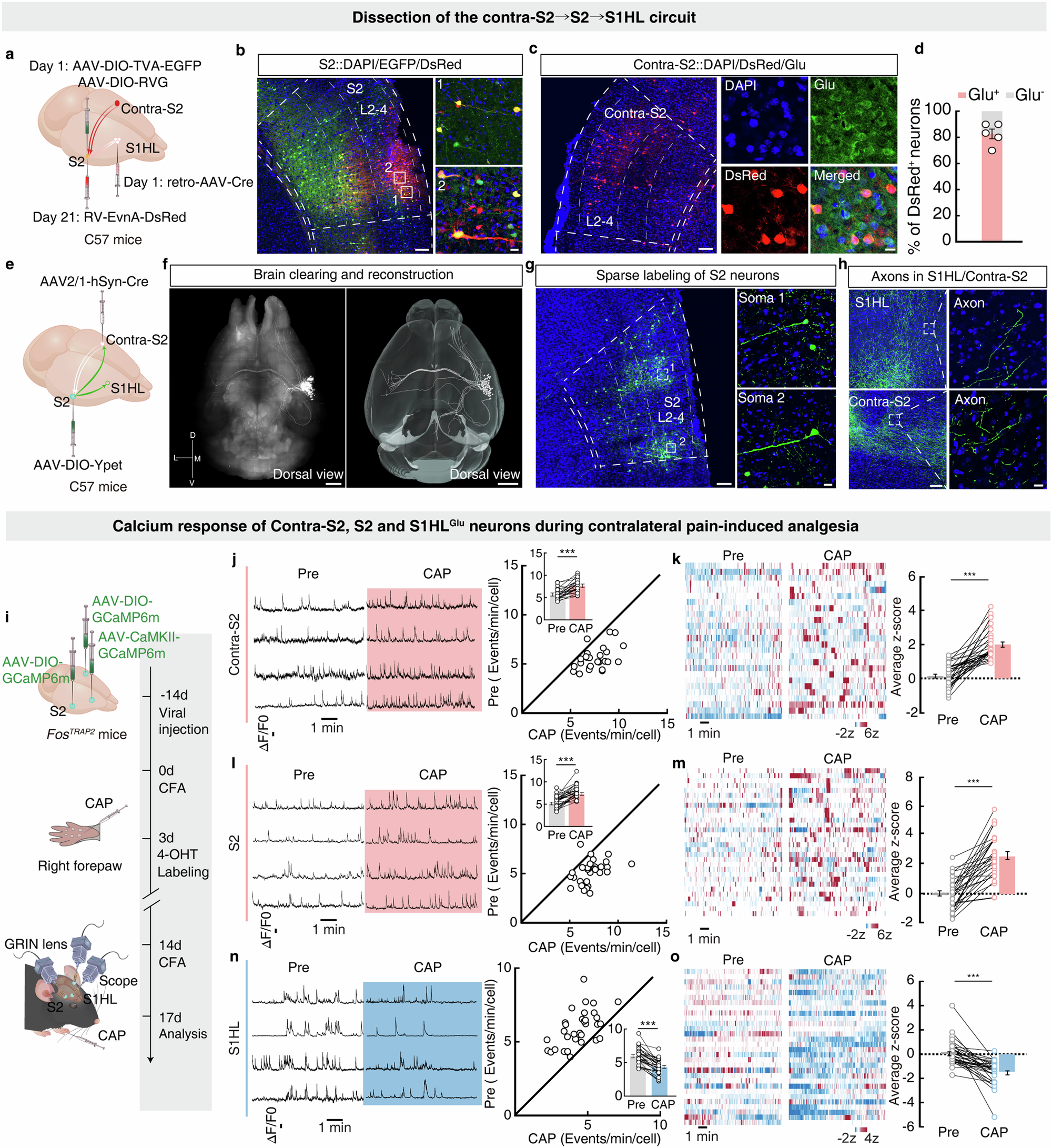
a Schematic of the triple retrograde tracing strategy. b Representative images of the starter neurons (yellow) within the S2. Scale bars, 100 µm. The white box represents the magnified S2 area in the inserts. Scale bar, 20 µm. c, d Representative image (c) and summarized data (d; n = 5 slices from 3 mice) of RV-DsRed expression in contra-S2 predominantly co-localized with glutamate immunofluorescence. Scale bars, 100 µm (left) or 10 µm (right). e Schematic of the sparse labeling strategy. f Dorsal view of the reconstruction of S2 projection sites (left) and the 3D reconstruction of S2 projectome (right). Scale bars, 1 mm. g Fluorescence images of a S2 section expressing Ypet sparsely in soma. Scale bars, 100 µm (left) or 20 µm (right). h Fluorescence images of an S1HL (top) and contra-S2 (bottom) section expressing Ypet in S2 neuronal axon. Scale bars, 100 µm (left) or 20 µm (right). i Schematic of viral injections and simultaneous microendoscopic calcium imaging of contra-S2, S2, and S1HLGlu neurons by CAP injection in the right forepaw. j–o Representative traces (left) and summarized data (right) of spontaneous Ca2+ signals as well as heatmaps of the activities (left) and z-score responses (right) of contra-S2 neurons (j, p < 0.0001, k, p < 0.0001, n = 33 cells from 4 mice), S2 neurons (l, p < 0.0001, m, p < 0.0001; n = 32 cells from 4 mice) and GCaMP6m+ S1HLGlu neurons (n, p < 0.0001, o, p < 0.0001; n = 34 cells from 3 mice). CAP, capsaicin. Significance was assessed by two-tailed paired Student’s t-test in j–n and Wilcoxon matched-pairs signed rank test in o. Data are presented as means ± SEM. ***P < 0.001. Details of the statistical analyses are provided in Supplementary Data 2. Source data are provided as a Source Data file.