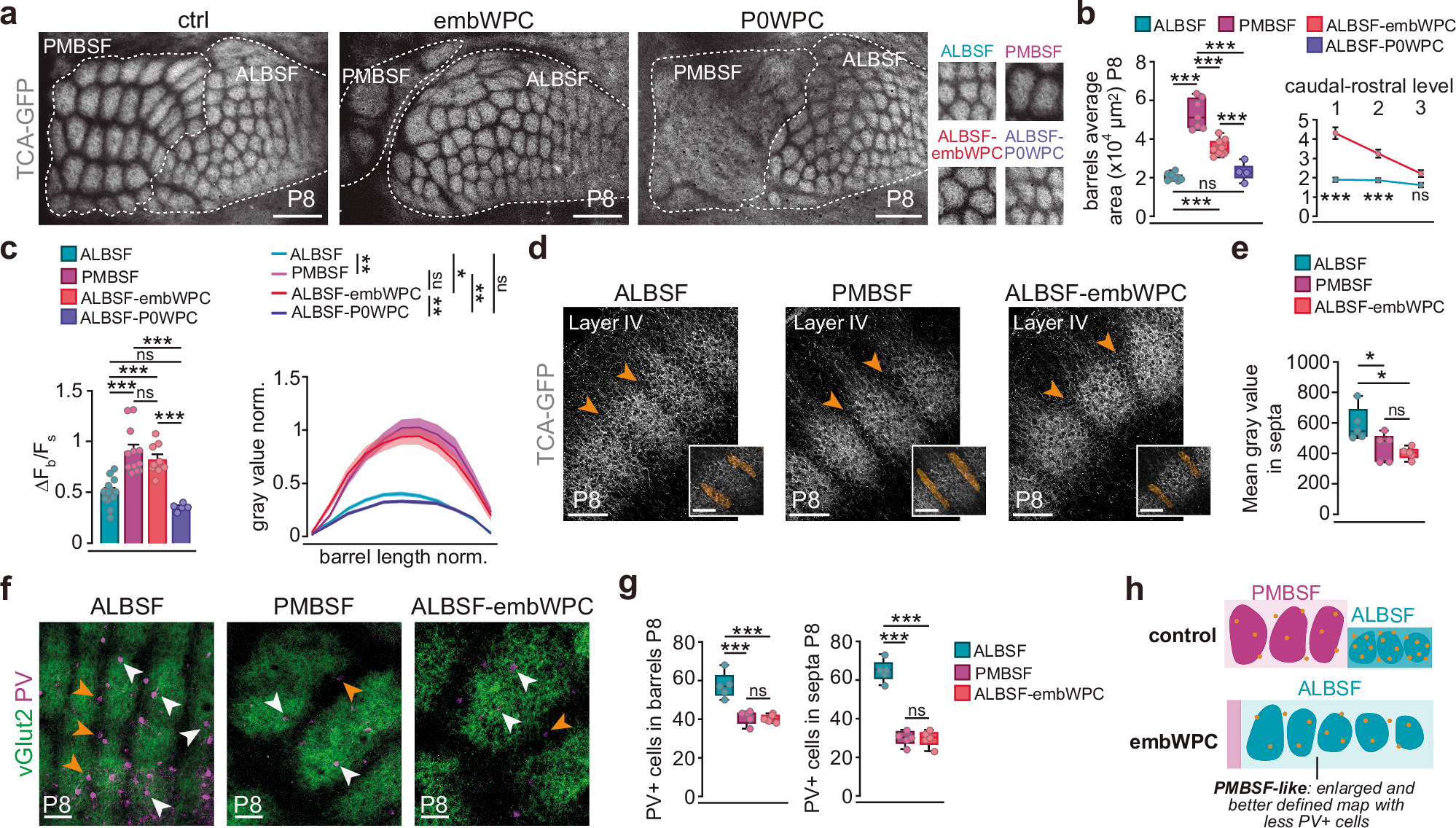
Fig. 5: ALBSF barrels acquire PMBSF cortical features.
From: A prenatal window for enhancing spatial resolution of cortical barrel maps

a Cortical flattened tangential sections showing thalamocortical terminals (TCA-GFP+) in the PMBSF and ALBSF in control, embWPC and P0WPC mice at P8. Insets show in detail the clustering of TCAs in each condition. b Left, quantification of the average area of 34 barrels (n = 7 ctrl PMBSF, n = 9 ctrl ALBSF, n = 9 embWPC ALBSF, n = 5 P0WPC ALBSF). Right, quantification of the average area of 4 barrels per three caudal-to-rostral levels (n = 9 ctrl ALBSF, n = 9 embWPC ALBSF). c Left, quantification of the barrel/septum fluorescence ratio (ΔFb/Fs) (n = 12 ctrl PMBSF, n = 13 ctrl ALBSF, n = 9 embWPC ALBSF, n = 5 P0WPC ALBSF). Right, quantification of the gray value fluorescence intensity in a barrel (n = 66 ctrl PMBSF barrels, n = 65 ctrl ALBSF barrels, n = 42 embWPC ALBSF barrels, n = 25 P0WPC ALBSF barrels). d Coronal sections showing thalamocortical terminals in layer IV in the ALBSF and PMBSF of control, and ALBSF of embWPC mice. Insets showing the septa volume analyzed. e Quantification of the EGFP expression from TCA in septa of three barrels per animal (orange arrowheads in d) (n = 5 ctrl ALBSF, n = 5 ctrl PMBSF, n = 5 embWPC ALBSF). f Cortical flattened tangential sections showing thalamocortical terminals (vGlut2+) and parvalbumin (PV) expression in barrel core (white arrowheads) and septa (orange arrowheads) in the ALBSF and PMBSF of control, and ALBSF of embWPC mice at P8. g Quantification of PV+ cells in four barrels and septa (n = 5 ctrl ALBSF, n = 5 ctrl PMBSF, n = 5 embWPC ALBSF). h Schema illustrating the results. Source data are provided as a Source data file. Scale bars, a 500 μm, d, f 100 μm, d (insets) 80 μm. Boxplots show the medians with the interquartile range (box) and range (whiskers). Bar graphs show the means ± SEM. ns not significant. *p < 0.05, **p < 0.01, ***p < 0.001.