Fig. 1: Overview of the explainable AI workflow.
From: Explainable artificial intelligence of DNA methylation-based brain tumor diagnostics

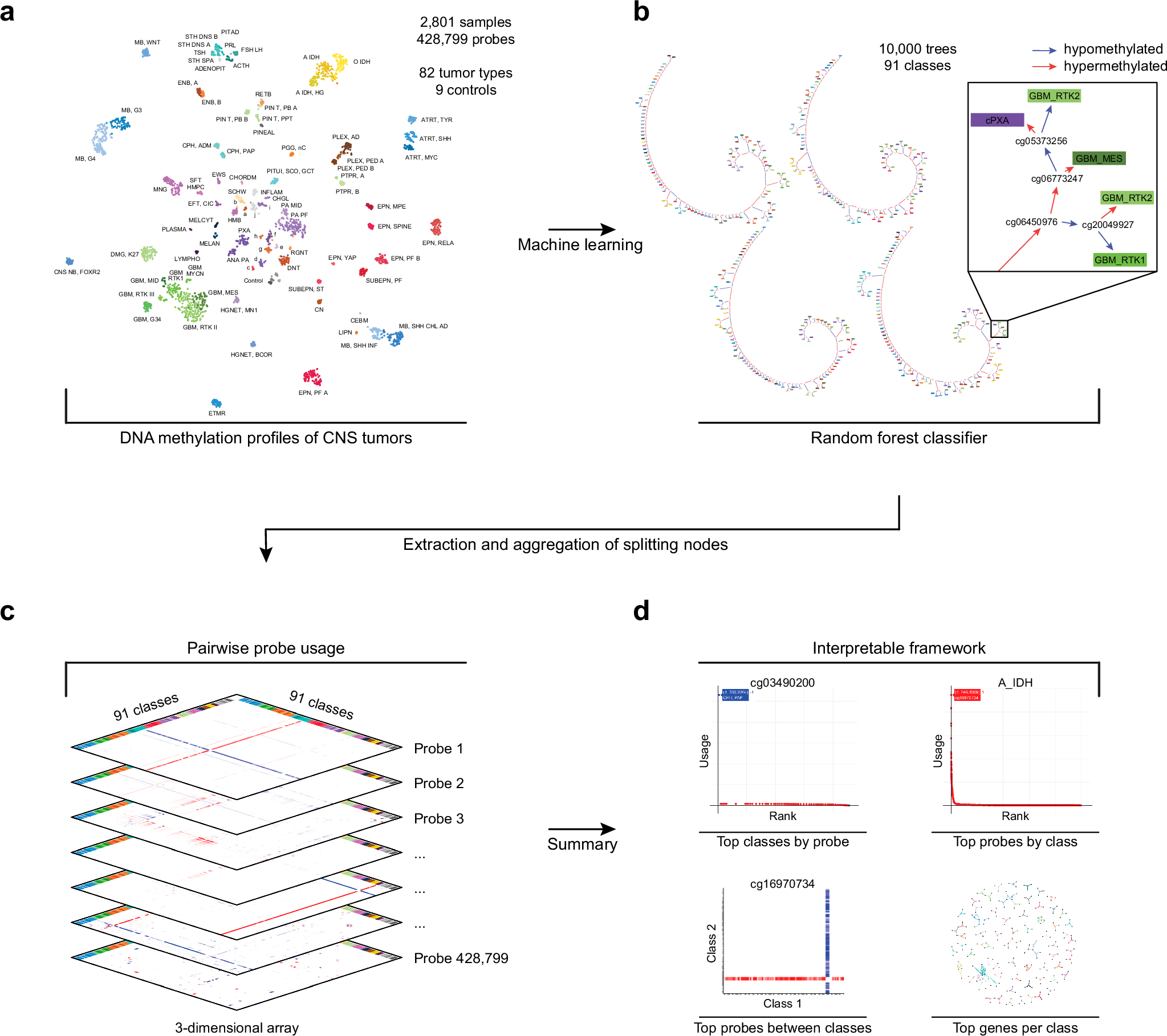
a Plot shows a t-SNE dimensionality reduction of the reference dataset consisting of 2801 DNA methylation profiles from 82 CNS tumor classes and 9 healthy control classes. Color indicates different classes. Data were generated using Infinium HumanMethylation BeadChip arrays (428,799 probes). CNS central nervous system. Figure adapted from ref. 5. b Graph illustration of the RF classifier trained on the reference dataset. Four out of 10,000 binary decision trees are shown. Magnification exemplifies four binary splitting nodes (probes) and five terminal nodes (tumor classes) of a single tree. Color of the edges indicates if the methylation value is higher (hypermethylated, red) or lower (hypomethylated, blue) than the threshold value of the preceding splitting node. c Illustration of the pairwise probe usage extracted from the RF classifier for each pair of reference samples and aggregated by sample class. Probe usage is stored in a 3D array in which the first two dimensions represent all possible class combinations and the third dimension represents all probes. d The information stored in the 3D array is used to build an interpretable framework that is accessible in an interactive web application.