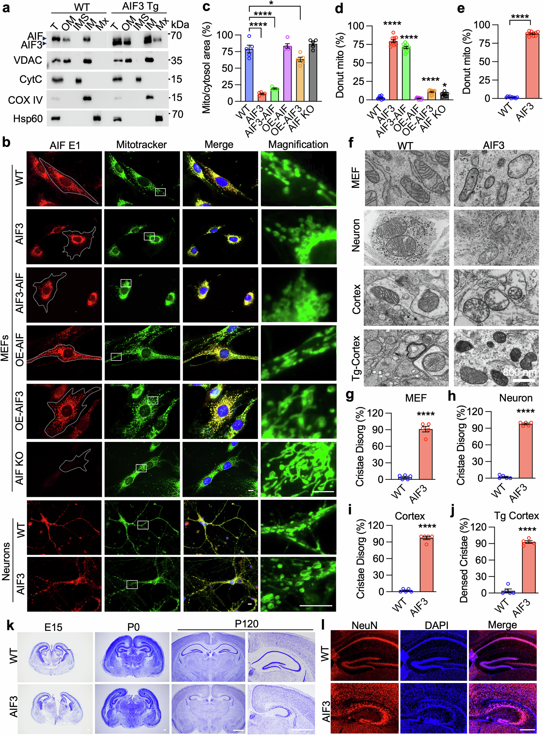
Fig. 2: AIF3 splicing alters mitochondrial morphology and causes brain development deficits.

a Submitochondrial localization of AIF and AIF3 in mouse brain. Mitochondria isolated from WT and AIF3 Tg mouse brain were fractionated into outer membrane (OM), intermembrane space (IMS), inner membrane (IM) and matrix (Mx). n = 5 independent biological replicates. b Mitochondrial morphology and subcellular localization in WT, AIF3 splicing, AIF3-AIF (rescue), OE-AIF, OE-AIF3, and AIF KO MEFs and cortical neurons by immunostaining with anti-AIF-E1 antibody (red) and MitoTracker (green). Representative images were from three independent experiments. Scale bar, 10 μm. c Quantification of mitochondrial area distribution in the cytosol (as 100%) shown in (b). Data are shown as mean ± S.E.M throughout this figure. n = 5 independent biological replicates. *p = 0.0296, ****p < 0.0001, by one-way ANOVA with Tukey’s multiple comparison test. d, e Quantification of donut-shaped mitochondria in MEFs (d) and cortical neurons (e) shown in b. n = 10 biological replicates. *p = 0.0468, ****p < 0.0001, by one-way ANOVA with Tukey’s multiple comparison test (d) and unpaired 2-tailed Student’s t test (e). f Mitochondrial ultrastructure in WT and AIF3 splicing MEFs and cortical neurons, and cortex of WT, AIF3 splicing, and AIF3 transgenic (Tg) mice by electron microscopy. g–j Percentage of abnormal mitochondria with disorganized/thicker cristae in MEFs (g), neurons (h), cortex of AIF3 splicing (i) and AIF3 Tg (j) mice shown in f. n = 5 independent biological replicates. ****p < 0.0001, by unpaired 2-tailed Student’s t test. k Nissl staining of hippocampus of AIF3 splicing mice (Emx1-Cre + ) and their littermate controls at E15, P0, and P120. n = 6 mice. Scale bar, 200 μm. l Immunostaining of NeuN+ neurons in AIF3 splicing mice (Emx1-cre + ) and their littermate controls. n = 6 mice. Scale bar, 200 μm.