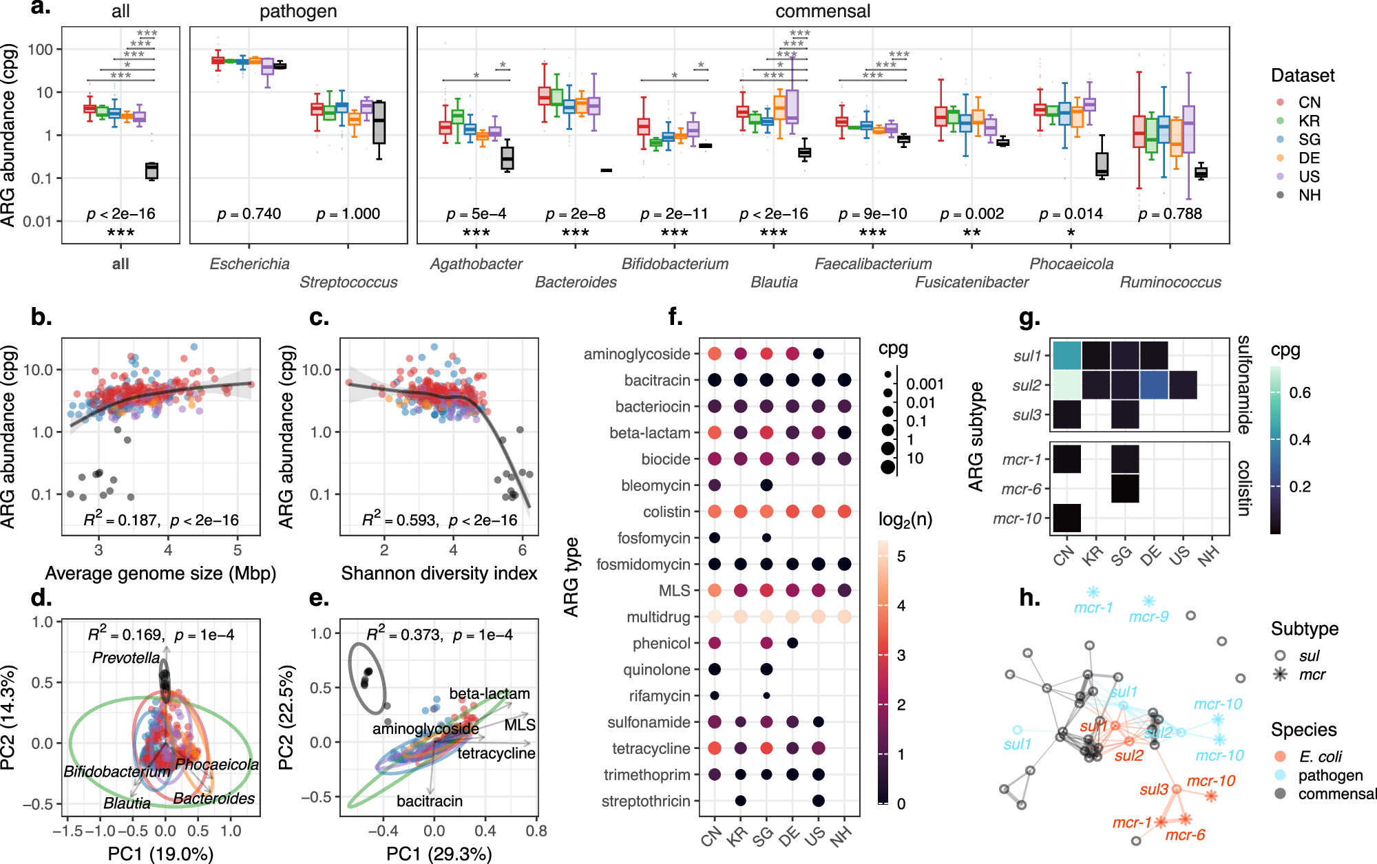
Fig. 5: Application of Argo to human and non-human primate fecal samples.

a Estimated ARG abundance (cpg). Pairwise comparisons (Mann–Whitney) between humans and NH primates are shown at the top. Overall group comparisons (Kruskal–Wallis) are shown at the bottom. The number of asterisks indicates the significance levels of p-values returned by these tests (after Bonferroni correction): *p < 0.05, **p < 0.01, ***p < 0.001. The lower and upper hinges of the boxplot correspond to the first quartile (Q1) and third quartile (Q3), respectively, while the center line represents the median. The whiskers extend to the smallest and largest values within Q1 − 1.5 × IQR (lower whisker) and Q3 + 1.5 × IQR (upper whisker), where IQR (interquartile range) is the difference between Q3 and Q1. Data outside this range are considered outliers and are displayed individually. b, c Relationship between ARG abundance and the mean genome size of prokaryotes (b), or the Shannon diversity index (c). Black lines depict regression lines, while gray ribbons represent 95% confidence intervals. Model fits of GAMs (generalized additive models), including R2 and p-values, are shown as text. d, e PCoA (principal coordinate analysis) of the estimated total ARG abundances with respect to genera (d), or ARG types (e). The five most abundant genera or ARG types and their projections are shown by arrows. R2 and p-values of PERMANOVA (permutational multivariate analysis of variance) are shown as text. f Abundances of different ARG types for E. coli across countries and NH primates. Colors indicate the number of unique subtypes within ARG types. e, f MLS: macrolide-lincosamide-streptogramin. g Abundances of sul and mcr for E. coli across countries and NH primates. h Network analysis with sul and mcr. Edge widths represent Spearman’s rank correlation coefficients. Coefficients below 0.1 are not displayed. Pathogens include Enterobacter kobei, Enterobacter roggenkampii, Klebsiella pneumoniae, and Klebsiella quasipneumoniae.