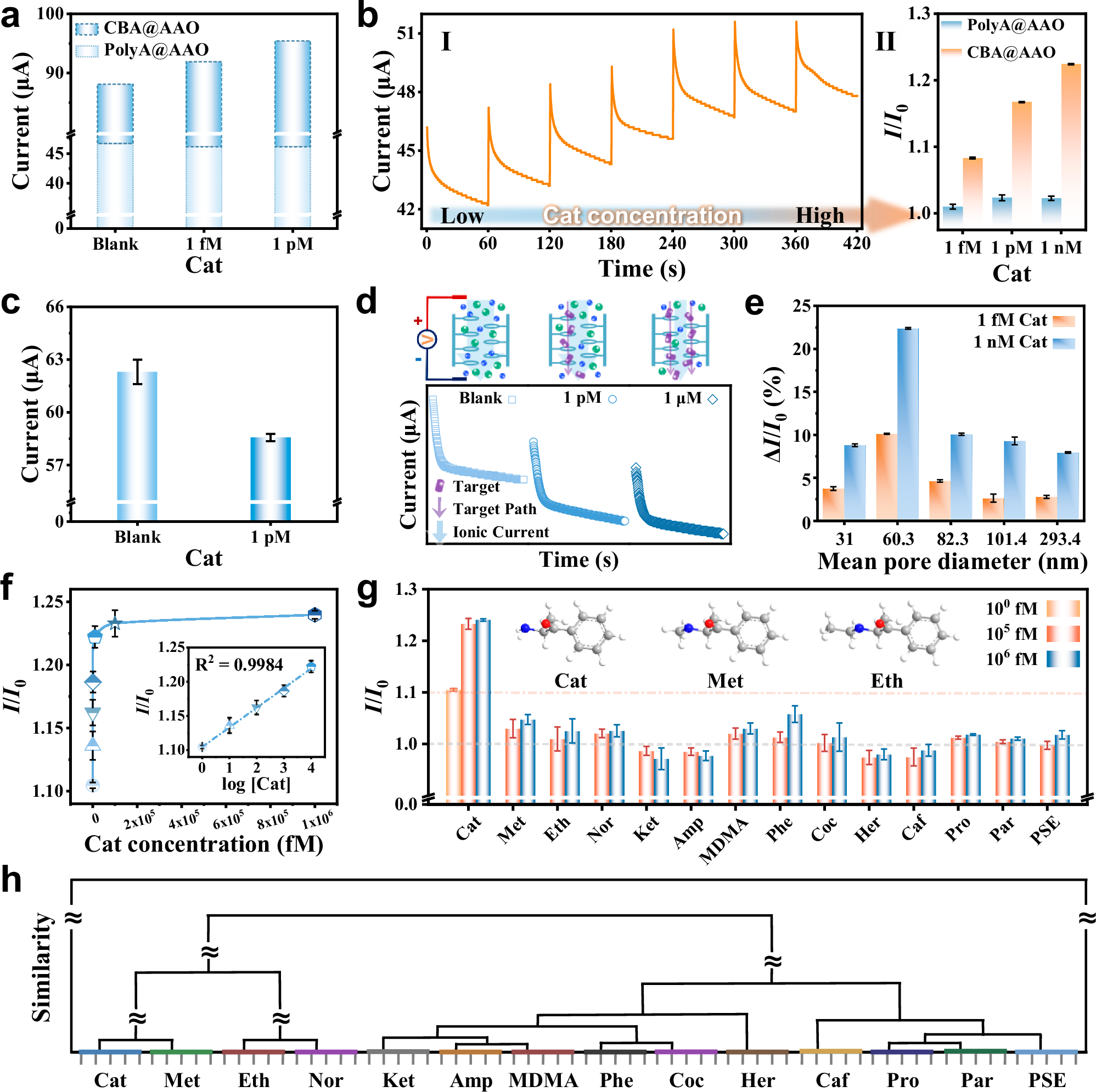
Fig. 2: Sensing performance of CBA@AAO NCBS.
From: Sub-femtomolar drug monitoring via co-calibration mechanism with nanoconfined DNA probes

a Stacked column chart of CBA@AAO and PolyA@AAO incubated with different concentrations of Cat, with the current magnitude corresponding to the rapid response current at +2 V in the I–V characteristics. b I–T characteristic graph of the NCBS with increasing Cat concentration, with response times of concentration gradients at 60 s (left diagram). The current ratio before and after response to different concentrations of Cat under steady-state conditions (right diagram). c CBA@AAO directly detects the current change before and after 1 pM Cat. d I–T characteristics of CBA@AAO for direct detection of different concentrations of Cat and schematic representation of potential transport mechanisms. e Pore size compatibility (size effect) of the probe-NCBS. f Current ratio recorded at different target Cat concentrations based on the I–V characteristics at +2 V. The inset shows the linear response of CBA@AAO to Cat concentrations ranging from 1–104 fM, with R2 = 0.9984. g Selectivity of probe-NCBS. Thirteen different drugs were compared based on the current ratio before and after recognition at +2 V in the I–V characteristics, with Cat concentrations of 1, 105, and 106 fM, and interference substance concentrations of 105 and 106 fM. The inset shows the structural formulas of Cat, Met, and Eth. (Cat cathinone, Met methcathinone, Eth ethcathinone, Nor norketamine, Ket ketamine, Amp amphetamine, MDMA 3,4-methylenedioxyamphetamine, Phe phenacetin, Coc cocaine, Her heroin, Caf caffeine, Pro procaine, Par paracetamol, PSE (+)-pseudoephedrine). h Hierarchical Cluster Analysis (HCA) score plot was used to distinguish 14 drug analytes (all at 1 nM) through CBA@AAO. Data in the bar plots (b, c, e, g) and the dot plot (f) are presented as mean ± standard deviation values derived from the results of three independent measurements (N = 3). The error bars represent standard deviation values.