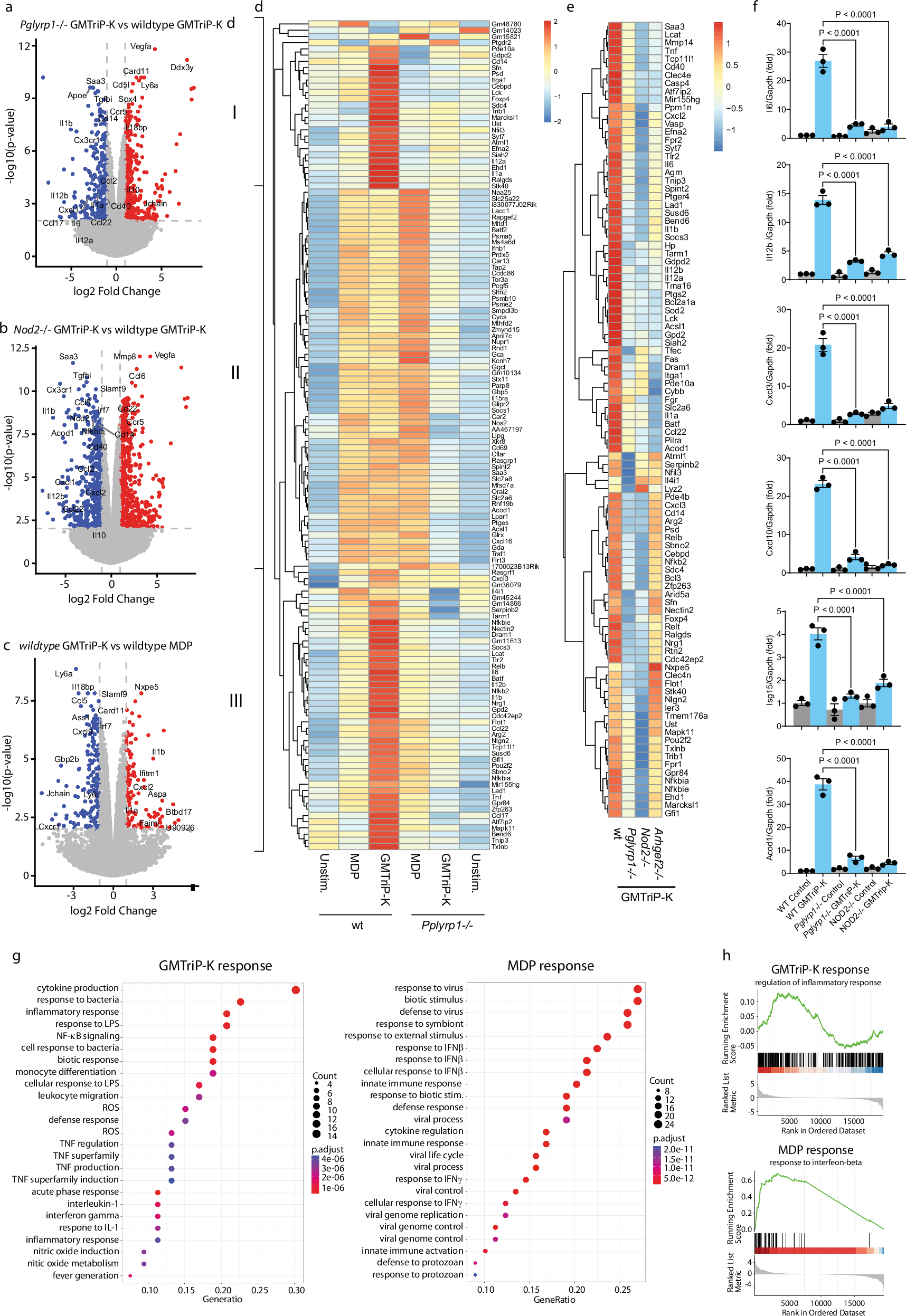
Fig. 2: PGLYRP1 is required for GMTriP-K-mediated transcriptional regulation in the NOD2/GEF-H1 pathway.
From: PGLYRP1-mediated intracellular peptidoglycan detection promotes intestinal mucosal protection

a RNA-seq and volcano plot analysis of gene expression in BMDMs from wild type and Pglyrp1-/- mice after 18 h of stimulation with 25 µM GMTriP-K. b Volcano plot analysis of gene expression in BMDMs from wild type and NOD2-/- mice after 18 h of stimulation with 25 µM GMTriP-K. c Volcano plot analysis of gene expression in BMDMs from wild type mice after 18 h of stimulation with 25 µM GMTriP-K or 25 µM MDP. d Hierarchal cluster analysis of genes induced by either stimulus in wild type or Pglyrp1-/- BMDMs. e Hierarchical cluster analysis of genes induced by GMTriP-K in BMDMs from wild type, Pglyrp1-/-, Nod2-/-, or Arhgef2-/- mice. f qPCR analysis of gene expression in BMDMs from indicated mouse strains stimulated with 25 µM GMTriP-K or 25 µM GMDiP stimulation on BMDMs from wild type and Pylyrp1-/- mice for 18 h (n = 3). g, h Gene set enrichment analysis of the differentially expressed genes induced by indicated stimulus in wild type BMDM. g Top 25 enriched signaling pathways for the differentially expressed gene sets. h Gene set enrichment analysis summarized in mountain plots representing significantly enriched (left) or depleted (right) of genes for the indicated gene sets and collections. Data are presented as mean ± SEM with indicated P values analyzed by one-way ANOVA. All experiments were repeated twice and yielded consistent results.