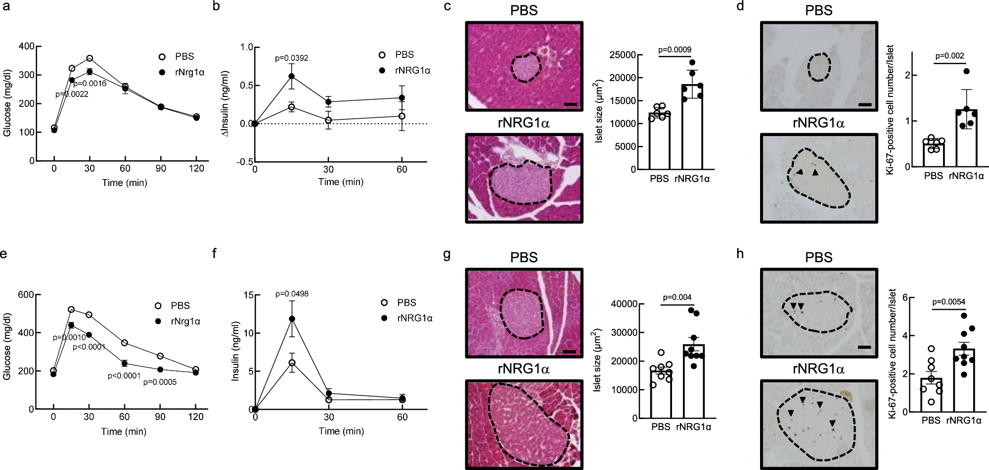
Fig. 3: Administration of rNRG1α enhances systemic glucose disposal with increased insulin secretion.

a, b, e, f Oral glucose tolerance test (a, e) and insulin secretion (b, f) after glucose challenge in normal (a, b) and ob/ob (e, f) mice treated for 4 weeks with recombinant protein encompassing the Neuregulin1 α type EGF-like domain (rNRG1α). Data represent mean ± SEM; n = 10 (PBS) and 9 (rNRG1α) mice per group (a). n = 8 mice per group (b). n = 8 (PBS) and 9 (rNRG1α) mice per group (e). n = 10 (PBS) and 11 (rNRG1α) mice per group (f). c, d, g, h Representative H&E (c, g) and Ki-67 (d, h) staining of the pancreas of normal (c, d) and ob/ob (g, h) mice treated for 4 weeks with rNRG1α. Islets are enclosed by dashed lines. Black arrowheads in (d) and (h) indicate Ki-67-positive cells. Scale bar, 50 μm. (right) Quantification of islet area (c, g) and number of Ki-67-positive cells (d, h). Data represent mean ± SEM; n = 6 mice per group (c, d). n = 8 (PBS) and 9 (rNRG1α) mice per group (g, h). Unpaired Student’s t tests (a–h) were performed.