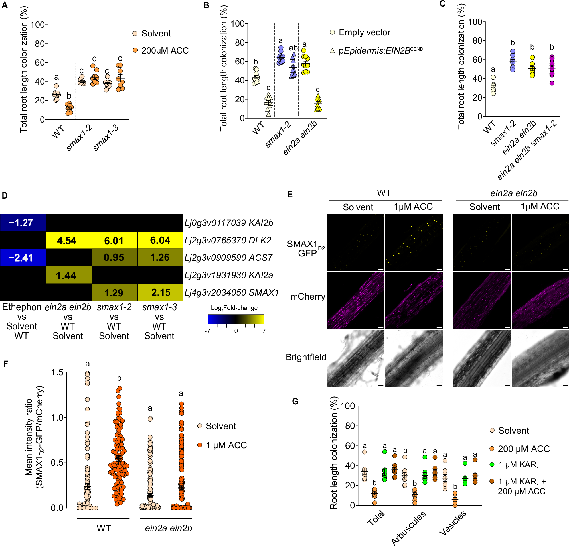
Fig. 6: Ethylene signaling promotes SMAX1 protein accumulation.
From: Ethylene promotes SMAX1 accumulation to inhibit arbuscular mycorrhiza symbiosis

A–C Percent root length colonization of indicated L. japonicus genotypes with R. irregularis (AMF) after indicated treatments at 4 wpi (A, B) or 5 wpi (C). D Log2Fold-change heatmap for indicated genes, genotypes and treatments. Numbers in cells represent significantly different (adjusted p-value ≤ 0.05) log2fold-change. Black cells represent non-significant change. E Confocal microscopy images of L. japonicus wild-type and ein2a ein2b hairy roots expressing pUbi:SMAX1D2-GFP and a free p35S:mCherry transformation marker from the same T-DNA and treated for 24 hours with solvent (water) or 1 µM ACC. Scale bars = 50 µm. F Ratios of mean intensities of nuclear GFP signal to nuclear mCherry signal measured in confocal microscopy images of hairy roots shown in E. G Percent root length colonization of L. japonicus wild type at 4 wpi with R. irregularis treated with solvent (0.0075% methanol for KAR1 and water for ACC), karrikin1 (KAR1), ACC or a combination of both. Statistics: A Individual data-points and mean ± SE (N = 8) are shown. Two-way ANOVA [interaction F (2, 42) = 14.17 (P < 0.0001), treatment F (1, 42) = 0.4810 (P = 0.4918), genotype F (2, 42) = 73.94 (P < 0.0001)] with Tukey’s multiple comparisons test was used to assess significant differences between treatments and genotypes. B Individual data-points and mean ± SE (N = 8) are shown. Kruskal-Wallis test (Kruskal-Wallis H statistic = 19.56) with Dunn’s posthoc comparison assessed significant differences between genotypes and/or treatments. C Individual data points and mean ± SE are shown. N = 10; Kruskal-Wallis test [H statistic = 49.01] with Dunn’s posthoc comparison. F Individual data-points and mean ± SE (N = 111 for Solvent/WT, 107 for 1 μM ACC/WT, 177 for Solvent/ein2a ein2b, 184 for 1 μM ACC/ein2a ein2b) are shown. Kruskal-Wallis test (Kruskal-Wallis H statistic = 115.0) with Dunn’s posthoc comparison assessed significant differences between genotypes and treatments. G Individual data-points and mean ± SE (N = 8) are shown. Kruskal-Wallis test (Kruskal-Wallis H statistic = 17.97 for total, 18.54 for arbuscules, 18.31 for vesicles) with Dunn’s posthoc comparison was used to assess significant differences between treatments for each indicated AMF structure. A–C, F–G Different letters indicate statistical differences.