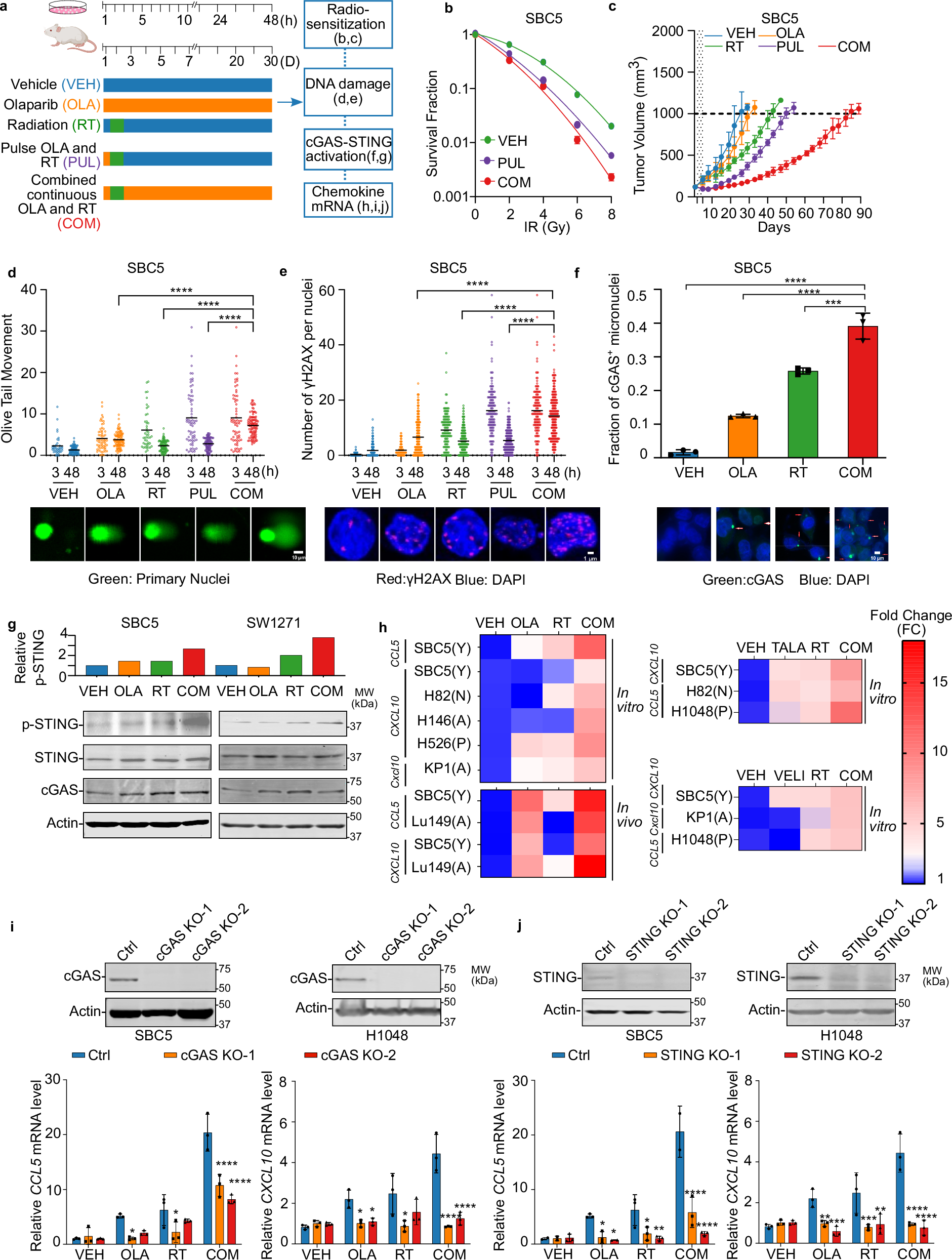
Fig. 1: PARPi with RT synergistically promotes cGAS-STING dependent chemokine transcription.

a Schematic of experimental design with olaparib and RT treatments in vitro and in vivo (Created in BioRender. Ran, X. (2025) https://BioRender.com/e93s595). b Survival fraction of SBC5 treated with pulse olaparib (PUL) or continuous olaparib (COM) with RT. c The tumor growth curve of SBC5 xenograft treated with VEH/OLA (n = 6 mice), RT/PUL/COM (n = 7 mice). d Upper: Quantification of olive tail movement by alkaline comet assay in treated SBC5 cells (n = 3 biological replicates) for 3 and 48 h. Lower: Representative images of DNA damage detected by comet assay in SBC5 cells upon treatment for 48 h. e Upper: The quantification of γH2AX immunostaining in each group for 3 and 48 h (n = 3 biological replicates). Lower: Representative dsDNA damage detected by γH2AX nuclear foci immunostaining in SBC5 upon treatment for 48 h. f Upper: Quantification of the frequency of cGAS+ micronuclei per cell (n = 3 biological replicates). Lower: Representative cGAS+ micronuclei staining in SBC5 upon treatment for 2 days. g Upper: Quantification of the relative intensity of p-STING normalized by β-Actin. Lower: western blot of p-STING, STING, and cGAS in SBC5 and SW1271 upon treatment for 3 days from one of two independent experiments. h Heatmap of CCL5 and CXCL10 mRNA in SBC5(Y), H146(A), 82(N), H526(P), H1048(P) and KP1(A) cells after treatment for 2 days and in SBC5 xenograft and SCRX-Lu149(A) PDX for 15 days. i, j Upper: Western blot against cGAS or STING in EGFP KO control (Ctrl) or cGAS KO or STING KO cells for SBC5 and H1048. Lower: CCL5 or CXCL10 mRNA in Ctrl or cGAS/STING KO cells upon treatment for 48 h (n = 3 biological replicates). For (c), the data are presented as mean ± SD. For (d) and (e), mean counts of olive movement or γH2AX nuclear foci per cell are presented as a line. For (b), (d)–(f), (i), (j), the data are presented as mean ± SD of three replicates for each treatment. All comparisons were calculated with one-way or two-way ANOVA. (p: ****<0.0001 < *** < 0.001 < ** < 0.01 < * < 0.05). All exact p values are listed in the source data. Source data are provided as a Source Data file.