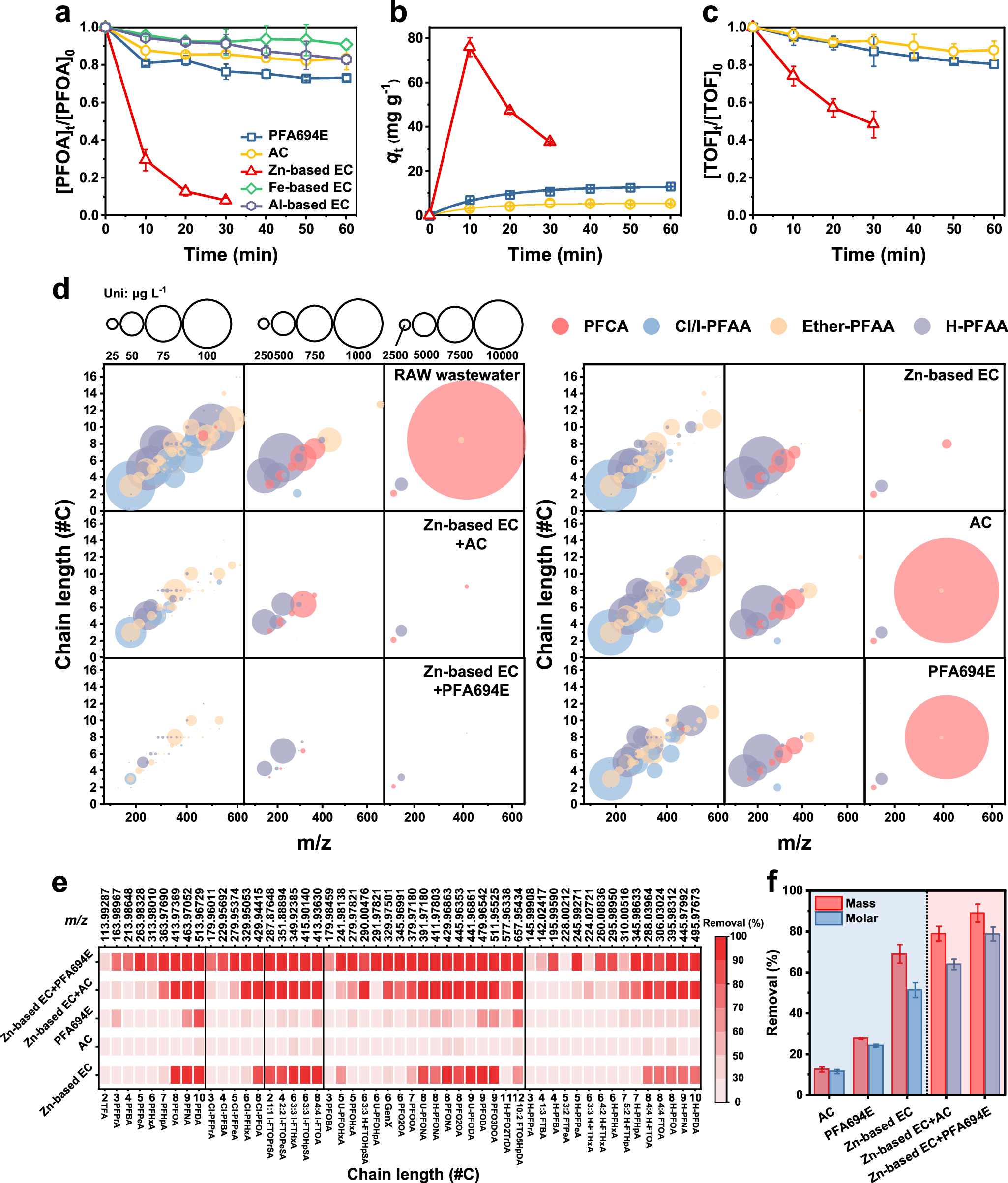
Fig. 2: Performance of different systems for the removal of PFAS from fluorochemical wastewater.

a–d Changes in the concentration of PFOA (a), the adsorbed amount (qt) of PFOA (b), TOF (c), and 107 PFAS (d) vs. time. e Removal efficiencies to 51 PFAS with initial concentration > 10 μg L−1. f The total concentration removal of 107 PFAS. Experiment conditions for AC and PFA694E adsorption: 100 mg AC or PFA694E, 300 mL fluorochemical wastewater. Experiment conditions for Al/Fe or Zn-based EC: 100 cm2 of Al/Fe or Zn electrode, 300 mL fluorochemical wastewater, 3 mA cm−2 of applied current density. All the error bars in this figure represent the standard deviation of the data from duplicate tests.