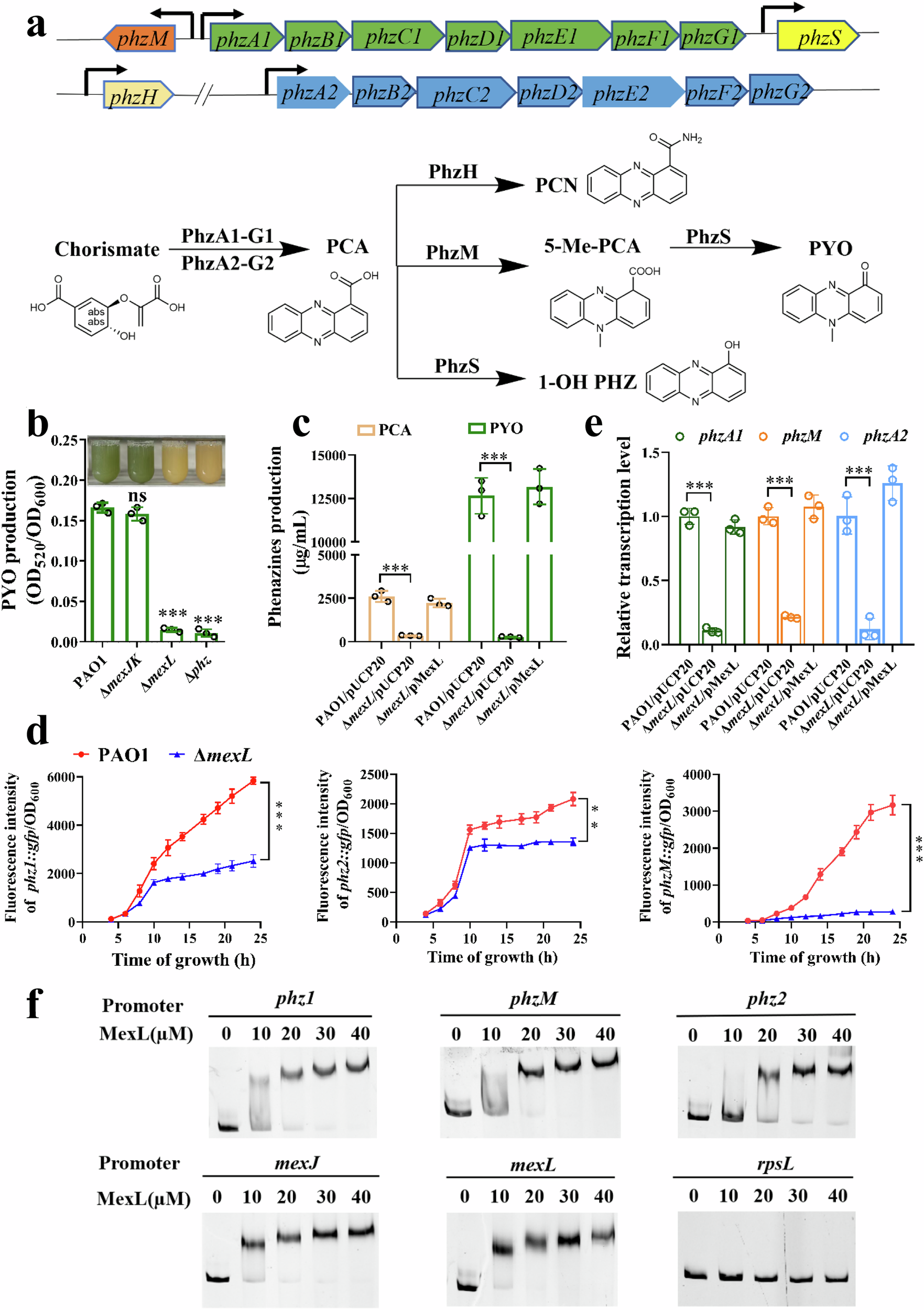
Fig. 1: MexL was required for phenazine biosynthesis.

a Phenazine biosynthesis pathway in P. aeruginosa PAO1. PCA, phenazine-1-carboxylic acid; PCN, phenazine-1-carboxamide; 5-Me-PCA, 5-methylphenazine-1-carboxylic acid; 1-OH-PHZ, 1-hydroxyphenazine; PYO, pyocyanin. PhzA1-G1 and PhzA2-G2, a series of proteins encoded by the phzA1B1C1D1E1F1G1 and phzA2B2C2D2E2F2G2 operons, respectively, plays role in the synthesis of PCA from chorismate; PhzH, PhzM and PhzS represent the key proteins during the synthesis of other phenazines by PCA, respectively. b PYO production of the PAO1, ΔmexJK, ΔmexL and Δphz were determined after growth in LB medium for 16 h. (n = 3 independent experiments). c LC-MS/MS analysis of PCA and PYO production in PAO1, ΔmexL mutant, and the complemented strain in LB medium at 24 h post inoculation. (n = 3 independent experiments). d The promoter activity of phz1, phz2 and phzM in PAO1 and ΔmexL reporter strains respectively post 24 h of growth. (n = 3 independent experiments). e RT-qPCR determination of the expression levels of phzA1, phzA2 and phzM genes in PAO1, ΔmexL mutant, and the complemented strain. (n = 3 independent experiments). f Electrophoretic mobility shift assay (EMSA) revealed that MexL bound to the promoter phz1, phz2 and phzM. The promoter regions of mexL and mexJ were used as the positive control, and the promoter region of 30S ribosomal S12 protein encoding gene rpsL was the negative control. Representative images were from three independent experiments. P values were determined using two-tailed Student’s t test. Significance was indicated by a P value. ns, non-significant, ***P < 0.001, **P < 0.01. b P = 0.000334 (PAO1 vs ΔmexL) and P = 0.000112 (PAO1 vs Δphz). c P = 0.000243 (PCA) and P = 0.000206 (PYO). d P = 0.000335 (phz1), P = 0.002031 (phz2) and P = 0.000171 (phzM). e P = 0.000238 (phzA1), P = 0.000384 (phzM) and P = 0.000794 (phzA2).